近日,京东工业股份有限公司(以下简称"京东工业”)在港交所递交招股书,拟在香港主板挂牌上市,美银证券、高盛、海通国际担任其联席保荐人。
京东工业是京东集团旗下专注于工业供应链技术与服务业务的公司。
京东工业2024年收入达203.98亿元,其中,公司来自京东集团平台的收入占比为39.7%。净利润方面,公司自2023年扭亏。
2024年近四成收入来自京东集团
京东工业是京东集团旗下专注于工业供应链技术与服务业务的公司。公司收入来自两大业务板块,分别为商品收入和服务收入。
京东工业商品收入主要来自工业品销售。根据招股书,公司销售的工业品主要包括MRO产品(包括通用MRO产品及专业MRO产品)及BOM(生产物料)产品。服务收入方面,京东工业收入主要来自交易平台、广告、技术及其他服务。

收入结构上,京东工业收入大部分来自商品销售收入,2022年至2024年,公司商品销售收入贡献占比分别是91.5%、93%、94%。
2022年至2024年,京东工业的收入分别为141.35亿元、173.36亿元和203.98亿元,呈上升趋势。其中,各年度京东工业自京东集团平台所得收入(包括服务收入及来自京东五金城所得收入)分别为67亿元、75亿元及81亿元,收入占比分别为47.1%、43.4%及39.7%。

利润方面,2022年京东工业净亏损12.69亿元。2023年,京东工实现扭亏为盈,年内利润为479.9万元。2024年,公司年内利润升至7.62亿元。
毛利率方面,受毛利率较低的商品收入占比提升影响,京东工业毛利率由2022年的18%下降至2024年的16.2%。
红杉中国等持股
根据招股书,京东工业历史已获得纪源资本、红杉中国、Mubadala等机构投资。

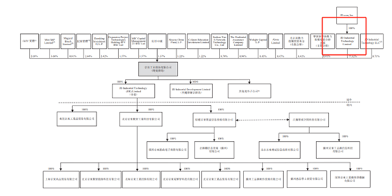
截至最后可执行日,京东通过JD Industrial Technology Limited持股77.32%,刘强东通过Max I&P Limited持股3.68%,红杉中国持股1.37%。
此次赴港IPO,京东工业拟募资用于进一步增强工业供应链能力、跨地域的业务扩张、潜在战略投资或收购、一般公司用途及营运资金需要。
(文章序列号:1925420731458523136/GJ)
免责声明:本文不构成对任何人的任何投资建议。
知识产权声明:面包财经作品知识产权为上海妙探网络科技有限公司所有。