
中国上市公司网/文
一、公司概况
浙江环动机器人关节科技股份有限公司(以下简称“环动科技”或公司)是从事机器人关节高精密减速器的研发、设计、生产和销售的国家高新技术企业,为客户提供覆盖3-1,000KG负载机器人所需的高精密减速器整体方案,产品包括RV减速器、精密配件及谐波减速器,RV减速器为公司主要产品,广泛应用于机器人、工业自动化等高端制造领域。
公司及其业务前身双环传动机械研究院深耕高精密减速器行业十余年,承担了国家863计划“机器人RV减速器研制及应用示范”项目、工信部智能制造专项“工业机器人高精度减速器智能制造建设项目”和国家发改委核心技术攻关专项(重大技术装备方向)三个国家级项目,以及浙江省重点研发计划“高精度减速器及一体化关节模组研发与应用”、“机器人精密减速器关键技术研发及产业化”、“协作共融机器人关键技术与整机研”、“大负荷重载机器人关节RV减速器研制及产业化”等项目;并主要参与了工信部国家重点研发计划“智能机器人”重点专项之“重载工业机器人研发与应用”、“机器人核心零部件性能提升与应用”等项目。
经过多年深耕发展,公司及其业务前身经历样机开发、小批量试制、批量化及产业化能力建设,较早地突破了设计理论、制造关键工艺、检测测试、高精密装配和专用装备开发等环节的关键核心技术并实现规模化生产,已建立完善的减速器设计、制造、装配、检测及市场应用体系,形成了40余种工业机器人用高精密减速器的产品谱系。
二、行业前景
根据《国民经济行业分类》(GB/T4754-2017),公司所处行业为齿轮及齿轮减、变速箱制造(C3453)。
1、下游工业机器人行业
RV及谐波减速器是工业机器人等高端装备制造业的核心零部件,工业机器人作为全球产业竞争焦点和我国产业升级动力,其快速发展为RV减速器产业发展提供广阔市场空间和重要驱动力量。RV减速器作为工业机器人的核心零部件,一方面,不断增长的工业机器人需求为其提供持续发展动力,另一方面,工业机器人的工作寿命一般为8-10年,期间减速器作为传动、承重部件,磨损不可避免,其使用寿命通常在两年左右,存量市场的更换亦是需求方向之一。
根据中国电子学会发布的《中国机器人产业发展报告(2022年)》数据,2019-2021年,全球工业机器人市场规模由138亿美元提升至175亿美元,年均复合增长率为12.61%,预计2023年,全球工业机器人市场规模将达210亿美元。

根据IFR数据,2023年亚太地区工业机器人安装量约38.2万台,占全球总量高达70.61%,远超欧洲(9.2万台,17.01%)与美洲(5.5万台,10.17%),同时亚太地区工业机器人安装量的增长也最为强劲。具体来看,2023年亚太地区工业机器人安装量前三甲分别为中国(27.63万台),日本(4.61万台)及韩国(3.14万台),其中中国占全球的51%,几乎是第二名日本的六倍。

根据GGII统计数据,2019-2023年,我国工业机器人销量由2019年的15.31万台提升至2023年的31.60万台,年均复合增长率达19.86%。

根据中国电子学会发布的《中国机器人产业发展报告(2022年)》数据,近年来中国工业机器人市场规模持续增长,销售规模自2019年的55亿美元增长至2021年75亿美元,年均复合增长率为16.77%,预计到2023年将接近100亿美元。

2、全球精密减速器行业
根据广发证券发展研究中心数据,2015年亚太市场销量份额为29.87%,略高于北美、欧洲;2019年,亚太和欧洲地区已成为全球减速器最主要市场,亚太地区贡献了全球44.30%的减速器销量,预计到2023年,亚太地区减速器的市场份额将超过全球的一半。未来,亚太地区将成为减速器行业扩张最主要的区域市场,市场规模份额将持续增长。

3、我国精密减速器行业
近年来,产业政策为工业机器人及精密减速器的技术突破和加速发展提供支持。相关产业政策将机器人与高档数控机床列为政府需大力推动实现突破发展的十大重点领域之一,要求突破减速器等智能核心装置的工程化和产业化。
根据GGII数据,2021-2024年度我国工业机器人减速器总需求量从93.11万台增长至136.60万台,年均复合增长率为13.63%,其中增量需求从82.41万台增长至115.45万台,年均复合增长率为11.89%。随着数字化进程的加快推进,机器换人将受益其中,减速器作为推动我国工业自动化进程、助力产业升级和智能制造的核心零部件,长期发展趋势向好。

随着国内RV减速器厂商技术实力和产品性能提升、产能逐步释放、定价和性价比优势日益突出,行业领先的国内工业机器人厂商出于供应链安全及稳定性、采购成本及采购周期等因素考虑,对RV减速器采购的国产化率亦快速提升。国内工业机器人减速器具备较大增长势能和市场空间。
三、行业政策
一系列产业鼓励政策的颁布和实施,标志着我国已将突破机器人关键核心技术作为科技发展的重要战略,对精密减速器发展的支持力度不断增强。国家政策从产业政策支持、技术指标规范、技术瓶颈扶持、先进制造业集群发展、高精尖技术人才培育、行业发展环境、税收优惠等各方面促进精密减速器行业的快速发展。公司作为在工业机器人RV减速器领域率先打破境外厂商技术垄断、实现进口替代的RV减速器专业制造商,将迎来重要发展机遇。
报告期内,新制定的与公司业务经营相关的重要法律法规、产业政策主要包括《制造业可靠性提升实施意见》《产业结构调整指导目录(2024年本)》《机械通用零部件行业“十四五”发展规划》《“十四五”智能制造发展规划》《“十四五”机器人产业发展规划》《国家智能制造标准体系建设指南(2021年版)》等,均为支持行业发展的利好政策。重要法律法规、产业政策旨在推动智能关键基础零部件制造业及相关配套行业的快速发展,对公司的经营发展起到良好的促进作用,对公司经营资质、准入门槛、运营模式和所处行业竞争格局等持续经营能力未产生不利影响。
行业部分产业政策:

四、行业竞争
工业4.0的大背景下,以日本为代表的发达国家重视推动机器人产业的发展,已经实现了RV减速器等核心零部件完全自主化,并凭借技术先发优势,取得了较大的市场份额。
日本企业凭借悠久的历史、雄厚的资本实力和长期的技术积累,占据全球工业机器人减速器市场绝对多数份额,代表性企业为纳博特斯克/Nabtesco,其依靠领先的研发技术水平、规模化的生产能力、稳定的产品质量和性能以及与发那科、库卡等国际知名工业机器人生产商悠久的合作历史,在行业内的市场地位较为突出。
由于我国RV减速器行业整体起步较晚,行业内企业的整体技术水平与国际优势企业相比尚存在一定的差距。在国内RV减速器市场,随着国内厂商不断攻克技术难题,技术实力和竞争力持续提升,产品性能与国外领先水平的差距不断缩小。根据中国电子学会《中国机器人产业发展报告(2022年)》,中国工业机器人关键零部件核心竞争力持续提升,以减速器为例,绿的谐波(以谐波减速器为主)、环动科技(以RV减速器为主)等一批优秀企业,凭借持续的研发投入,较高的精密制造能力、严格的质量管控以及不断完善的产品体系,成为引领国内减速器市场发展的先行军。
在全球范围内,RV减速器市场行业领导者为日本的纳博特斯克。在国内RV减速器市场,主要企业除了日本纳博特斯克外,环动科技取得相对领先优势,目前市场占有率已接近20%,其他企业规模相对较小,其基本情况如下:

公司RV减速器产品主要客户包括埃斯顿(002747.SZ)、埃夫特(688165.SH)、卡诺普、爱仕达(002403.SZ)旗下钱江机器人、新时达(002527.SZ)、新松机器人(300024.SZ)、凯尔达(688255.SH)、广州数控、华中数控(300161.SZ)等一批国内知名品牌制造商和上市公司,并实现对国际机器人公司的供货。
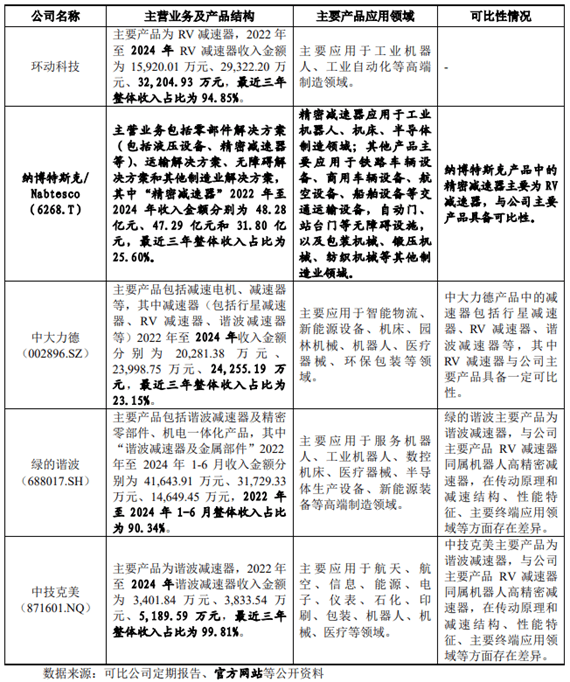
发行人与同行业可比公司的比较情况:

五、核心竞争力
1、领先的技术水平及研发实力
公司目前拥有国家级、省部级特聘专家、高级职称工程师多人,公司总经理兼技术中心负责人、正高级工程师张靖博士为国家科技创业领军人才,正高级工程师王永波博士为中组部国家海外高层次创新人才。公司研发团队承担了国家863计划“机器人RV减速器研制及应用示范”项目、工信部智能制造专项“工业机器人高精度减速器智能制造建设项目”和国家发改委核心技术攻关专项(重大技术装备方向)三个国家专项以及多个省部级科研项目,并主要参与了工信部国家重点研发计划“智能机器人”重点专项之“重载工业机器人研发与应用”、“机器人核心零部件性能提升与应用”等项目。
公司及其核心技术团队是GB/T36491-2018《机器人用摆线针轮行星齿轮传动装置通用技术条件》、GB/T40731-2021《精密减速器回差测试与评价方法》、GB/T43200-2023《机器人一体化关节性能及试验方法》等精密减速器领域多项国家标准的主要制定方之一。同时,公司积极与中国科学院、浙江大学、北京航空航天大学、浙江省计量科学研究院等高校和科研院所,以及埃斯顿、库卡/KUKA、新松机器人等机器人重点企业开展产学研合作交流。
2、良好的品牌形象及广泛的客户基础
公司曾获得“2024年高工金球奖-十年行业贡献企业”、2023年第四届中国机器人行业年会“机器人减速器技术突破奖”、2023年第十二届中国创新创业大赛(浙江赛区)成长企业组金奖、“2023年高工金球奖-年度企业”、中国科学技术协会“2022年科创中国-新锐企业”、中国机械通用零部件工业协会“2021年技术创新特等奖”,连续三年获得恰佩克“年度价值品牌奖”、连续两年获得“高工金球奖-年度产品”等多项荣誉。
公司下游客户已覆盖埃斯顿(002747.SZ)、埃夫特(688165.SH)、卡诺普、爱仕达(002403.SZ)旗下钱江机器人、新时达(002527.SZ)、新松机器人(300024.SZ)、凯尔达(688255.SH)、广州数控、华中数控(300161.SZ)等国内头部企业,并实现对国际机器人公司的供货。
3、高品质规模化生产能力和精益制造水平
公司拥有两万平米的机器人精密减速器加工车间,多条专业化高精度智能制造产线、装配线和检测设备,形成了完备的RV减速器规模化生产能力。
公司已通过ISO9001国际质量管理体系认证和ISO14001:2015环境质量体系国际认证,引入二维码管理技术,建立了从配件入库、产品生产、装配、检测至出库的全流程品质追溯的质量管理体系。