
雷递网 雷建平 10月14日
广州遇见小面餐饮股份有限公司(简称:“遇见小面”)日前通过IPO备案,准备在港交所上市。
于2023年,遇见小面宣派及派付公司权益股东应占股息为1950万元。于往绩记录期间,公司或集团旗下其他实体并无宣派或派付其他股息。
于2025年3月,遇见小面宣派截至2024年12月31日止年度本公司权益股东应占年度股息金额1470万元及随后已全数派付。
年营收11.5亿 利润6070万
遇见小面是一家现代中式面馆经营者,在中国内地和香港经营遇见小面品牌。
2014年,遇见小面在广州体育东横街开设了第一家面馆,创始团队宋奇、苏旭翔及罗燕灵女士,在自己最好的青春年华遇见了梦想,遇见了小面,以此开启创业之路。遇见梦想去追寻,做好自己这一面,品牌名称「遇见小面」由此得来。
截至最后实际可行日期,遇见小面的餐厅网络包括中国内地22个城市的374家餐厅及香港的六家餐厅。

招股书显示,遇见小面2022年、2023年、2024年营收分别为4.18亿元、8亿元、11.54亿元;年内利润分别为-3597万元、4591万元、6070万元。

遇见小面2022年、2023年、2024年经调整净利分别为-3497万元、4698万元、6389万元;经调整净利率分别为-8.4%、5.9%、5.5%。

截至2024年12月31日止三个年度,遇见小面的经营活动所得正现金流量合计超过1亿港元。
弘毅投资与九毛九为股东
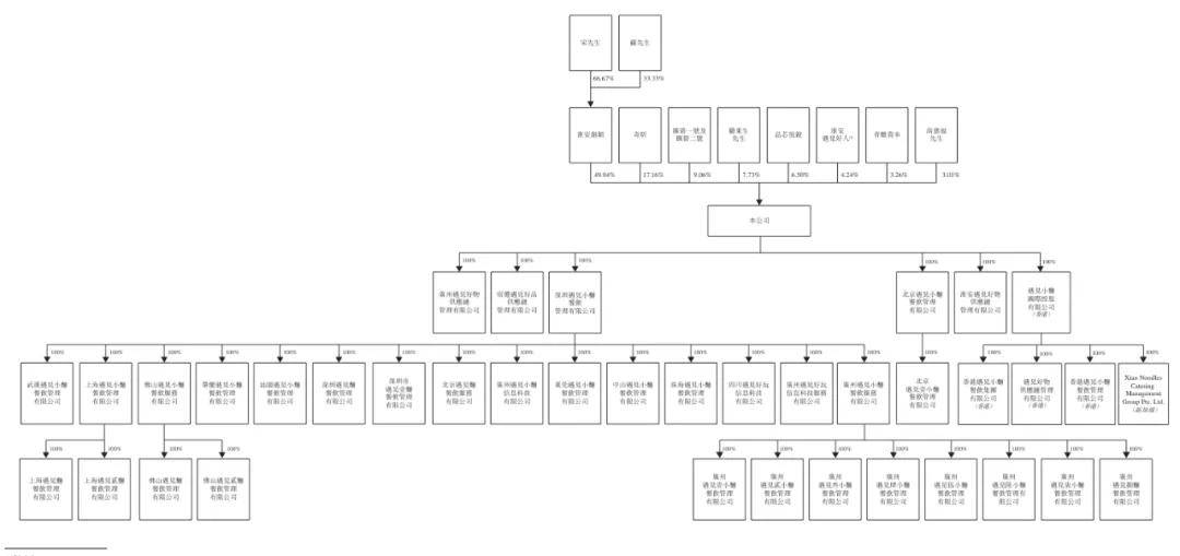
遇见小面执行董事分别为宋奇、苏旭翔、罗燕灵女士;非执行董事为王小龙;独立非执行董事分别为徐雷、陈国彬、钟杰生。

宋奇为公司创始人、董事长、CEO,苏旭翔、罗燕灵女士分别为副总裁。宋奇与罗燕灵女士为夫妻关系。徐雷是前京东集团CEO。
遇见小面2016年完成Pre-A轮及A轮投资,领投方分别为九毛九及弘毅投资。2020年,完成A+轮投资,领投方为九毛九及高德福;2021年,完成B轮及B+轮投资,领投方为碧桂园控股有限公司。

IPO前,淮安创韬持股为49.04%,弘毅投资通过百福控股旗下奇昕持股为17.16%,顾东生持股为7.73%,九毛九旗下品芯悦谷持股为6.5%,汇碧二号持股为5.08%;

淮安遇见好人持股为4.24%,汇碧一号持股为3.97%,青骢资本持股为3.26%,高德福持股为3.01%。

淮安创韬大股东为宋奇,持股为66.67%,苏旭翔持有另外33.33%股权。
———————————————
雷递由媒体人雷建平创办,若转载请写明来源。