轻松健康集团获IPO备案:上半年营收6.6亿 IDG与阳光人寿是股东
创始人
2025-10-15 20:42:59

雷递网 雷建平 10月15日

轻松健康集团日前获IPO备案,拿到了赴港上市的钥匙。

轻松健康集团刚刚在港交所更新招股书,轻松健康集团2025年上半年营收为6.56亿元,较上年同期的3.55亿元增长84.8%。

上半年营收6.6亿 期内利润8139万

轻松健康是一家科技型一站式平台,专注于提供综合健康服务及健康保险解决方案。

轻松保险已培育一个参与度极高的、注重健康的用户基础,其代表着一群对轻松保险的健康解决方案具有较高认知度与浓厚兴趣的潜在目标人群。

招股书显示,轻松健康集团2022年、2023年、2024年营收分别为3.94亿元、4.9亿元、9.45亿元;毛利分别为3.25亿元、3.91亿元、3.62亿元;毛利率分别为82.6%、79.9%、38.3%。

轻松健康集团2025年上半年最大收入来源为数字营销(科普服务),达到4.44亿元,占营收的比例为67.7%;来自筛查香港推广及咨询服务的收入为3669万元,占营收的比例为5.6%。

轻松健康集团2025年上半年来自保险经纪服务收入5073万,占营收的比例为7.7%;来自保险技术服务的收入为9937万元,占营收的比例为15.2%。

轻松健康集团2022年、2023年、2024年持续经营期内利润分别为-910万元、9717万、899万;期内利润分别为-1.11亿、4165万元、736万元。

轻松健康集团2025年上半年营收为6.56亿元,较上年同期的3.55亿元增长84.8%;毛利为2.13亿元,上年同期的毛利为1.75亿元;毛利率为32.5%,上年同期的毛利率为49.4%。

轻松健康集团2025年上半年持续经营年度利润为8605万元,上年同期的持续经营年度利润为1459万元;期内利润为8139万元,上年同期的期内利润为984万元;期内利润率为12.4%,上年同期的期内利润率为2.8%。

轻松健康集团2022年、2023年、2024年经调整净利分别为1.49亿元、1.47亿元、8440万元;2025年上半年经调整净利为5118万元,上年同期为4596万元。

轻松健康集团2024年以来的营收取得了很大增长,但同期毛利率出现了大幅下滑,净利也并未出现与营收同样的增长。

IDG与阳光人寿是股东

轻松健康集团执行董事分别为杨胤女士、王静女士;非执行董事分别为赵宇平、邵俊、吴彬;独立非执行董事分别为王晓燕博士、周耀明、白崑。

轻松健康集团2020年5月完成D轮融资6600万美元。

于2025年1月21日,轻松健康集团向投资者GenesisPremium Holdings Limited及阳光人寿保险股份有限公司分别购回合共10,552,846股股份及21,105,693股面值0.00001美元的D系列优先股,总代价分别为350万美元及684.77万美元。

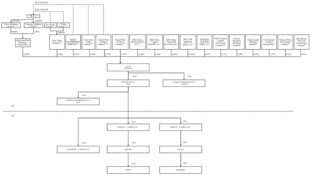
IPO前,轻松健康集团创始人、董事会主席、执行董事及首席执行官杨胤女士透过其全资拥有的控股公司QingSongChouHoldings Corporation成为持有公司23.93%股权的单一最大股东。

杨胤女士并透过与若干其他股东订立的投票代理安排控制轻松健康15.01%的投票权。因此,杨女士控制公司超过30%的投票权。

此外,杨胤女士控制的QSCESO Limited持股为2.4%,Leman KAYA旗下WIND ENTERPRISE LIMITED持股为5.07%,Universal Light Limited持股为3.82%,吴彬旗下Grand Path Ventures Limited持股为7.47%;

IDG China Media Fund IIL持股为12.89%,IDG China Capital Fund III L.P持股为4.46%,IDG China Capital III Investors L.P持股为0.4%;

阳光人寿保险股份有限公司持股为10.56%,德同环球消费投资有限公司持股为8.57%,ZHAOHui旗下TDH Venture Capital Investment持股为7.11%,SHAO Yang Dong旗下Genesis Premium Holdings持股为5.28%,Under Light Holding持股为5.07%,Che Yong旗下CE Fintech I Limited Partnership持股为1.57%;

腾讯旗下ChineseRose Investment持股为0.91%,Ricedonate Network持股为0.51%,员工持股计划持股为15.62%。

—————————————

雷递由媒体人雷建平创办,若转载请写明来源。

相关内容

热门资讯

科技通报“麻辣竞技到底有没有挂... 无需打开直接搜索微信【4830828】本司针对手游进行,选择我们的四大理由:麻辣竞技这款游戏其实有挂...
玩家实测“牵手跑胡子透视挂辅助... 您好:牵手跑胡子这款游戏可以开挂,确实是有挂的,需要软件加微信【69174242】,很多玩家在牵手跑...
实测分享“风风跑胡子到底有没有... 您好:风风跑胡子这款游戏可以开挂,确实是有挂的,需要软件加微信【5902455】,很多玩家在风风跑胡...
重大通报“新火神其实真有透视挂... 您好:新火神这款游戏可以开挂,确实是有挂的,需要软件加微信【6355786】,很多玩家在新火神这款游...
[独家.实测]神皇大厅能不能开... 您好:神皇大厅这款游戏可以开挂,确实是有挂的,需要软件加微信【4579337】,很多玩家在神皇大厅这...