
瑞财经 王敏 11月11日,力高新能源技术股份有限公司(以下简称“力高新能”)在山东证监局启动IPO辅导备案,辅导机构为中信建投证券。
据悉,力高新能曾于2023年6月26日由海通证券保荐向深交所递交了创业板上市申请材料。审核中,力高新能综合考虑自身经营规划情况及我国资本市场的市场环境等因素,于2024年8月19日撤回首发上市申请。

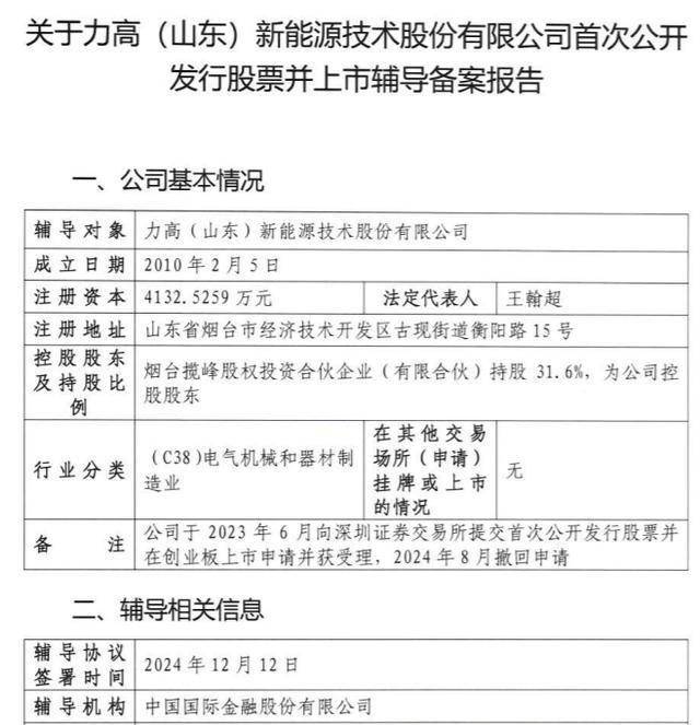
而在时隔4个月之后,力高新能由中金公司担任辅导机构再次重启IPO,在经历第二期辅导报告之后再度更换辅导机构重启上市。
力高新能成立于2010年2月,法定代表人为王翰超,注册资本3.64亿元。公司系国家技术企业,国家级“专精特新”小巨人企业,是一家新能源汽车电控系统提供商,覆盖电池管理、电池成组、电力驱动、充电设备等领域。
业绩方面,2021-2023年度,公司营业收入为19,956.67万元、55,928.50万元和80,448.75万元,复合增长率为100.78%;净利润分别为1527.18万元、9048.13万元和9565.10万元。
力高新能累计完成多轮融资,烟台揽峰股权投资合伙企业(有限合伙)为第一大控股股东,持股30.6%;股东中,还包括中国石化集团、万华化学、普华资本等。
王翰超为合肥揽峰执行事务合伙人深圳揽峰100%股东,为烟台望徽、烟台财高的执行事务合伙人。王翰超通过前述主体间接控制力高新能39.58%股权的表决权,系力高新能的实际控制人。