
去年收入1.81亿元。
作者 | ZeR0
编辑 | 漠影
芯东西12月15日报道,12月12日,证监会官网披露,广东深圳存储芯片企业三地一芯在深圳证监局办理上市辅导备案登记,启动A股IPO进程,辅导机构为国泰海通。

三地一芯以存储控制技术为核心,聚焦NAND Flash存储控制芯片领域,致力于打造高品质、高性能、低功耗的存储控制芯片,同时提供硬件软件协同开发与验证、闪存支持与调试、芯片与方案效能优化等全方位、一站式解决方案,并销售搭载其存储控制芯片的存储模组,产品可广泛应用于移动存储、消费类电子等多个领域。
该公司以移动存储控制芯片作为切入点,已成长为境内移动存储主控领域的头部企业。
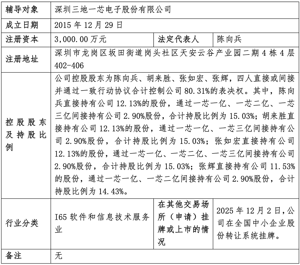
根据上市辅导备案文件,三地一芯成立于2015年12月,注册资本为3000万元,法定代表人是陈向兵,于今年12月2日在全国中小企业股份转让系统挂牌。

其控股股东为陈向兵、胡来胜、张如宏、张辉,四人直接或间接并通过一致行动协议合计控制该公司80.31%的表决权。
陈向兵是三地一芯董事长、总经理,出生于1977年,拥有大专学历,曾先后在安亚电子(深圳)有限公司任电子工程师、在劲发(上海)国际贸易有限公司深圳办事处任IC技术支持工程师、在深圳芯邦科技股份有限公司任销售经理、在深圳思科动力科技有限公司任总经理。
三地一芯的主要产品为存储控制芯片、存储模组及其相关技术服务。其产品系列包括移动存储主控芯片(已量产)、固态硬盘存储主控芯片(在研)和嵌入式存储主控芯片(规划中),已量产的移动存储控制芯片根据存储协议的不同可分为USB和SD两大类。
该公司的移动存储控制芯片产品内置高性能ECC纠错引擎,搭配高效稳定的固件算法提升产品稳定性和数据安全性,结合存储颗粒所组成的USB存储器、SD存储卡下游应用领域广泛。
USB存储器可广泛应用于个人移动存储、商务办公、存储礼品、车载媒体、医疗无纸化等兼容USB接口的数据存储、多媒体播放、文件传输等场景;SD存储卡可广泛应用于摄影摄像设备、行车记录仪、无人机、安防、手机、学习机、游戏设备等数据、图像、视频等移动存储场景。
2023年、2024年,三地一芯的营收分别为1.68亿元、1.81亿元,净利润分别为0.55亿元、0.50亿元,研发投入金额分别为0.46亿元、0.39亿元,毛利率分别为62.07%、59.37%。

近年来,三地一芯获得国家鼓励重点集成电路企业、国家高新技术企业、国家专精特新“小巨人”企业、深圳知名品牌、专精特新重点“小巨人”企业等多项荣誉称号。