
芯东西(公众号:aichip001)
作者 | ZeR0
编辑 | 漠影
芯东西12月23日报道,12月19日,广东12英寸芯片制造企业粤芯半导体创业板IPO获受理。
粤芯半导体成立于2017年12月,注册资本为23.65亿元,是广东省自主培养且首家进入量产的12英寸晶圆制造企业,为广东省实现了12英寸芯片制造从0到1的突破,对粤港澳大湾区集成电路的产业发展、产业升级、科技创新和产业安全都具有重要的意义。
该公司专注于模拟芯片制造,规划产能12万片/月,为国家集成电路产业战略布局提供重要的产能支撑,致力于成为“扎根粤港澳大湾区,产能规模最大、产品线最丰富、体制机制最具创新活力的集成电路特色工艺制造企业”。
报告期内,该公司晶圆产品累计出货量达到110万片以上,发展势头良好。
根据SEMI预测,2025年粤芯半导体12英寸晶圆产能规模位于中国大陆晶圆厂前列。
其最近一次外部股权融资对应的投后估值为253亿元。
本次IPO,粤芯半导体拟募资75亿元,其中12英寸集成电路模拟特色工艺生产线项目(三期项目)拟使用募集资金35亿元,特色工艺技术平台研发项目拟使用募集资金25亿元,补充流动资金约15亿元。

一、三年半营收超53亿元,净亏损超65亿元
粤芯半导体提供12英寸晶圆代工服务和特色工艺解决方案,主要客户涵盖境内外多家一流半导体行业设计企业,与公司建立了长期战略合作伙伴关系。
2022年、2023年、2024年、2025年1-6月,其营收分别为15.45亿元、10.44亿元、16.81亿元、10.53亿元,净利润分别为-10.43亿元、-19.17亿元、-23.27亿元、-12.66亿元,研发费用分别为6.01亿元、6.05亿元、4.46亿元、1.86亿元。

▲2022年~2025年1-6月粤芯半导体营收、净利润、研发支出变化(智东西制图)
截至报告期末,该公司未分配利润为-89.36亿元,尚未盈利且存在累计未弥补亏损。
其管理层根据现有产能建设、销售计划及研发投入情况等因素,预计公司最早于2029年整体实现扭亏为盈,合并报表可实现盈利。
粤芯半导体的主营业务为12英寸特色工艺晶圆代工,主营业务收入构成情况如下:

报告期各期,其主营业务收入均由晶圆代工业务构成,主营业务毛利率分别为-21.83%、-114.90%、-71.00%、-57.01%,主要受单位售价及单位成本变动影响,2024年以来主营业务毛利率已呈现快速改善趋势。
该公司主营业务毛利率与可比上市公司对比情况如下:

粤芯半导体以境内为主要销售区域,报告期各期,境内销售收入占主营业务收入的比例分别为94.08%、95.29%、90.81%、92.77%。
报告期内,其经营活动现金流量净额持续为正。

截至2025年6月30日,粤芯半导体拥有281名研发人员,占公司员工总数比例为16.18%。

截至同日,该公司已获授权专利(含境外专利)681项,其中发明专利312项;获得的技术许可包括IMEC、Sharp等厂商提供的CMOS、LCD Driver及BCD技术等相关许可,获得的IP授权包括标准单元库、存储器编译器、嵌入式非易失性存储IP及模拟IP。
二、坐拥2座12英寸晶圆厂,已实现产能5.2万片/月
12英寸特色工艺晶圆代工的生产过程包括晶圆清洗、热氧化、光刻、刻蚀、去胶、离子注入、退火、扩散、化学气相沉积、物理气相沉积、化学机械研磨等环节,主要工艺流程如下:

粤芯半导体目前拥有两座12英寸晶圆厂,分别为第一工厂(粤芯一、二期)和第二工厂(粤芯三期),规划产能合计为8万片/月,截至报告期末已实现产能5.2万片/月。
该公司还将新增建设一条规划产能为4万片/月的12英寸集成电路数模混合特色工艺生产线,即第三工厂(粤芯四期)。
粤芯四期建成后,其规划产能合计将达到12万片/月。
报告期内,其主要产品的产能、产量、销量、产销率及产能利用率情况如下,产品销售单价分别为5909.43元/片、4099.47元/片、3976.39元/片、4237.04元/片,最近两年销售均价相对稳定。

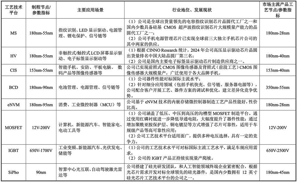
三、已实现180nm-55nm量产,计划开展40nm/28nm/22nm技术布局
2022年、2023年、2024年、2025年1-6月,粤芯半导体为客户提供55nm/65nm、90nm/95nm、110nm、153nm/180nm、0.25µm以上多种工艺节点的晶圆代工业务。

其集成电路代工业务在报告期初以153nm/180nm制程节点收入为主,报告期内占比分别为75.74%、49.14%、44.75%、32.54%,110nm及55nm/65nm制程节点收入呈快速上涨趋势。
粤芯半导体与同行业可比公司在生产线数量及代工晶圆尺寸、主要覆盖工艺节点、工艺技术平台覆盖情况及产品应用领域等方面的对比情况如下:

粤芯半导体已实现180nm-55nm制程节点的12英寸晶圆代工平台的量产,各工艺技术平台已覆盖下游主流产品的主要工艺节点,制程节点与同行业可比公司相当。
该公司计划开展40nm/28nm/22nm的技术布局,完善高端模拟、数模混合、硅光及光电融合芯片的技术储备和工艺平台。
未来,其计划紧跟全球半导体行业发展及国家半导体产业政策趋势,在硅光及光电融合芯片、微控制器、存算一体芯片等多个领域加大研发投入,逐步拓宽深化公司技术平台和产品应用,实现22nm及以上制程全覆盖。
四、消费级芯片领域已大批量生产,工业级芯片、车载芯片领域已有量产出货
粤芯半导体的晶圆代工业务收入主要来源于消费电子领域,占主营业务收入的比例分别为95.19%、88.75%、86.74%、77.19%,总体保持稳定。

该公司致力于持续强化特色工艺技术平台与差异化布局,在细分产品领域建立核心竞争优势,对应产品出货量位居行业前列。

其工艺技术平台围绕应用于“感、传、算、存、控、显”等功能的模拟和数模混合芯片,逐步实现了多品类布局,已形成MS(混合信号)、 HV(高压显示驱动)、CIS(CMOS图像传感器)、BCD(Bipolar-CMOS-DMOS)、eNVM (嵌入式非易失存储器)、MOSFET(金属-氧化物-半导体场效应晶体管)、IGBT(绝缘栅双极型晶体管)、SiPho(硅光)等工艺技术平台,可应用于消费电子、工业控制、汽车电子、AI等领域。

该公司已成为全球出货量领先的电容指纹识别芯片晶圆代工厂之一、国内少数具备硅基CMOS超声波指纹识别芯片大规模量产能力的晶圆代工厂之一、国内少数拥有12英寸硅光芯片工艺技术平台的晶圆代工厂之一。
其手机电源管理芯片已向全球前三大独立手机芯片公司的其中两家供货。
粤芯半导体已在高性能消费级芯片领域实现大批量生产,工业级芯片、车载芯片领域亦已有量产出货。该公司已有多个平台处于车规工艺的研发、验证及量产阶段,其中18款产品已通过终端整车厂的车规认证。
同时,其积极布局行业前瞻领域,并以高端模拟、数模混合、硅光及光电融合芯片为突破口,打造硅光及光电融合芯片、微控制器、存算一体芯片等产业平台,进一步拓宽前沿科技的下游应用市场。
该公司集中优势资源开发硅光工艺技术平台,已于2024年成功推出12英寸90nm SiPho工艺技术平台,正处于试生产阶段。基于90nm SiPho工艺技术平台基础,其将延续平台布局前沿化策略,进一步强化技术平台优势,开发65nm SiPho工艺技术平台。
五、累计开发客户超100家,客户集中度较高
粤芯半导体的主要客户群体为境内外知名芯片设计公司,客户产品类别涵盖指纹识别芯片、高压显示驱动芯片、图像传感器、电源管理芯片、功率器件等。
截至2025年6月30日,该公司累计开发客户超过100家,覆盖境内外上市公司近30家,包括全球领先的芯片设计公司及多家细分领域行业龙头企业:
全球第一大指纹识别芯片设计公司、全球第一大电子标签芯片设计公司、全球出货量第二大的图像传感器芯片设计公司、全球前三大独立智能手机芯片设计公司中的两家、中国第一大MCU芯片设计公司,以及多家显示驱动芯片、电源管理芯片、功率器件上市公司。
在粤芯半导体重点聚焦的模拟芯片领域,国内前十大模拟芯片上市公司合作覆盖率80%。
2022年、2023年、2024年、2025年1-6月,其前五大客户的主营业务收入合计占主营业务收入的比例分别为65.00%、53.90%、60.34%、67.82%,客户集中度较高。


同期,该公司向前五大原材料供应商的合计采购金额占当期原材料采购总额的比例分别为45.23%、49.88%、30.87%、26.81%。

六、无控股股东和实际控制人
截至招股书签署日,粤芯半导体的股权结构如下:

报告期内,其股权结构较为分散,持股5%以上的股东包括誉芯众诚、广东半导体基金、广州华盈、科学城集团、国投创业基金,持股比例分别为16.88%、11.29%、9.51%、8.82%、7.05%。
截至招股书签署日,粤芯半导体前十名股东及持股情况如下:

截至同日,其董事、高级管理人员、其他核心人员及其近亲属直接或间接持股的情况如下:

结语:从“纯模拟代工”向复合型技术平台转型
根据Yole预测,受益于终端市场复苏和AI的需求增长,全球晶圆代工行业于2024-2029年预计进入新一轮增长周期,2024-2029年全球晶圆代工行业营收年均复合增长率预计将达12.05%。
作为中国集成电路产业发展的核心承载区域之一,广东省在国家战略布局中承担着打造粤港澳大湾区集成电路产业集群的关键角色。
广东省政府将集成电路产业纳入省级战略性新兴产业集群发展重点,提出了重点推进模拟及数模混合芯片生产制造,优先发展特色工艺制程芯片制造,大力支持技术先进的IDM企业和晶圆代工企业布局研发、生产的运营中心,重点推动12英寸晶圆线项目建设等指导性意见。
粤芯半导体本次募资投资项目的实施,将进一步提升多个工艺技术平台的技术水平和产品竞争力,提升产能规模,助力其加速从消费级晶圆代工向工业级、车规级晶圆代工迭代,并拓展AI的下游应用,构建“消费-工业-汽车-AI”多场景解决方案,拓宽技术平台和产品应用,助力提升国产高端模拟、数模混合、硅光及光电融合芯片的自给率。
该公司计划将战略性地精准补充和优化产能,继续深度强化特色工艺技术平台能力与构建差异化竞争优势,实现从“纯模拟代工”向“以模拟为核心,以数字升级为蝶变,以光电融合为特色”的复合型技术平台转型。