2025年12月25日,深圳大普微电子股份有限公司(以下简称“大普微”)IPO申请顺利通过深交所创业板上市委会议。
据了解,大普微主营数据中心企业级SSD产品的研发销售,是业内领先、国内极少数具备企业级SSD“主控芯片+固件算法+模组”全栈自研能力并实现批量出货的半导体存储产品提供商,对我国数据处理的安全性、可靠性和高效性提升具有战略意义。
创业板支持高成长、高质量研发型企业
创业板自设立以来,始终坚守支持创新成长企业的战略定位。随着资本市场制度规则的包容性与适应性不断提升,其服务高新技术企业的深度与广度持续优化。这种制度环境的完善,有效缓解了处于核心技术突破期企业的融资难题,推动资本市场更加侧重“技术含金量”与“成长性导向”,为战略性新兴产业的创新加速注入了持久动力。
当前,我国创新驱动发展战略引领的产业变革正加速演进。与之相适应,资本市场结构性改革持续深化,不同板块分工明确、错位发展,共同构建起多层次的科技金融支持体系。创业板通过多元化的评价体系,精准直击高新技术产业和战略性新兴企业在快速扩张期的融资痛点,为具备核心竞争力和高成长潜力的研发型企业进一步拓宽了资本通道,实现了金融资源与科技创新的深度适配。
大普微作为国家级专精特新重点“小巨人”企业,此次在创业板顺利过会,充分体现了资本市场对高成长、高质量研发型企业的精准支持。这不仅释放了国家引导先进生产要素向硬核科技领域聚集的明确信号,更是促进“科技—资本—产业”高水平循环的重要举措。
国内专注企业级SSD的第一股 赋能半导体存储产业链
近期,全球存储巨头纷纷发布涨价通知,将存储芯片板块推向风口,股价一路高涨。
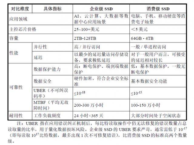
据了解,在A股市场中,多数存储类上市公司主要聚焦于应用在消费电子场景的消费级SSD的研发生产。相比之下,面向数据中心场景的企业级SSD在容量、性能、可靠性、耐用性等方面具备更高技术门槛,其客户对品牌稳定性、产品验证周期、长期供货能力等方面要求较高,国产化进程也相对较慢。

大普微深耕企业级SSD,已形成主控芯片设计、固件算法、模组设计及验证测试四大核心技术体系,已成功推出了多款性能国际领先的企业级SSD产品。与A股现有存储企业主要面向消费级市场不同,大普微深耕数据中心企业级应用场景,技术路线与市场定位更具差异化,壁垒和成长前景显著更高。大普微此次IPO过会借助创业板第三套标准的政策东风,获得资本助力,将成为国内专注于数据中心市场的企业级PCIe
SSD第一股。
如今,大普微已覆盖PCIe 3.0至PCIe 5.0全代际产品,并率先布局了PCIe 6.0系列的研发。同时,大普微是全球首批实现企业级PCIe 5.0 SSD和大容量QLC SSD量产的厂商之一,也是跻身于全球极少数拥有SCM
SSD(存储级内存)和可计算存储SSD两类前沿存储产品供应能力的存储厂商。招股书显示,大普微搭载自研芯片DP600和DP800的企业级芯片PCIe 4.0 SSD和PCIe 5.0 SSD、大容量 QLC SSD产品在读写速度以及随机读写延迟方面表现优于国际和国内厂商的同代际产品或处于接近水平;SCM SSD产品在顺序读写、随机读取速度方面表现优于国际厂商竞品。这些成果能够对标国际龙头如Solidigm、三星、英特尔等产品实力,服务于公司自身产品线,并反哺整个国产半导体存储产业链。
在存储产业链上游,国内存储介质厂商近期也有密集的资本市场动态。座位国内唯一具备3D NAND闪存自主研发与生产能力的IDM厂商,长江存储的母公司长江存储控股股份有限公司已于2025年9月完成股改,被视为是其有意向启动IPO的信号。同时,国内唯一实现大规模量产通用型DRAM的IDM厂商长鑫存储,其母公司长鑫科技集团股份有限公司也已于2025年10月完成IPO辅导,有望来年提交上市申请。
长江存储、长鑫存储、大普微处于存储产业链的不同环节,三家企业若成功上市,将补齐资本市场中从存储介质到企业级存储方案的短板,构建完整的国产存储技术闭环。
AI投资热潮加速存储市场重心向数据中心企业级转移 企业级赛道成长可观
近年来,全球存储市场增长重心正由消费终端加速转向数据中心。AI训练和推理的算力扩张带动高性能存储需求井喷,中美两大市场AI投资热潮不减,使存储增量持续集中于数据中心环节。根据Forward
Insights统计,预计2027年全球企业级SSD市场规模将达到514.18亿美元,2022-2027年年复合增长率达到20.25%;中国市场规模将达到135.09亿美元,年复合增长率为24.75%。


当前在AI训练和推理场景中,存储数据访问效率已成为影响算力利用率和系统整体性能的关键因素。企业级SSD需持续优化读写速度、耐用性和能耗表现。
大普微很早就洞察到这一点,其技术发展始终围绕市场需进行前瞻性布局。公司基于对市场趋势的把握和研判,推动主控芯片、固件算法与模组设计的迭代升级,陆续推出新一代企业级 SSD(含 TLC SSD、大容量 QLC SSD、SCM SSD、可计算存储 SSD),在提升存储密度的同时显著降低了单位容量成本和功耗,有效契合数据中心客户对性能与能效的双重需求,促进下游行业新质生产力的发展。
除产品性能外,大普微的核心竞争力还体现在对技术趋势的深刻洞察和商业化落地能力上。公司自主研发的智能多流、智能故障预测、可计算存储等技术,均为企业级SSD在复杂业务环境下的稳定性和效率提供了重要支撑。这些技术的应用,一方面提高了产品的差异化竞争力,另一方面也为国产半导体存储行业积累了宝贵经验。
随着数字经济的深入发展和AI应用场景的持续扩展,企业级SSD市场有望迎来新一轮增长。行业价格回暖亦为国内存储产业链公司带来了更乐观的盈利预期。在技术迭代和市场周期背景下,大普微借力资本市场,凭借全栈自研能力、日益完善的供应链布局和持续创新的产品体系,将加快推动国内企业级存储技术自主升级,为中国半导体存储产业高质量发展注入强劲动力。