
图片来源:界面图库
界面新闻记者 | 郭净净
完成股改近一年半后,北方华创(002371.SZ)、中微公司(688012.SH)的供应商——半导体关键零部件设备厂商托伦斯精密制造(江苏)股份有限公司(简称“托伦斯”)已于近日正式递交创业板上市申请材料,并获受理。
研发费用率约4%,远低于同行
托伦斯成立于2004年9月,是半导体及激光设备精密零部件供应商。
2022年至2024年及2025年前6月(统称“报告期内”),托伦斯实现营业收入分别为2.83亿、2.91亿、6.1亿及3.73亿元,归母净利润分别为3394.53万、1530.47万、1.06亿及6085.23万元。
“近两年,随着国产替代进一步深化,国内半导体市场需求增大,新研发的半导体设备投入到后端的周期明显缩短,包括零部件在内的设备公司盈利明显改善并逐步提升。”长期跟进半导体设备领域的券商分析师对界面新闻记者说。

招股书显示,托伦斯自称是“国内半导体设备厂商的首选金属零部件供应商之一”,“整体工艺水平位居国内厂商第一梯队”。托伦斯的半导体关键工艺零部件产品收入占比超五成。
有投资人士对界面新闻记者指出,半导体设备行业的一个显著特点是验证周期长、资金压力大;“一款新产品从前期验证到小批量订单,再到大批量交付,往往需要一到两年时间。这对初创公司而言是巨大的资金考验。”鉴于此,不少设备公司前期亏损较多。
前述券商分析师对界面新闻记者称,如果有公司在某个关键零部件环节能做到国产替代,会迎来很大的发展机会。
从托伦斯情况来看,附加值更高的半导体关键工艺零部件产品,单价、毛利率均较高。报告期内,该公司整体毛利率分别是29.84%、22.39%、29.45%、29.72%。
其中,托伦斯的半导体关键工艺零部件产品单价从2022年的每件9057.93元升至2025年上半年的每件1.32万元,毛利率分别是33.17%、31.5%、37.52%、35.29%,收入占比从2022年的37.54%升至2025年上半年的53.75%。

报告期内,托伦斯的研发投入额分别为555.38万、1154.47万、2341.52万和1511.22万元,占当期营收的1.96%、3.97%、3.84%和4.05%,明显低于同行可比公司平均值5.24%、6.27%、5.63%、5.94%。同样主营腔体、内衬等零部件产品的富创精密(688409.SH)、先锋精科(688605.SH)2022年以来的研发费用率均超7%、5%。
托伦斯解释称,其业务及产能规模相对较小,研发活动集中在工艺复杂产品的技术突破和积累,研发项目总体投入规模少于同行业公司。
超八成收入来自中微公司、北方华创
为降低半导体行业周期硬性,托伦斯转向平台型业务布局。公司实控人、董事长钱珂称,公司将进一步丰富在去胶、热处理、抛光、量检测等更多半导体设备的零部件品类,逐步拓宽激光设备零部件产品种类;“另一方面将技术能力迁移至医疗设备、激光设备和工业母机等同样对零部件有严苛要求的高附加值领域,培育第二增长曲线”。
2005年、2007年,托伦斯先后成为国内前两大半导体设备厂商中微公司、北方华创的供应商;近年已导入国际激光设备企业Lumentum的供应链。
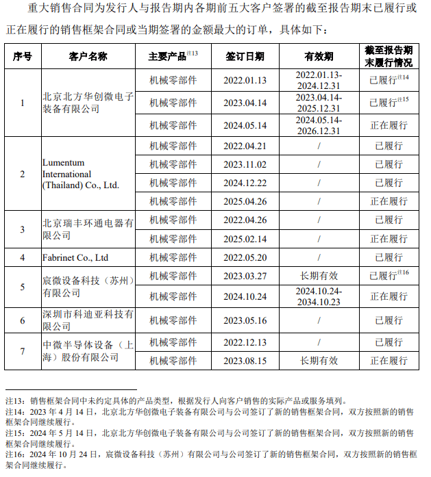
托伦斯超八成收入来自中微公司、北方华创。报告期内,公司来自第一大客户北方华创销售收入占各期主营业务收入的比例分别为46.18%、44.06%、52.11%和44.6%,来自中微公司的销售收入占比30.33%、30.23%、31.4%、39.13%。

托伦斯称,公司是这两大客户在金属零部件领域最为核心的供应商之一。据其解释,半导体设备零部件工艺难度大、精度要求高、技术门槛高,设备厂商往往不会轻易更换核心供应商。
不过,托伦斯称,未来若北方华创、中微公司的经营策略或产品市场需求发生较大不利变化,或公司与之合作关系被其他供应商替代,或由于公司自身原因导致公司无法与其保持稳定的合作关系,将对公司经营产生重大不利影响。
需要看到的是,托伦斯超八成的内衬产品收入来自北方华创。2023年,应客户要求,公司成熟品号的内衬产品存在年度降价的情况。
近年来,随着中微公司、北方华创等客户需求增加,托伦斯的存货、应收账龄持续走高。
报告期各期末,该公司存货账面余额分别为9268.25万、1.14亿、1.46亿、1.97亿元,存货跌价准备账面余额分别为1107.9万、1576.31万、2218.11万、2413.2万元,存货跌价准备计提比例分别为11.95%、13.86%、15.19%和12.26%,高于同行可比公司平均水平。
其中,托伦斯发出商品账面余额分别为2249.29万、2056.11万、1588.66万、1356.82万元,占存货账面余额的比例分别为24.27%、18.08%、10.88%和6.9%,主要为寄售模式下公司存放于客户指定仓库的产成品。托伦斯透露,使用寄售模式的客户主要是中微公司,随着下游市场需求持续改善,公司发出商品周转速度提升。
持续关联交易惹关注
天眼查显示,2022年以来,托伦斯连续完成5轮融资,引入诺华资本、中微公司、国新控股、国盛投资、新鼎资本等投资者。公司最新一轮融资后估值约27.59亿元。
目前,托伦斯的实际控制人钱珂通过上海楷怡和上海问鑫间接全资持有托伦斯上海,进而间接控制公司43.99%股份的表决权;并通过上海楷怡控制启东芯起、启东芯翼控制公司4.25%股份的表决权。
另外,新鼎资本旗下产品持股6.43%,北方华创发起设立的诺华资本所担任执行事务合伙人的北京集成电路装备产业投资并购基金等合计持股2.93%,中微公司直接持股0.97%,士兰微董事长陈向东控制的士兰创投通过浙江士兰数字科技持股0.77%。
托伦斯此次IPO拟公开发行新股不超4636.84万股,预计募资11.56亿元,拟用于精密零部件制造及研发基地项目及补充流动资金。若此次IPO募资达到上限、其发行后总股本增至1.85亿股,则托伦斯上市后市值或超46亿元。

界面新闻注意到,托伦斯此前股东签署的对赌协议均终止。但招股书披露的股东特殊权利终止协议显示,各方确认,若公司未能成功上市,将触及恢复情形,协议涉及的回购权项下公司实控人、控股股东及其他相关方作为义务主体的条款部分等便自动恢复。
界面新闻还注意到,托伦斯存在持续关联交易。公司实控人姐姐钱炎娟夫妻控制的南通高米、上海高郜长期从事机械零部件外协机加工的生产和销售。
2022年,公司向上海高郜采购额887.45万元。自2023年起,公司转与南通高米进行关联采购,涉及定制件、机加外协的采购额分别为1004.57万、2366.82万和1796.7万元,占总采购额比例分别是6.4%、7.19%、8.05%,跻身托伦斯的前五大供应商之列。

另外,2022年,托伦斯曾先将贷款支付给上海高米机械厂,通过上海高米机械厂转给托伦斯上海,再通过托伦斯上海转回公司的情形。上述贷款不是正常交易付款,是公司签订借款合同后按照向银行提供的相关采购合同约定进行支付。

图片来源:界面图库
界面新闻记者 | 郭净净
完成股改近一年半后,北方华创(002371.SZ)、中微公司(688012.SH)的供应商——半导体关键零部件设备厂商托伦斯精密制造(江苏)股份有限公司(简称“托伦斯”)已于近日正式递交创业板上市申请材料,并获受理。
研发费用率约4%,远低于同行
托伦斯成立于2004年9月,是半导体及激光设备精密零部件供应商。
2022年至2024年及2025年前6月(统称“报告期内”),托伦斯实现营业收入分别为2.83亿、2.91亿、6.1亿及3.73亿元,归母净利润分别为3394.53万、1530.47万、1.06亿及6085.23万元。
“近两年,随着国产替代进一步深化,国内半导体市场需求增大,新研发的半导体设备投入到后端的周期明显缩短,包括零部件在内的设备公司盈利明显改善并逐步提升。”长期跟进半导体设备领域的券商分析师对界面新闻记者说。

招股书显示,托伦斯自称是“国内半导体设备厂商的首选金属零部件供应商之一”,“整体工艺水平位居国内厂商第一梯队”。托伦斯的半导体关键工艺零部件产品收入占比超五成。
有投资人士对界面新闻记者指出,半导体设备行业的一个显著特点是验证周期长、资金压力大;“一款新产品从前期验证到小批量订单,再到大批量交付,往往需要一到两年时间。这对初创公司而言是巨大的资金考验。”鉴于此,不少设备公司前期亏损较多。
前述券商分析师对界面新闻记者称,如果有公司在某个关键零部件环节能做到国产替代,会迎来很大的发展机会。
从托伦斯情况来看,附加值更高的半导体关键工艺零部件产品,单价、毛利率均较高。报告期内,该公司整体毛利率分别是29.84%、22.39%、29.45%、29.72%。
其中,托伦斯的半导体关键工艺零部件产品单价从2022年的每件9057.93元升至2025年上半年的每件1.32万元,毛利率分别是33.17%、31.5%、37.52%、35.29%,收入占比从2022年的37.54%升至2025年上半年的53.75%。

报告期内,托伦斯的研发投入额分别为555.38万、1154.47万、2341.52万和1511.22万元,占当期营收的1.96%、3.97%、3.84%和4.05%,明显低于同行可比公司平均值5.24%、6.27%、5.63%、5.94%。同样主营腔体、内衬等零部件产品的富创精密(688409.SH)、先锋精科(688605.SH)2022年以来的研发费用率均超7%、5%。
托伦斯解释称,其业务及产能规模相对较小,研发活动集中在工艺复杂产品的技术突破和积累,研发项目总体投入规模少于同行业公司。
超八成收入来自中微公司、北方华创
为降低半导体行业周期硬性,托伦斯转向平台型业务布局。公司实控人、董事长钱珂称,公司将进一步丰富在去胶、热处理、抛光、量检测等更多半导体设备的零部件品类,逐步拓宽激光设备零部件产品种类;“另一方面将技术能力迁移至医疗设备、激光设备和工业母机等同样对零部件有严苛要求的高附加值领域,培育第二增长曲线”。
2005年、2007年,托伦斯先后成为国内前两大半导体设备厂商中微公司、北方华创的供应商;近年已导入国际激光设备企业Lumentum的供应链。
托伦斯超八成收入来自中微公司、北方华创。报告期内,公司来自第一大客户北方华创销售收入占各期主营业务收入的比例分别为46.18%、44.06%、52.11%和44.6%,来自中微公司的销售收入占比30.33%、30.23%、31.4%、39.13%。

托伦斯称,公司是这两大客户在金属零部件领域最为核心的供应商之一。据其解释,半导体设备零部件工艺难度大、精度要求高、技术门槛高,设备厂商往往不会轻易更换核心供应商。
不过,托伦斯称,未来若北方华创、中微公司的经营策略或产品市场需求发生较大不利变化,或公司与之合作关系被其他供应商替代,或由于公司自身原因导致公司无法与其保持稳定的合作关系,将对公司经营产生重大不利影响。
需要看到的是,托伦斯超八成的内衬产品收入来自北方华创。2023年,应客户要求,公司成熟品号的内衬产品存在年度降价的情况。
近年来,随着中微公司、北方华创等客户需求增加,托伦斯的存货、应收账龄持续走高。
报告期各期末,该公司存货账面余额分别为9268.25万、1.14亿、1.46亿、1.97亿元,存货跌价准备账面余额分别为1107.9万、1576.31万、2218.11万、2413.2万元,存货跌价准备计提比例分别为11.95%、13.86%、15.19%和12.26%,高于同行可比公司平均水平。
其中,托伦斯发出商品账面余额分别为2249.29万、2056.11万、1588.66万、1356.82万元,占存货账面余额的比例分别为24.27%、18.08%、10.88%和6.9%,主要为寄售模式下公司存放于客户指定仓库的产成品。托伦斯透露,使用寄售模式的客户主要是中微公司,随着下游市场需求持续改善,公司发出商品周转速度提升。
持续关联交易惹关注
天眼查显示,2022年以来,托伦斯连续完成5轮融资,引入诺华资本、中微公司、国新控股、国盛投资、新鼎资本等投资者。公司最新一轮融资后估值约27.59亿元。
目前,托伦斯的实际控制人钱珂通过上海楷怡和上海问鑫间接全资持有托伦斯上海,进而间接控制公司43.99%股份的表决权;并通过上海楷怡控制启东芯起、启东芯翼控制公司4.25%股份的表决权。
另外,新鼎资本旗下产品持股6.43%,北方华创发起设立的诺华资本所担任执行事务合伙人的北京集成电路装备产业投资并购基金等合计持股2.93%,中微公司直接持股0.97%,士兰微董事长陈向东控制的士兰创投通过浙江士兰数字科技持股0.77%。
托伦斯此次IPO拟公开发行新股不超4636.84万股,预计募资11.56亿元,拟用于精密零部件制造及研发基地项目及补充流动资金。若此次IPO募资达到上限、其发行后总股本增至1.85亿股,则托伦斯上市后市值或超46亿元。

界面新闻注意到,托伦斯此前股东签署的对赌协议均终止。但招股书披露的股东特殊权利终止协议显示,各方确认,若公司未能成功上市,将触及恢复情形,协议涉及的回购权项下公司实控人、控股股东及其他相关方作为义务主体的条款部分等便自动恢复。
界面新闻还注意到,托伦斯存在持续关联交易。公司实控人姐姐钱炎娟夫妻控制的南通高米、上海高郜长期从事机械零部件外协机加工的生产和销售。
2022年,公司向上海高郜采购额887.45万元。自2023年起,公司转与南通高米进行关联采购,涉及定制件、机加外协的采购额分别为1004.57万、2366.82万和1796.7万元,占总采购额比例分别是6.4%、7.19%、8.05%,跻身托伦斯的前五大供应商之列。

另外,2022年,托伦斯曾先将贷款支付给上海高米机械厂,通过上海高米机械厂转给托伦斯上海,再通过托伦斯上海转回公司的情形。上述贷款不是正常交易付款,是公司签订借款合同后按照向银行提供的相关采购合同约定进行支付。