区块链革新全球跨链支付底层框架
创始人
2026-01-04 10:02:06

今天分享的是:区块链革新全球跨链支付底层框架

报告共计:14页

区块链驱动全球跨境支付体系革新

区块链技术的成熟正推动全球跨境支付体系迎来结构性变革,这场变革并非旧流程的数字化改造,而是金融基础设施价值传输方式的根本性转变,核心是构建结算更快、成本更低、流程可核验的跨境价值网络。

传统跨境支付体系以SWIFT通信网络和代理行体系为核心,存在显著局限。SWIFT仅负责银行间信息传递,不涉及资金划拨与清算结算;代理行体系则因节点多、流程长、时区错配,常出现资金“卡壳”,且新兴市场覆盖不足,导致跨境支付慢、成本高、透明度低。随着全球贸易与资本流动的需求升级,原有体系已难以满足效率与覆盖要求,亟需系统性重构。

区块链技术通过分布式账本(DLT)与通证化(Token)重塑了跨境支付的底层逻辑。DLT将分散的机构对账流程转化为同步结算,以“技术信用”替代中介“背书信用”,实现资金从“被动等待”到“主动流动”的转变,结算速度提升至秒级到分钟级,成本大幅降低。同时,智能合约与链上监管的结合实现“支付即合规”,交易合规性可自动验证,减少人工干预与事后审查成本。通证化存款作为银行的链上工具,保留法币支撑与监管属性,兼具可编程与自动结算能力,成为金融机构参与链上变革的重要载体。

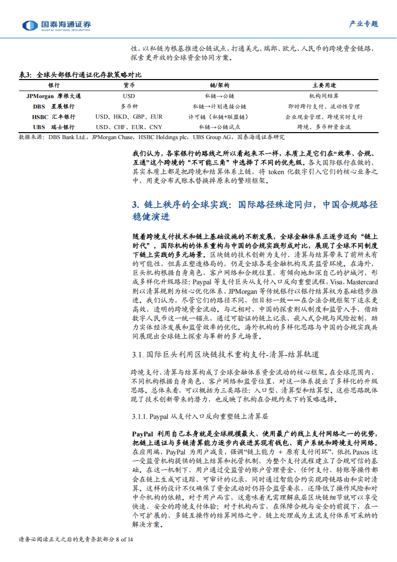
全球各类机构基于自身优势推进链上化实践,路径虽异但目标一致。PayPal从支付入口切入,将链上通证与清算能力嵌入现有支付网络;Visa与Mastercard聚焦清算层革新,重构全球清算基础设施;摩根大通等银行则从结算层发力,通过存款通证化实现24小时链上最终结算。

中国的区块链实践以合规稳健为核心,依托数字人民币构建特色演进路径。数字人民币国际运营中心的设立,推动“资产通证化+数字人民币结算”场景落地。在具体应用中,区块链重构了供应链金融的信任机制,让核心企业信用可传递至中小企业;使航贸从“单据驱动”转向“状态驱动”,提升贸易融资效率;还赋能碳积分资产化,推动绿色金融发展。这些实践既契合现有金融结构,又有效解决了实体经济中的信用分散问题,展现了区块链作为基础设施嵌入现有体系的独特价值。

这场由区块链引领的变革,正让跨境支付从“信息交互”走向“价值本体移动”,全球金融体系逐步从系统优化迈向运行逻辑重写,一个更高效、透明、互联的跨境支付新时代正在形成。

以下为报告节选内容

相关内容

热门资讯

超越基础KYC:UVAML.i... 当前,虚拟货币市场的黑客攻击手段正不断升级迭代,风险呈现出“隐蔽化、多样化”的显著特征。黑客不再局限...
资金榜丨居同类基金首位!科创5... 12月31日,科创50ETF(588000)报收1.417元,收跌1.12%,成交金额31.29亿元...
融资榜丨居同类基金首位!黄金E... 12月31日,黄金ETF(159934)报收9.708元,收跌0.78%,成交金额29.64亿元。获...
ETF融资榜 | 储能电池ET... 2025年12月31日,储能电池ETF(159566.SZ)收跌1.97%,成交2.20亿元。获融资...
IPO研究丨本周2家上会,晨光... 瑞财经 吴文婷1月5日,据上交所、深交所、北交所,本周2家企业上会,2只新股将进行申购。 上周新股首...