首页
财经资讯
数字货币
股票证券
外汇黄金
期货期权
金融资本
产业发展
消费生活
银行信贷
登录
注册
首页
数字货币
正文
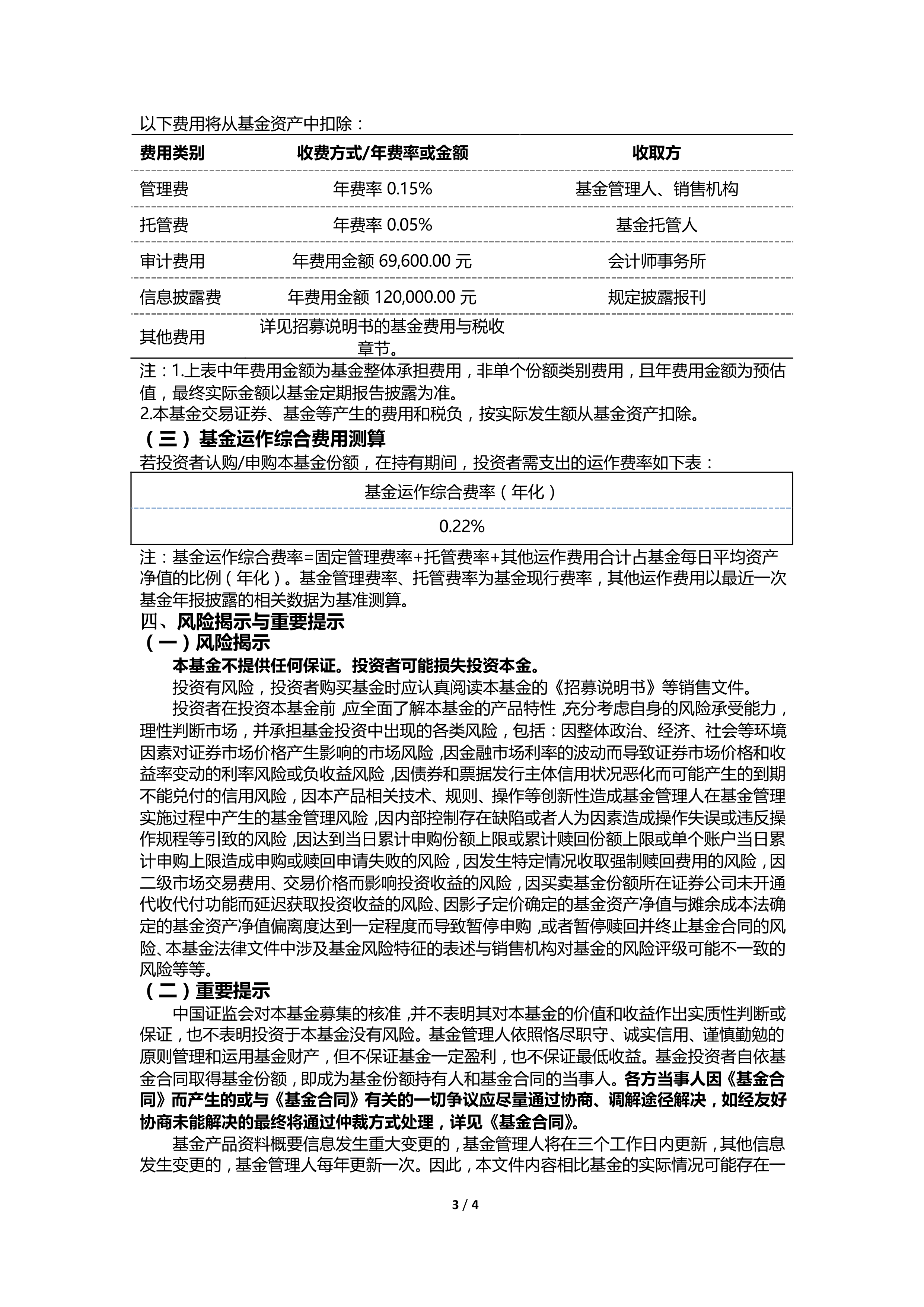
基金-货币ETF易方达-易方达保证金收益货币市场基金(易方达保证金货币B)基金产品资料概要更新
创始人
2026-01-07 23:03:05
上一篇:
创业板指尾盘反弹,小幅收涨0.3%,关注创业板ETF易方达(159915)等产品投资价值
下一篇:
股票型ETF资金开年“先出后进”:有色、卫星受追捧,A500、券商遭抛售
相关内容
热门资讯
比特币盘中跌破9万美元,日内1...
北京商报讯(记者 刘四红)2026年1月8日,包括比特币在内的币圈市场再遇集体跳水行情。当日,比特币...
外资看好中国资产投资价值,A5...
截至收盘,中证A500指数下跌0.5%,中证A100指数下跌0.7%,中证A50指数下跌1.3%。 ...
从年赚3亿到年亏3亿!“河北富...
给可乐供原料的巨头要上市! 作者|刘俊群 编辑|刘钦文 给可口可乐、红牛“提神”的全球最大咖啡因供应...
翌耀科技冲刺IPO 郭广昌再拓...
在当下的资本热潮中,复星系也暗自发力,欲拓资本版图。 1月7日,证监会官网显示,复星国际旗下智能科技...
Minimax香港IPO公开发...