出品 | 搜狐汽车·搜狐商用车
作者 | 商剑

新能源商用车加速渗透下,重卡新势力迎来发展窗口期。终端上险数据显示,2025年我国新能源重卡累计销量为23.11万辆,同比增长182%,国内终端渗透率远远超过30%,锚定新能源赛道的重卡新势力处于风口之上,纷纷获得资本青睐,主流玩家暂时告别了“钱荒”。
不过新能源重卡逐步从“政策驱动”转向“市场驱动”,也对重卡新势力提出了更高的考验,单纯的PPT故事已经不再有效,量产落地的产品和跑得通的商业模式明显更受欢迎。早早就实现批量交付的DeepWay深向,2025年仅股权融资就达到9.735亿元,目前已经开启IPO;国内国外双轨并行的速豹科技,累计融资也超过了10亿元,正加速全球化布局。

从2025年主流重卡新势力的表现来看,融资虽然依旧是“头等大事”,但已经不像以往那么迫切,打造技术护城河,推进产品更新换代,抢夺全球市场份额,显得更加迫切了。进入2026年,不管是DeepWay深向冲击IPO、苇渡新能源准备IPO,还是速豹科技、光梭未来加速出海,都离不开好的产品、好的市场打法。
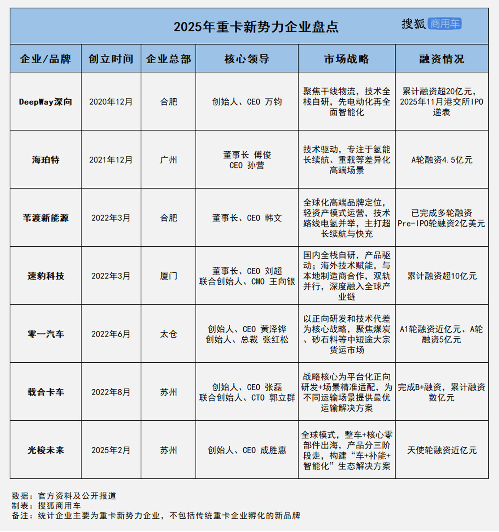
活下去,靠融资是本事,但能卖车能靠自身能力“造血”才能走得更远。从2025年迈向2026年,DeepWay深向、海珀特、苇渡新能源、速豹科技、零一汽车、载合卡车、光梭未来,这七家重卡新势力,虽入局节奏不一,却面临着同样的市场竞争法则。在行业加速渗透的浪潮中,谁将更进一步,谁又将面临考验?
Deepway深向:虽然走得快,但“增收不增利”亟待扭转
背靠百度和狮桥两大股东,Deepway深向走得很快。2020年12月成立,2021年9月举行了首场品牌战略发布会,2022年8月便完成4.6亿A轮融资,创当年智能新能源卡车造车新势力最大规模融资,2023年5月则实现了全球首次批量交付,成为中国首家量产交付的新势力重卡企业。

截止2025年12月26日,Deepway深向成立五周年,累计融资超20亿元,累计交付车辆6400台。同时,2025年11月6日,Deepway深向已向港交所提交上市申请书,有望成为“港股智能驾驶重卡第一股”。
五年时间,Deepway深向就从创立走向即将IPO,万钧的功不可没。作为Deepway深向的创始人、CEO,万钧同样是狮桥集团的创始人,在智慧物流、智能驾驶、普惠金融等领域具备深厚经验。创立Deepway深向之初,他就制定了清晰的发展战略,即聚焦干线物流,新能源重卡技术全栈自研,先电动化再全面智能化,保证了Deepway深向的发展务实高效。
Deepway深向的创始人、CEO 万钧
同时,在Deepway深向发展过程中,万钧还打造了一支极具战斗力的领导团队,CTO为前百度商用车自动驾驶负责人田山,总工程师为具有25年重型卡车开发制造行业经验的前福田重卡总工程师、三一重卡联合创始人谭昌毓,CMO则为具有15年市场运营管理经验的狮桥集团创始团队成员徐上上,为Deepway深向的跨越式发展筑牢了核心壁垒。
当然,走得快也并非没有挑战。根据招股书,Deepway深向2022年、2023年、2024年以及2025年上半年,营收分别为0、4.26亿元、19.69亿元和15.06亿元,呈现逐步增长的态势。但从净利来看,同期分别为亏损2.67亿元、3.89亿元、6.75亿元和3.71亿元,陷入了“增收不增利”的困境。这意味着,尽管IPO在即,Deepway深向仍不具备自我“造血”能力。

不过从乘用车行业的经验来看,蔚来等造车新势力成立逾十年仍未全年盈利,Deepway深向成立五年仍旧亏损也算正常。只不过如今新能源重卡已是行业风口,传统重卡企业早已加大布局和,不太可能给新势力玩家留下“试错十年”的温柔,Deepway深向破局亟需再加把力。
海珀特:专注氢能重卡,发展前景可期但市场挑战大
相比Deepway深向晚一年成立的海珀特,入局新能源重卡行业,选择了一条略显不同的道路——氢燃料电池重卡。在纯电路线已成主流的当下,这样的选择颇具胆识。尽管目前氢能重卡的规模化落地存在掣肘,但凭借着补能时间短、续航里程长、低温性能好及零排放等优势,氢能重卡仍被视为未来长途重载干线物流深度脱碳的终极解决方案。

正是因为如此,海珀特从成立之初就围绕氢能特性构建产品架构,坚持正向开发技术路径,专注于氢能长续航、重载等差异化高端场景,旨在抢占未来产业制高点。同时,海珀特董事长傅俊和CEO孙营,也构建了一支兼具汽车工程底蕴与氢能技术背景的核心团队,汇聚了能源、物流领域的产业资源,为海珀特在氢源保障、应用场景开拓上提供了潜在助力。
从发展来看,海珀特产品落地正在加速。2023年12月海珀特打造的全球首款正向开发的氢燃料电池干线物流重卡海珀特H49发布,2024年6月海珀特H49首台工装样车下线,2025年海珀特H49进入小批量交付试运营阶段,产品在京津冀鲁、华南、四川等跨省干线物流场景中实现稳定运营。得益于此,海珀特也在2025年3月成功完成4.5亿元A轮融资。

尽管海珀特发展相对顺利,市场前景也值得期待,但进入2026年规模化量产交付仍旧是一大难关。目前氢能重卡面临两大挑战:一是总拥有成本较高,不仅车辆购置价格远高于传统重卡,而且氢气价格也居高不下,严重依赖补贴;二是支撑车辆运行的加氢基础设施网络极度匮乏,建设进度缓慢,“有车无站”的困境短期内难以根本解决。
除此之外,海珀特还面临着竞争对手的挑战。当前传统重卡巨头及主流新能源品牌在巩固纯电优势的同时,也在纷纷布局氢能,一旦大规模投入,将凭借深厚的制造、渠道和资本实力形成压迫。当然,海珀特股东背景强大,清华工研院水木氢源基金可提供氢能产业链资源,广物控股集团能支持副产氢资源与物流场景的协同,这些都是海珀特的竞争优势。
综合来看,海珀特押注氢燃料电池重卡,选的是一条长期赛道,尽管发展前景可期但市场挑战很大。海珀特的成功,不仅取决于自身技术的成熟与产品的可靠,更大程度上依赖于整个氢能产业生态能否实现跨越式降本与协同放量。这是一场对战略定力、产业协同与资本耐心的综合考验,海珀特破局需要实力,也需要机遇,“活下去”并不容易。
苇渡新能源:已快速走到IPO门口,国内市场仍需深耕
2022年3月成立的苇渡新能源是重卡新势力中的另一家明星企业。创始人、董事长兼CEO韩文,为斯坦福大学高材生、前桥水基金和金沙江创投投资人,创立苇渡仅四个月就完成了A-1轮亿元级的融资,此后陆续完成多轮融资,累计融资额超26亿元,其中Pre-IPO轮融资高达2亿美元。三年多的时间,韩文就带领苇渡新能源站到了IPO的门口。
苇渡新能源创始人、董事长兼CEO 韩文
顺风顺水背后,是苇渡新能源的战略选择。从创立之初,苇渡新能源就定位为全球化高端品牌,技术路线坚持“电氢并举”,重点打造具备超长续航与快速充电能力的产品,瞄准了当时相对空白的细分市场。同时,苇渡新能源早期不自建工厂,采用轻资产的代工模式,整合优质制造资源,以敏捷方式保障了产品落地与市场交付。
目前,苇渡新能源的纯电重卡和氢燃料重卡均已发布,但在市场切入上,考虑到纯电重卡的经济性和环保效益更直接,苇渡新能源优先量产了纯电重卡。该重卡采用超低风阻设计,满载情况下最大续航里程670公里,支持兆瓦级快充,已登陆北美、欧洲、亚洲与大洋洲、南美洲五大市场。后续苇渡新能源还将推出第二代车型,满载续航将突破800公里。

同时,为实现高效的全球化运营,苇渡新能源构建了“双研发中心”协同体系:合肥研发中心主导核心技术与整车平台开发;比利时安特卫普中心则专注于欧洲市场法规适配与本地化需求响应。据了解,苇渡新能源在比利时建立的欧洲总部和首家工厂,总投资预计为3亿欧元,预计到2027年可实现年产万辆目标。
值得注意的是,苇渡新能源创立之初并不叫苇渡新能源,而是苇渡科技,今年1月才正式更名为苇渡新能源,希望在全球零碳交通转型加速的背景下,以技术创新驱动绿色发展,引领新能源重卡领域的突破与变革。为此,苇渡新能源还以改名为契机,对重大组织架构与核心管理职责进行了优化调整,并面向全球“招兵买马”。

毫无疑问,三年多时间就能走到IPO的门口,并能面向全球运营以及“招兵买马”,苇渡新能源正进入一个发展的扩张期,这是对其战略选择的肯定,也是新能源重卡爆发期的机遇。但必须重视的是,苇渡新能源目前更侧重海外,国内还没有自己的工厂,代工虽然节省现金流却无法保证生产的长期稳定性,从长远健康发展来看还需要逐步解决。
速豹科技:海外加速奔跑,全力迈向“主流引领者”角色
韩文创立苇渡新能源的同期,清华大学汽车工程系及德国亚琛工大毕业的刘超同样创立了一家新能源重卡企业——速豹科技。两家公司非常相似,都把海外市场看作重要的机会市场,甚至从成立之初,速豹科技就瞄准了全球市场,将欧洲作为海外拓展的核心切入点。为此,速豹科技积极在欧洲、东南亚、中东等区域构建销售与服务网络。

公开资料显示,2025年是速豹科技在海外加速奔跑的一年。速豹科技不仅与奥地利重工企业Steyr Automotive签署联合开发协议,而且完成了SUPERPANTHER纯电动重卡在斯太尔工厂下线,成功与欧洲客户见面。同时,拥有超过15年商用车核心零部件及智能网联行业从业经验的刘超,带领速豹科技制定了2025–2030“双轨赋能”全球化战略升级计划。
根据计划,速豹科技发布了全球统一的海外品牌SUPERPANTHER,定位为高端智能新能源商用车,将成为“整车+生态+服务”输出的主阵地。同时,速豹科技计划,到2030年在全球市场累计交付数万辆SUPERPANTHER整车与SuperPanther Tech核心系统赋能产品,构建起具备全球影响力的新能源商用车产业网络,以“赋能者”的角色推动全球商用车产业加速向新能源智能化转型。
速豹科技联合创始人、CMO 王向银
为此,速豹科技不断“招兵买马”,不仅在海外吸引到了曾任德国大陆集团商用车业务全球总裁与KraussMaffei集团全球CEO的Michael Ruf博士,打造起了欧洲业务总部;而且今年初在国内吸引到了具有商用车龙头企业近二十年管理经验的王向银博士,他将以联合创始人兼CMO身份,协助刘超带领速豹科技加速走向全球化。
技术方面,速豹科技坚持全栈自研,构建起从“三电系统”到底盘架构再到整车平台的自研能力,拥有覆盖电驱桥、整车控制、整车热管理、整车高压系统等核心技术集群,并打造起了江苏溧阳电驱桥智造基地、陕西榆林控制器智造基地以及海外滑板系统基地,逐步形成了全球化交付与本地响应能力。这也让速豹科技赢得了资本认可,累计融资超过10亿元。

尽管如此,速豹科技仍面临挑战。从交付情况来看,目前速豹科技尚未实现海外批量交付,国内交付也是面向大宗运输场景客户,并且累计交付总量仅数百台,距离成为全球市场“主流引领者”的目标,差距还非常大。另外,速豹科技全球出海,不仅面临着国际巨头和本土品牌的夹击,而且不同国家和地区的法规、标准、文化差异巨大,全球破局任重而道远。
零一汽车:规模化交付之后,如何在内卷中破局备受考验
同样在2022年成立的零一汽车,以正向研发和技术代差为核心战略,聚焦国内新能源重卡市场,致力于开创运输机器人新时代。创始人、CEO黄泽铧曾联合创立自动驾驶头部企业图森未来,创始人、总裁张红松曾任三一重卡总经理,拥有30余年商用车从业经历,两者经历互补,很快就赢得了资本市场的认可,2023年8月便完成 1.4亿元Pre-A轮融资。
零一汽车创始人、CEO 黄泽铧
有了钱,零一汽车的思路是先做好研发,把核心技术搞好,按照“自研+代工”轻资产模式加速首款产品研发与量产。为此,零一汽车在江苏太仓建立总部,负责核心动力总成、整车控制、集成式热管理、自动驾驶技术等核心系统的全栈自研,与联合卡车、三环汽车建立代工合作关系,避免重资产投入,构建高效制造体系。
得益于此,零一汽车在2023年四季度完成了首款产品惊蛰发布。该产品定位中长途重载牵引车,搭载零一智驾ZSD系统,纯电续航里程超过550公里,这在当时具有一定的领先性,上市后不久便完成了量产交付。进入2025年,新能源重卡市场迎来爆发,零一汽车再次赢得资本认可,获得由Momenta领投的A轮融资5亿元。

此时,风口已至,零一汽车快马加鞭,一方面发布了第二款产品小满好运来,主攻城市短倒与园区物流;另一方面不断抢占市场,全年斩获意向订单超1000台,实现批量化交付,成为新能源重卡新势力中首个在非封闭场景实现千台级交付的企业。
从发展来看,零一汽车侧重国内市场,有了钱就加快产品研发与量产交付,这显然是一种较为务实的模式。但相对海外市场的较高利润,国内新能源重卡市场利润较低,卖车基本不挣钱,零一汽车如何在内卷中实现“自我造血”将是严峻挑战。同时,随着产品的逐步交付与上量,零一汽车还面临着用户服务升维的考验。

实际上,2026年伊始,为了抢夺市场,零一汽车已经开始“卷”福利政策。早前国家明确2026年新能源商用车购置税从全额免税调整为5%减半征收。为帮助用户兜底,零一汽车宣布:2026年2月28日前购买零一智卡,购置税全免。作为一家还需要融资才能活下去的重卡新势力,零一汽车已经不得不“卷”,未来如何在传统巨头夹击下破局,备受考验。
载合卡车:默默深耕的“理工男”,学会发声才能跑得更远
总部同样位于江苏的载合卡车,相比零一汽车略显低调。这家由清华大学苏州汽车研究院和苏州高铁新城共同孵化的新能源重卡企业,战略核心为平台化正向研发+场景精准适配,致力于为不同运输场景提供最优运输解决方案,技术路线上则是纯电和氢能并重,目前已经推出纯电重卡载合轻量侠,纯电牵引车载合远洋舰以及氢燃料牵引车远洋舰氢能等产品。

从创始团队来看,载合卡车创始人、CEO张磊为清华大学汽车系博士,具备深厚的汽车工程与智能网联技术学术根基;联合创始人、CTO郭立群为商用车技术领域专家,曾担任一汽技术中心中重型车部部长,负责解放中重卡的研发。这样的组合显然熟稔重卡行业,也赢得了数轮融资,但整体融资额度不如零一汽车。
从生产来看,载合卡车同样采用了新势力企业惯用的代工模式,也实现了产品的量产交付。其中载合卡车纯电重卡产品在2024年底已经在河北、北京、新疆、江苏、河南、四川、陕西等地实现量产和批量交付;氢能重卡则在2025年实现重要突破,当年10月与顺丰速运完成百台氢能重卡订单的首批交付,在快递行业首次大规模应用氢能重卡。

整体来看,载合卡车像是一位埋头苦干的“工程师”,默默掌握了很多新能源重卡核心技术,也打造出来了不错的新能源重卡产品。但除了在2025武汉国际商用车展上“高调”亮了次相,其他时候都沉默寡语。很显然,在这个“酒香也怕巷子深”的时代,这样“低头走路”有点太过低调,不管是要卖车,还是想融资,都要更大胆一点,才能让资本和市场更加了解。
光梭未来:晚到的“搅局者”,从整车到零部件全链出海
2025年2月才在苏州成立的光梭未来,是新能源重卡行业不折不扣的“后来者”。但到得晚,光梭未来的势头却不慢,成立五个月就吸引了近亿元市场化融资,成立不到一年就推出了面向当下主流市场的1.0产品,并完成了首批1000台集中签约暨首台1.0纯电重卡交付,实现了上市即交付。
光梭未来创始人、CEO 成胜惠
快速发展背后,光梭未来有一个靠谱的团队。创始人、CEO成胜惠具有20年新能源商用车及自动驾驶研发、业务、管理经验;CTO马爱国曾任比亚迪商用车研究院电动技术中心总监,具有18年三电系统研发创新及应用经验,团队核心成员拥有15-20年的行业积淀,覆盖了从商用车动力总成、自动驾驶到整车制造的完整链条。
这使得光梭未来既务实当下,又着眼未来,制定了三阶段发展路径:1.0阶段主要务实生存,产品在传统平头车基础上进行电动化创新,主打高可靠性与性价比;2.0阶段要实现技术出海,打造面向欧洲标准的全新平台产品,冲击全球利润最丰厚的海外市场;3.0阶段致力于形态变革,产品将向“智能电动运输机器人”演进。

目前,光梭未来已经完成了1.0阶段产品的量产交付,正在加速2.0阶段产品的开发。今年1月22日,光梭未来已经与全球商用车驾驶室制造龙头企业湖北齐星签署战略合作,双方将共同投入2亿元,聚焦光梭未来2.0产品系列智能驾驶室的研发、生产与市场化。
值得注意的是,考虑到只做电动重卡不赚钱,并且国内市场“内卷”严重,光梭未来在发展中不会在国内市场盲目争抢份额,而是以核心技术为矛,从整车到零部件进行“全链出海”,切入全球价值链的高利润环节。面向海外,光梭未来将采取灵活的本土化策略:在欧洲可能与当地制造商合作生产;在中东则考虑进行重资产投入建厂。

作为新能源重卡行业的新人,光梭未来相比DeepWay深向、苇渡新能源、速豹科技等竞争对手,明显晚了一些。但光梭未来创始团队成员并非新人,而是亲历了上一批电动重卡新势力在探索中的成功与教训的老兵,这使得光梭未来在产品定义、商业模式和落地节奏上更加务实和稳健。不过面向全球,光梭未来不只造车,更致力于成为技术解决方案的提供者与价值链的整合者,这不仅需要钱,更需要直面荆棘,需要成胜惠及其团队共同努力。