
近日,芯天下技术股份有限公司(以下简称“芯天下”)向港交所递交主板上市申请,其联席保荐人为广发证券及中信证券。
芯天下主要从事代码型闪存芯片的研发、设计和销售。2025年前三季度,公司实现营业收入3.79亿元,期内实现利润841.8万元,同比扭亏。成立至今,公司获得多轮融资,投资方包括宁波红杉智胜、江西未来产业、天水华天等。
此次赴港IPO,芯天下拟募集资金用于持续研发创新建立多元化产品组合、提升未来五年的营运能力等。
专注于代码型闪存芯片领域 近年来业绩有所波动
芯天下主营存储芯片业务,专注于代码型闪存芯片的研发、设计和销售。公司以Fabless模式为客户提供从1Mbit至8Gbit宽容量范围的多种代码型闪存芯片。
目前,芯天下产品应用领域包括网络通讯、AI通讯、消费电子产品、智能家居、物联网、工业医疗、汽车电子产品,以及计算机与周边设备等。
根据灼识咨询的资料,以2024年收入计,芯天下在全球所有无晶圆厂公司中,于代码型闪存芯片领域排名第六,在SLC NAND Flash领域排名第四,在NOR Flash领域排名第五。

图1:芯天下财务数据
近年来,受行业周期等因素影响,芯天下的收入有所波动。
根据招股书,2023年至2024年,公司营业收入从6.63亿元下降至4.42亿元,净亏损由1402.6万元扩大至3713.6万元。芯天下称,业绩下滑主要系行业复苏初期,公司暂时性营运滞后导致NOR及SLC NAND产品的销量下跌,以及战略性定价调整所致。值得关注的是,尽管业绩有所承压,2024年公司仍宣派股息3090万元。
受益于全球存储芯片市场复苏,2025年前三季度,公司实现营业收入3.79亿元,期内利润同比扭亏,实现841.8万元。期内,公司宣派股息2060万元。
研发开支占比下滑
芯天下的核心产品包括代码型闪存芯片(包括NOR、SLC NAND及MCP),并辅以覆盖模拟芯片及MCU的产品线。
根据招股书,近年来芯天下代码型闪存芯片收入占比和超过90%。2025年1-9月,公司NOR、SLC NAND及MCP产品收入占比分别为33.8%、52.3%、7.7%。
图2:芯天下收入结构

于往绩记录期,芯天下的供应商主要包括晶圆代工厂、封装及测试服务供应商及原材料供应商。
2023年、2024年及2025年前三季度,公司向各期间内前五大供应商的采购金额占比分别为75.4%、82.1%及83.2%,供应商集中度较高。
值得关注的是,近年来芯天下研发开支占比呈下滑趋势。根据招股书,公司于2023年、2024年及2025年9月30日止九个月的研发开支分别为8522.2万元、6586.6万元、3331.7万元,占各期间总收入比例分别为12.9%、14.9%及8.8%。
拟募资用于研发创新等 红杉等参投
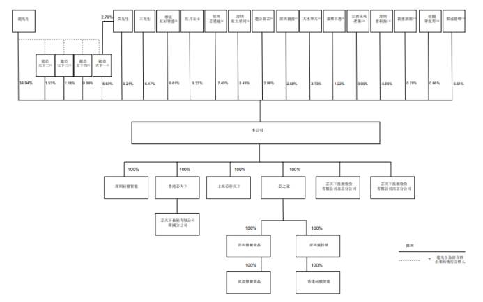
紧随IPO完成后,龙冬庆、王彬、艾康林、龙芯天下一、龙芯天下二、龙芯天下三、龙芯天下四及深圳芯港通将共同有权行使芯天下股东大会约62.4%的投票权,共同构成公司控股股东集团。

图3:芯天下股权结构
根据招股书,芯天下IPO前投资者包括宁波红杉智胜、江西未来产业、天水华天等。
芯天下曾于2022年4月申请A股上市,后于2023年12月主动撤回上市申请。2024年1月,就公司递交的2022年财务业绩预测与集团实际财务业绩的差异,深交所曾对芯天下发出函件,催促确保上市申请文件披露的资料准确性。
此次赴港IPO,芯天下拟募集资金用于持续研发创新建立多元化产品组合、提升未来五年的营运能力、未来五年的战略投资及收购、营运资金及一般公司用途。
【看新股】是由新华财经与面包财经共同打造的一档以新股和次新股解读为主要内容的栏目。新华财经是新华社承建的国家金融信息平台,全面覆盖全球股市、汇市和债市等金融市场,提供权威、专业、全面的金融信息服务。
(文章序列号:2016323486443769856/GJ)
免责声明:本文不构成对任何人的任何投资建议。
知识产权声明:面包财经作品知识产权为上海妙探网络科技有限公司所有。