
内容摘要
Coinbase Global Inc是一家大型数字货币交易所,2012年5月在美国本土成立,2021年4月在美国纳斯达克上市。截至2026年1月28日,公司市值为564.74亿美元,是全球唯一一家股票公开上市的大型加密货币交易平台,在美国本土的市占率位居第一。据demandsage,截至2025年8月注册用户突破1.2亿,月活跃交易用户870万,持有2,457亿美元的托管资产。
Coinbase目前近60%收入来自虚拟币的交易,但收入来源已从单纯的交易扩展至多元化的综合金融服务生态,包括机构服务、钱包、质押、借记卡及支付解决方案等。其主要业务分为交易业务、订阅与服务业务两大板块:
交易业务。公司收入的核心引擎,与虚拟货币交易量密不可分。2025年第三季度贡献收入约10亿美元,其中零售交易量达590亿美元,环比增长37%,机构交易量为2,360亿美元。通过收购衍生品平台Deribit,Coinbase增强了在期权和期货市场的地位,实现了加密产品全品类覆盖。
订阅与服务业务。包括稳定币USDC收入、质押服务、托管费等,2025年第三季度收入达7.47亿美元,有效平抑市场波动带来的收入波动。Coinbase与Circle公司合作发行USDC,从其利息收入中分成,成为稳定的利润来源。对于平台内收益,当USDC储备金产生的利息来源于Coinbase平台内持有的部分时,Coinbase独享100%收益;对于平台外收益,当USDC在平台外(如其他链、钱包或交易所)流通时,双方按50/50比例平等分成。
财务表现。Coinbase在2025年第三季度总收入为18.69亿美元,环比增长25%,同比增长58%;2024年全年营业总收入达65.64亿美元,净利润25.79亿美元,营业总收入较2023年提升了约111%。公司通过多元化收入结构降低对交易费的依赖,订阅与服务收入占比显著增长。2025前三季度稳定币收入占收入18.24%,成为第二大来源。Coinbase营业收入受虚拟货币市场影响较大。当虚拟币牛市时,交易量上升收入会大幅增长,同时固定费用波动较缓会导致净利润大幅增长;当加密市场处于熊市时,由于coinbase的交易以散户为主,收入会大幅下降,净利润也大幅下跌至亏损。
Coinbase业绩影响因素:加密货币市值变化;稳定币业务发展;加密交易所竞争格局;监管政策变化。
加密货币市值变化。加密货币交易所市场预计将从2025年的约1,334.3亿美元增长到2026年的约1,705.2亿美元,预计到2035年将达到近15,500亿美元,2025~2035年复合年增长率为27.8%。2026年1月中旬,全球加密货币市值为3.11万亿美元,比特币市值为1.79万亿美元,占比高达 57.49%。与此同时,稳定币市值达到3,120亿美元,占加密货币市值的10.03%。比特币市场中的交易量对coinbase收入至关重要,比特币整体交易量在牛市中呈现剧烈上涨,而在熊市中则出现明显的下降,这主要反映出市场情绪对交易量的直接影响。因为Coinbase用户多是新手投资者,成交量变化较为剧烈,尤其在牛市中,零售市场对市场波动的敏感反应推动了成交量的剧烈波动。而在熊市中,零售投资者的撤退,又使得成交量急剧下降。
稳定币业务发展。法币抵押型稳定币占比约96%,其中几乎全部来自美元系稳定币。花旗给出的2030年稳定币市值预测为基准1.9万亿美元、乐观4万亿美元。目前USDC占稳定币份额27.1%,USDT份额约67.3%。USDC的市值约为750亿美元,是仅次于USDT(1,600亿美元)的第二大稳定币,在所有加密货币中排名第六。Coinbase与Circle的合作确保了USDC符合美国的监管要求,这使得USDC在未来具有更大的增长潜力,尤其是在美国监管框架日渐明晰的背景下。USDC的市值在2025年增长了73%,而USDT的市值增长率为36%。这一增速差距进一步验证了USDC在合规性优势下,市场接受度和应用场景的扩展正在加速。
加密交易所竞争格局。在全球总体市场中 Coinbase 规模并不算大,但在美国合规交易所市场中占主导地位。2025年7月,全球加密交易市场中,币安以39.8%的交易量份额领先全球,Coinbase市场份额为 5.8%,长期位列第五名左右。Coinbase在美国的合规优势显著,是唯一一家全美50个州均获许可的大型加密货币交易所,是美国最大的合规中心化加密交易所。根据统计Coinbase在美国的现货交易市场份额在 60% 以上波动,远高于第二名和第三名。美国是全球最大的加密货币市场之一,美国的用户对于加密货币的接受度和投资需求非常高,这为 Coinbase 提供了一个巨大的成长机会。Coinbase在美国50个州逐一申请货币传输牌照,构建了广泛的合规覆盖范围。相比之下,部分对手可能因注册地在海外或未全面申请牌照,难以满足美国严格的监管要求。Coinbase未发行类似币安BNB等平台原生代币,避免了因代币发行可能引发的证券监管风险。Coinbase积极使用法律和政治手段,争取发展机会。根据报道,Coinbase资助了一个政治行动委员会网络,在2024年的国会竞选中花费了超过1.3亿美元,旨在选举亲加密货币的立法者。Coinbase通过大规模的政治献金,成功地在华盛顿建立了强大的影响力网络。
监管政策变化。早期相对宽松的监管环境允许Coinbase快速成长为美国最大合规交易所,并在2021年成功直接上市。然而,从2021年拜登政府上台后,SEC大幅收紧监管,将部分加密资产认定为证券,对Coinbase的质押服务、部分代币上市和交易所运营发起诉讼,迫使Coinbase投入巨额合规成本,裁减业务并多次面临法律风险,短期内压制了其创新速度和股价表现。与此同时,严格监管也强化了Coinbase的合规优势,使其在机构投资者和主流金融眼中更具可信度。进入2024~2025年,随着国会通过FIT21法案、特朗普第二次当选后任命亲加密监管人士以及整体政策转向“支持负责创新”,监管环境显著改善,Coinbase股价大幅上涨。2025年美国特朗普政府推动了如《GENIUS法案》等一系列监管框架的进展,这种监管的明朗化极大地降低了行业发展的政策不确定性,使得传统金融机构能够更放心地参与其中。对于早已在合规方面进行长期布局的Coinbase而言,这种趋势构成了其最深的护城河。因为Coinbase作为受严格监管的上市公司,成为了主流资金,尤其是机构投资者进入市场的首选门户。
竞争优势。(1)合规护城河。Coinbase是唯一在美国50个州均获许可的大型加密货币交易所。机构投资者取代散户成为市场新引擎,因为Coinbase具备更高的财务透明度,Coinbase成为机构资金的主要入口。更重要的是,Coinbase不仅是行业规则的遵守者,还在逐步转型为行业规则的塑造者。币安在美国遇到的阻力,本质是“监管信任问题”。美国对跨境金融基础设施的监管,天然带有国家安全、制裁合规、反洗钱、数据与资金流可控性的强约束。(2)品牌影响力。Coinbase股票入选标普500指数,获得贝莱德等机构持股,品牌影响力强,Coinbase现托管了美国ETF持有的1,400亿美元加密资产中的81%。(3)商业模式创新。推动收入多元化,抵御周期性波动。尤其是提升订阅服务占比,还有作为USDC主要发行方之一的角色也提供了更加稳定的收入来源。(4)加速资产上链。整合传统金融与加密经济,愿景是打造“万物交易所”。Coinbase 正在把传统金融资产与加密资产,统一放进一个账户、一个钱包、一个交易体系里,其中包括股票交易、股指/股票永续合约、预测市场、加密衍生品、早期代币发行平台,Coinbase想做的是一个“跨资产、跨形态、全天候”的交易平台,而不是简单地赌某一轮加密行情。
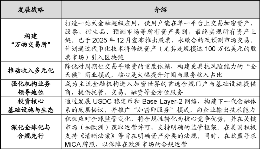
未来战略。Coinbase聚焦构建“万物交易所”,推动股票、衍生品等资产上链,深化全球化合规运营,并通过并购强化生态。2025年,公司计划整合传统金融资产,向一站式金融超级应用转型。
估值因素。2026年受益于监管松绑和产品扩张,Coinbase有望从交易平台转型为综合金融基础设施,但核心仍系于加密牛市持续性。加密交易所的股价首要影响因素并非基本面业绩,而是加密市场行情,尤其是比特币价格走势。比特币整体交易量在牛市中呈现剧烈上涨,而在熊市中则出现明显的下降,这主要反映出市场情绪对交易量的直接影响。由于加密市场本身极具波动性,Coinbase 的估值在周期性上往往比传统金融公司更加剧烈。比特币价格上涨直接刺激零售和机构交易量,导致营收暴增。2025年比特币从高点回落时股价也大幅度下跌,而比特币反弹时Coinbase往往领涨。此外,监管政策的影响也比较明显。2023~2024年SEC起诉曾导致股价重挫,2025~2026年监管友好转向已使股价大幅反弹,并被视为长期利好。
投资价值。综合分析,投资Coinbase这种加密交易所股票,往往收益率可能不如直接投资比特币。因为交易所的业务投资逻辑相对比特币来说更加复杂,承担了更多的竞争风险、运营风险和监管风险。越是复杂的系统,越容易崩溃,面临更大的风险。从Coinbase上市后表现来看,直接持有比特币回报显著优于Coinbase股票。但对于一些无法直接参与加密货币的投资者,尤其是来自监管较严格或没有能力直接购买比特币的国家的投资者,Coinbase的股票提供了一种便利且合规的参与手段。长期来看,加密行业的发展红利会持续存在,可以说Coinbase为传统投资者提供了一种分享加密行业红利的投资机会。
风险因素:加密行业波动风险;市场竞争风险;监管政策风险;运营与技术风险。

(一)股权结构
根据公司2025年第三季度财报披露的持有价值和股权比例股东名单,公司股权结构如下:

数据来源:choice
Coinbase采用了一种“双层股权结构”的设计,将其普通股分为A类股和B类股。这种结构的核心特点是同股不同权:A类股每股对应1票投票权,而B类股每股则拥有20票投票权。B类股主要由公司的创始人、高管和早期投资者持有,并且可以在任意时刻转换为A类股,但在出售时必须先转换为A类股,以此来确保高投票权的股份不会外流。在这种结构下,公司的投票权高度集中在少数核心成员手中。
Coinbase的实际控制人是Brian Armstrong。他是Coinbase的联合创始人兼首席执行官,持有公司大部分的投票股权,在公司战略决策和运营管理中拥有绝对话语权。
(二)公司治理层
Brian Armstrong:首席执行官与联合创始人
Brian Armstrong是Coinbase 的联合创始人兼首席执行官,自2012年创立公司以来,他持有公司大部分投票股权,在战略方向上是无可争议的领导者。他拥有莱斯大学经济学和计算机科学背景,曾任职于Airbnb。Armstrong以技术洞察力和对比特币的早期信念闻名,他强调合规性与传统金融市场的融合,并推动公司从单纯交易所向数字资产基础设施服务商转型。
Emilie Choi:总裁兼首席运营官
Emilie Choi于2018年加入Coinbase,此前在LinkedIn拥有丰富经验。她迅速晋升为核心决策者,负责公司的日常运营、业务发展和并购活动,主导了数十起收购案,包括对Xapo和BisonTrails的战略收购,这些交易显著增强了Coinbase的托管业务和云服务能力。Choi以敏锐的商业头脑和政治手腕著称,深度参与所有重大决策,是Armstrong最信赖的副手之一。尽管内部对其管理风格评价不一,但她的影响力无可争议,尤其在推动公司多元化收入方面发挥了关键作用。
Alesia Haas:首席财务官
Alesia Haas于2018年加入Coinbase,曾担任银行家背景的她以稳健的财务能力备受尊敬。她领导公司完成了2021年的首次公开募股,并定义了加密货币公司首席财务官的角色——既要处理传统财务工作,还需应对加密资产特有的会计和监管挑战。Haas 在优化公司财务结构、管理资产负债表加密资产持仓以及稳定币收入增长方面贡献突出,使 Coinbase 在加密货币市场波动中保持财务韧性。
Paul Grewal:首席法务官
Paul Grewal是一位前联邦法官,于2020年加入Coinbase。他凭借在Facebook应对隐私丑闻的经验,成为公司应对监管挑战的核心人物。Grewal负责领导与美国证券交易委员会(SEC)的高风险诉讼,并推动行业立法进程。他积极通过社交媒体公开Coinbase的上币流程和合规政策,强调透明度与用户公平性。在他的主导下,公司建立了独立的上币委员会,并确保风险投资部门不干预资产上市决策,以降低利益冲突。
Max Branzburg:消费者产品副总裁
Max Branzburg于2018年从谷歌加入 Coinbase,负责零售端产品策略。他成功将曾经不稳定的交易平台优化为稳定、用户友好的系统,显著提升了消费者体验。Branzburg以精明的产品决策和政治协调能力闻名,在平衡Armstrong和Choi的意见方面扮演关键角色。他主导了小额加密货币购买、信用卡奖励等功能的推出,帮助Coinbase扩大主流用户基础。
Greg Tusar:机构产品主管
Greg Tusar曾是高盛合伙人,于2020年加入Coinbase,专注机构业务。他被视为“衍生品平台的幕后智囊”,推动了期货、永续合约等产品的上线,为公司在零售交易之外开辟了重要的收入来源。Tusar利用其传统金融经验,强化了Coinbase的托管、清算和API服务,使其成为现货比特币ETF等机构产品的核心基础设施提供商。
Jesse Pollak:Base核心贡献者
Jesse Pollak 虽无高管头衔,但作为 Base 区块链的主导开发者,他在公司内外拥有显著的“软实力”。Base是Coinbase基于OP Stack构建的以太坊二层网络,旨在实现低费用和高可扩展性。Pollak以加密原生技术背景深受社区认可,常与Armstrong共同出席活动,代表公司向去中心化生态的拓展方向。他的工作聚焦于将技术产品化,推动Base成为连接传统金融与区块链生态的桥梁。


Coinbase作为一家全球领先的加密货币交易所,其业务已从最初的数字资产交易扩展至一个多元化的综合金融服务平台。根据其最新财报和公开信息,公司收入结构持续优化,交易业务与快速增长的订阅和服务业务共同构成其核心支柱,同时通过区块链基础设施(如Base网络)和机构服务积极布局未来。
据demandsage,Coinbase截至2025年8月注册用户突破1.2亿,月活跃交易用户870万,管理9,266种资产,可交易313种,机构托管权份额创历史新高,持有2,457亿美元的托管资产,在美国,Coinbase占据了65%的市场份额,尽管在全球范围内被币安等竞争对手超越,但它在本土市场的主导地位依然存在。
(一)交易业务:核心引擎与市场晴雨表
此项业务是Coinbase最基础,也是最广为人知的业务。它为个人和机构投资者提供了一个买卖加密货币的平台。个人用户可以通过直观的界面交易比特币、以太坊等超过313种加密资产。
这项业务是公司重要的收入来源之一,其表现与加密货币市场的整体波动性密切相关。此外,通过收购全球最大的加密货币期权与期货交易平台Deribit,Coinbase显著增强了其在衍生品市场的地位,为专业交易者提供了更丰富的风险管理工具。
该业务可进一步细分为以下几个部分:

数据来源:公司公告及相关财报
截至目前可以看到,公司交易资产的构成也在变化。2025年第三季度,以太坊ETH的交易活跃度显著提升,其交易量占总交易量的比例从上一季度的15%上升至22%。虽然比特币BTC交易量和收入仍为最高,但其占比因ETH市场份额扩大而有所下降。
(二)订阅与服务业务:构建“反周期”的稳定收入
1、业务介绍
为了减少对交易费收入的依赖并建立更稳定的收入基础,Coinbase大力发展订阅与服务业务。这项收入来源更多元,增长也更稳定,可以有效平抑交易收入的波动。该业务板块包括:(1)区块链奖励与质押服务。用户通过质押特定代币可获得奖励,Coinbase则从中抽取服务费。(2)稳定币业务。Coinbase与Circle公司合作发行与美元1:1锚定的稳定币USDC,并基于其储备金的利息获得分成。(3)Coinbase One会员订阅服务为用户提供免交易佣金等特权,也贡献了稳定的经常性收入。

数据来源:choice、公开资料
2、Coinbase的USDC业务模式

Coinbase与其稳定币业务的核心组成部分——USDC(美元锚定稳定币)密切相关。通过与Circle的合作,Coinbase在USDC生态中发挥了至关重要的作用。作为Centre Consortium的创始成员,Coinbase与Circle共同决策,并在USDC的发行、流通及市场推广中发挥着密切的合作关系。Circle负责USDC的技术底层和储备金管理,确保其合规性和透明度。其储备金主要由贝莱德等专业机构管理,投资于短期美国国债等高安全性资产。而Coinbase则利用其全球领先的加密货币交易平台,推动USDC的市场推广、分销和应用场景的建设。
在这一合作模式下,USDC的储备收益分成机制起到了重要作用。Coinbase不仅能获得其平台内托管的USDC所产生的100%储备收益,还能与Circle对平台外流通的USDC储备收益进行50:50的分成。通过这种精细的收益分享机制,Coinbase不仅能够加强对USDC的推广力度,同时也在其平台内外的广泛应用中获得了可观的收益。
除了USDC业务的扩展,Coinbase还大力推动其Base区块链的建设,并通过推出Coinbase Business等B2B支付工具,将稳定币融入到日常商业和跨境支付中。这一举措不仅帮助Coinbase拓展了金融基础设施的布局,也为其从单纯的“加密货币交易所”向“支付基础设施平台”的转型奠定了基础。
(三)主要业务收入构成
数据来源:ifind

数据来源:ifind
Coinbase在2025年前第三季度表现强劲,总收入达到18.69亿美元,同比增长55.05%。其收入来源清晰地分为两大块:一块是交易,与市场交易热度直接相关的收入,另一块则是订阅和服务,更稳定的经常性收入。
具体来看,交易业务依然是主力,总共贡献了超过10亿美元的收入。其中,个人投资者的交易手续费是绝对大头,达到了8.44亿美元,同比增长74.55%;而面向专业机构的交易服务也带来了1.35亿美元的进账,同比增长144.17%,这里面有5,200万美元是来自新收购的衍生品交易所Deribit,47天里贡献收入,表现亮眼。
更值得关注的是,订阅与服务收入已经成长为不可忽视的支柱,总额达到7.47亿美元。这部分业务更稳定,能有效平抑市场波动的影响。其中,与Circle合作发行的稳定币USDC带来的收入就有3.55亿美元,增长43.67%,区块链质押服务也贡献了1.85亿美元,增长19.27%。此外,随着其托管的资产规模突破3,000亿美元大关,托管费等其他订阅收入也稳步增长。
最后,由Base网络贡献的“其他交易收入”虽然目前只有6,800万美元,但它的持续增长标志着Coinbase在区块链生态布局上取得了重要里程碑,为未来打开了新的想象空间。

数据来源:企业财报
以太坊的交易活跃度在Q3显著增长,以太坊交易的收入也从12%上升至17%。虽然BTC交易量和收入仍然最高,但由于ETH市场份额的扩大,其在整体交易量和收入中所占的比例均有所下降。

数据来源:企业财报
Coinbase的主要用户群体和业务重心长期聚焦于美国市场,是美国用户参与加密货币交易的主要平台之一。其服务覆盖零售用户和机构客户,为美国用户提供加密货币买卖、托管、质押等服务,并与美国的金融机构和监管机构保持密切合作。
(四)Base区块链生态:未来的增长引擎
1、业务介绍
Coinbase正积极从一家提供金融服务的公司,向构建加密经济底层基础设施的角色转变。其核心举措是开发和推广Base网络。Base是一个基于以太坊的Layer 2区块链,旨在实现更低成本的交易并支持去中心化应用。Coinbase已将Base网络上的去中心化交易所功能集成至其主应用程序中,让用户能直接访问数百万种链上资产。Base生态的壮大不仅增强了用户粘性,也通过排序器费用等方式为Coinbase创造了新的收入渠道。
财务贡献:Base网络的收入主要来自交易排序器费用等,计入“其他交易收入”。2025年第三季度,此项收入达到6,800万美元,环比增长26%。增长得益于网络交易活动增加和ETH价格上涨。
生态与战略地位:Base已被市场广泛接受,是领先的L2网络之一。通过其上的去中心化交易所(DEX)集成,Coinbase在第三季度新增了超过4万种链上资产的交易能力,极大地扩展了平台的可交易资产范围。其目标是成为连接传统金融与区块链生态的桥梁。(数据来源:CoinbaseQ3财报)
2、Base网络的优势
Base网络作为由Coinbase 推出的以太坊Layer 2解决方案,其最大的独特性在于将顶级交易所的资源与开放的区块链生态进行了深度整合。
(1)强大的背景支持
Base最显著的优势是它与Coinbase的深度绑定。你可以把Coinbase想象成一个拥有超过1.2亿已验证用户的巨大门户网站。Base作为其“亲儿子”,可以无缝对接这个庞大的用户群和资产。对于普通用户来说,这意味着可以从Coinbase应用轻松、安全地进入Base生态;对于开发者而言,则意味着能直接触达海量的潜在用户,这是其他Layer2网络难以复制的巨大优势。
(2)极低的交易成本
Base充分利用了以太坊的“坎昆升级”,使得网络交易费用大幅降低。之前进行一次操作可能需要花费几美元甚至更多,而现在很多时候成本仅需0.01美元左右。这种低廉的费用极大地降低了用户尝试DeFi、NFT或社交应用的门槛,使得频繁的小额交易变得经济可行,为生态的活跃奠定了基础。(数据来源:CSDN)
(3)充满活力的社交与MEME文化
Base成功孕育了一种独特的“Based”文化,尤其在SocialFi(社交化金融)和MEME币领域表现抢眼。像Farcaster这样的去中心化社交协议和众多有影响力的MEME币(如BRETT,DEGEN)都选择在Base上发展。这种强大的社区文化和财富效应吸引了大量的真实用户和关注度,形成了一种强大的网络效应,使得Base不仅仅是一条技术链,更是一个充满活力的线上“数字城市”。
(4)清晰的技术蓝图与互操作性
Base在技术上没有重复造轮子,而是基于Optimism的开源OP Stack构建。这使它融入了“超级链”的愿景,目标是未来能与多条使用相同标准的链无缝互联互通。对于用户和开发者来说,这意味着更好的跨链体验和更广阔的发展空间。同时,Base完全兼容以太坊虚拟机(EVM),使得以太坊上的开发者可以轻松地将他们的应用迁移到Base上,享受更低的费用和更快的速度。
总的来说,Base的核心优势在于它成功地将Coinbase庞大的用户、品牌、法币通道等中心化资源注入到了一个去中心化的Layer 2生态中,并通过低费用和独特的文化创造了强大的增长飞轮。
(一)Coinbase的定位
Coinbase定位为连接传统金融与加密经济的桥梁,核心战略是基于严格合规性,逐步从加密货币交易平台转型为综合性加密经济基础设施。它通过用户友好的界面和高安全标准,吸引北美和欧洲市场的零售与机构客户。
Coinbase积极申请证券经纪商牌照,并与花旗集团等传统金融巨头合作,推动传统资产(如股票)的代币化。面对美国监管环境,Coinbase选择爱尔兰等作为其欧盟监管中心,拓展全球合规运营。
此外,通过推出Base链和发展USDC生态,Coinbase致力于构建底层链上协议,长远目标是超越交易平台,创建一个开放的全球金融系统,最终实现“一站式金融超级应用”的转型。
为了更好地理解Coinbase未来收入增长的潜力,需要关注几个关键因素:加密货币交易所市场的规模增长、稳定币市场的扩展以及比特币成交量的波动。
(二)市场规模
1、加密货币交易所市场

数据来源:business research insights
加密货币交易所市场预计将从2025年的约1,334.3亿美元增长到2026年的约1,705.2亿美元,预计到2035年将达到近15,500亿美元,2025-2035年复合年增长率为27.8%。据coingecko,2026年1月中旬,全球加密货币市值为3.11万亿美元,一年前变化-16.42%。比特币(BTC)市值为1.79万亿美元,比特币的主导地位达到57.49%。与此同时,稳定币市值达到3,120亿美元,占加密市值的10.03%。
2、稳定币市场
稳定币市值达到3,120亿美元,占加密市值的10.03%。稳定币法币抵押型稳定币占比约96%,其中主导几乎全部来自美元系稳定币。花旗给出的2030年稳定币市值预测为基准1.9万亿美元、乐观4万亿美元,目前USDC占稳定币份额27.1%,USDT份额约67.3%。
目前,USDC的市值约为750亿美元,在所有加密货币中排名第六,是仅次于USDT(1,600亿美元)的第二大稳定币。与USDT相比,USDC在美国市场的监管合规性更具优势。USDT由Tether Ltd发行,尽管在市场中占据领先地位,但其监管问题、特别是在美国的合规挑战可能成为长期隐忧。相比之下,作为一家美国本土企业,Coinbase与Circle的合作确保了USDC符合美国的监管要求,这使得USDC在未来具有更大的增长潜力,尤其是在美国监管框架日渐明晰的背景下。数据显示,USDC的市值在2025年增长了73%,而USDT的市值增长为36%。这一增速差距进一步验证了USDC在合规性优势下,市场接受度和应用场景的扩展正在加速。
3、比特币市场
全平台比特币2020年3月到2026年1月成交量与价格变化(亿美元)

数据来源:coinglass
coinbase比特币2020年3月到2026年1月成交量与价格变化(亿美元)

数据来源:coinglass,数据2023年11月前缺失
币安比特币2020年3月到2026年1月成交量与价格变化(亿美元)

数据来源:coinglass
比特币整体交易量在牛市中呈现剧烈上涨,而在熊市中则出现明显的下降,这主要反映出市场情绪对交易量的直接影响。
Coinbase的成交量变化较为剧烈,尤其在牛市中,零售市场对市场波动的敏感反应推动了成交量的剧烈波动。而在熊市中,零售投资者的撤退使得成交量急剧下降。Coinbase的用户中,很多是新手投资者,这些投资者的市场经验较少,他们对价格波动的敏感度较高,容易受市场情绪的影响而做出过激反应。Binance的成交量变化则相对平稳,这反映出其用户基础的稳定性,主要由机构投资者和高频交易者主导,且其市场深度能够在价格波动中提供较高的流动性支持。
(三)行业发展趋势
1、监管环境走向清晰与友好
监管环境走向清晰与友好。监管政策的明确化为合规运营商创造了巨大的增长空间。2025年美国特朗普政府上台后,对加密行业转为支持态度,推动了如《GENIUS法案》(旨在为稳定币建立统一国家标准)等一系列监管框架的进展。这种监管的明朗化极大地降低了行业发展的政策不确定性,使得传统金融机构能够更放心地参与其中。对于早已在合规方面进行长期布局的Coinbase而言,这种趋势构成了其最深的护城河,因为它作为受严格监管的上市公司,成为了主流资金,尤其是机构投资者进入市场的首选门户。

数据来源:国海证券
2、机构投资者取代散户成为市场增长引擎
机构投资者正取代散户成为市场增长的新引擎,推动加密货币市场走向成熟。这一趋势主要体现在三个方面:首先,美国现货比特币和以太坊ETF的批准为传统资本市场提供了合规、便捷的配置加密资产的渠道,吸引了大量资金流入;其次,贝莱德等顶级资产管理公司开始直接通过Coinbase Prime等渠道持有加密资产,显示出机构层面的深度认可;最后,银行机构也开始积极布局,例如通过与加密交易所合作或利用区块链技术升级自身金融基础设施等方式提供相关服务。这使得Coinbase的机构托管和Prime服务需求激增,业务模式从服务零售用户转向同时深度服务更具粘性和规模效应的机构用户。
3、加密货币行业的价值创造正在多元化
加密货币行业的价值创造正从单纯的交易撮合,转向构建多元化的综合金融服务生态。交易所的业务模式不再局限于收取交易佣金,而是围绕整个加密经济价值链进行深度挖掘和垂直整合。具体而言,稳定币(特别是USDC)在支付领域的应用因其高效率、低成本的优势而快速拓展;同时,资产代币化(RWA)将股票、债券等传统金融资产上链,正开辟一个潜力巨大的新市场。
4、底层技术基础设施的完善与竞争
底层技术基础设施的完善与竞争正变得愈发激烈,并与传统金融系统加速融合。这主要体现在公链性能的优化和跨链互操作性的提升上。例如,Coinbase的Base网络通过整合Spindl的链上广告归因工具和Iron Fish团队的隐私保护技术,旨在为开发者提供更强大的工具包,从而在激烈的Layer 2竞争中建立生态优势。
5、加密货币与传统金融的双向融合
加密货币与传统金融体系的技术边界正在模糊,传统支付巨头(如Visa、PayPal)与加密机构在稳定币支付方面的合作日益深入,而加密货币交易所也通过收购传统券商等方式,整合股票、衍生品等传统金融业务,实现双向融合。这种融合趋势为Coinbase这类兼具加密原生基因和合规能力的平台提供了前所未有的机遇。全球加密钱包的采用率正在上升。移动钱包安装量达到9.82亿,同比增长13.8%。
(四)竞争格局
1、竞争格局

数据来源:CoinGecko
截至2025年7月,币安仍然是最大的中心化交易所,2025年7月其市场份额为39.8%。2025年7月,其现货交易量攀升至6,983亿美元,较6月增长61.4%。近期交易量的飙升可以归因于比特币突破历史高点后,加密货币市场普遍看涨的情绪。
第二大交易所是抹茶交易所,2025年7月其市场份额为8.6%,现货交易量为1,504亿美元。与6月份的930亿美元相比,增长了61.8%。
截至2025年7月,Gate交易所位居第三,市场份额为7.8%,交易量达1,372亿美元。其环比增长61.3%。
其余前十大竞争对手在7月份的总市场份额为43.8%。值得注意的是,排名前3至10的交易所的市场份额相当均衡,在5%至7%之间。
Coinbase的市场份额在2025年逐渐下降,2025年初占据7.0%的主导地位,但到7月份已降至仅5.8%。这使得它成为第九大交易所,7月份的交易量略高于1,017亿美元。然而,这家总部位于美国的交易所在前十大交易所中实现了最大的环比增幅,交易量从6月份的557亿美元攀升至7月份的1,017亿美元,增幅达82.6%。
Coinbase的最主要市场在美国,同时也是美国最主要的交易场所,Oppenheimer分析师称2025年年初在加密货币现货交易中的市场份额为67%,在美国拥有超1亿用户,是美国加密货币用户首选。在美国主要对手包括Kraken和Binance.US、Gemini和Robinhood。在美国市场里coinbase用户规模、品牌影响力、合规认可度、机构参与度都最强,处于绝对领先地位,而其他平台各自有各自特点但整体影响力和覆盖面较小。Kraken是相较于其他平台,能有明显优势在美国排名第二的平台。

数据来源:demandsage、CoinMarketCap
Coinbase 的用户群体主要由零售投资者构成,且其注册过程简便、用户友好。这使得平台吸引了大量新手和普通投资者,尤其在加密货币市场的初期阶段。零售投资者对市场波动的敏感性使得 Coinbase 在价格波动时,其成交量常常表现得更为剧烈,尤其在牛市期间,投资者的情绪化交易推动成交量迅速上升。然而,尽管其用户基础庞大,Coinbase 主要提供现货交易,且缺乏衍生品、杠杆等高风险产品,这使得平台的总体交易量相对较低,未能与以机构投资者为主的竞争平台相媲美。
2、全球企业名单

数据来源:choice
3、美国竞争企业名单

4、币安与Coinbase对比

Coinbase以合规与上市公司透明度构建信任壁垒,产品侧由交易所外延至托管、质押、稳定币USDC与Layer2Base,面向重视合规的个人与机构资金。币安则以全球化规模、低费率与高流动性为核心竞争力,覆盖更完整的衍生品与生态工具,主要服务更广泛的散户与进阶交易客群。
5、Kraken与Coinbase对比

数据来源:investopedia
从投资者视角看,Coinbase的优势集中在美国市场覆盖完整与资金进出体验顺畅,更适合作为美国零售用户的主入口平台;Kraken则在资产覆盖广度、交易功能完整度以及费率区间更具竞争力方面更占优,适合对成本与交易效率更敏感的交易型客户。同时,Coinbase、Gemini和Kraken因其合规性和强大的基础设施,在美国机构投资者中很受欢迎。未来Kraken若能持续提升美国本土可用性并扩大零售触达,其份额具备上行空间;但在美国大众用户心智与合规入口属性方面,Coinbase仍将保持较强领先优势。
(四)竞争优势
1、合规护城河:从被动适应到主动塑造规则
Coinbase是唯一在美国50个州均获许可的大型交易所,获得欧盟MiCA、新加坡等多地牌照。这是Coinbase最宽、最难以复制的护城河。在监管日益重要的背景下,这使其成为传统机构资金进入加密世界的首选门户,构成了其最底层的安全信任基础。
Coinbase的合规性远不止于“持有牌照”。它主动将自身置于最严格的监管框架下,成为首家在纳斯达克上市的加密交易所,其财务和运营透明度向传统上市公司看齐。这种深度合规为其带来了无与伦比的信任背书,使其成为主流机构资金涌入加密世界的核心管道。例如,市场上多数比特币现货ETF都选择Coinbase作为托管方,这直接证明了其在该领域的不可替代性。
更重要的是,Coinbase正从规则的遵守者转变为行业的规则塑造者,它通过积极的政治参与、与监管机构的定期沟通,甚至在某种程度上参与监管框架的制定过程,从而构建难以复制的监管护城河。在美国政策转向支持加密行业以及欧盟MiCA法规生效的背景下,Coinbase的合规先发优势正在全球范围内被进一步放大,为合规平台创造了更大的发展空间。
2、品牌与信任:融入主流金融体系的战略卡位
作为首家被纳入标普500指数的加密货币公司,Coinbase获得了主流资本市场的终极认可。这一身份极大地提升了其在传统投资机构中的知名度和可信度,吸引了如贝莱德、先锋集团等顶级机构的持股。同时,通过赞助重大活动(如美国建国250周年阅兵式)和积极的政策游说,Coinbase不断强化其在主流社会与政治舞台上的影响力,塑造其作为“加密行业合法代表”的形象。这种深度的品牌信任,使其在获取高净值用户、机构客户以及与传统金融巨头(如美国运通、渣打银行)合作时,具备了其他竞争对手难以企及的信任优势。
据coinlaw,截至2025年6月30日,Coinbase现托管了美国ETF持有的1,400亿美元加密资产中的81%,巩固了其在机构数字资产安全领域的领先地位。
3、商业模式:超越周期性波动的多元收入结构
传统交易所高度依赖交易手续费,业绩随市场波动剧烈。而Coinbase通过大力发展“订阅与服务”收入(包括USDC稳定币的利息收入、质押服务费、Coinbase One会员费以及机构托管费),成功打造了第二增长曲线。这类收入受市场牛熊周期影响较小,为公司提供了持续的现金流,使其在行业低谷时更具韧性。
尽管交易收入仍占重要部分,但多元化收入结构降低了对单一收入来源的依赖,提高了收入的稳定性和可预测性。特别是其作为USDC主要发行方之一的角色,以及伴随机构采用带来的托管业务增长,正在将其商业模式从单纯依赖市场活跃度的“赌场”模式,升级为更具防御性和可持续性的“金融基础设施”收费模式。
4、技术生态:从交易入口到“万物交易所”的宏大愿景
Coinbase的战略目标已不局限于提供加密资产交易服务,而是向“数字资产基础设施平台”升级。2025年8月14日,Coinbase完成对Deribit的收购。Deribit作为全球领先的加密期权交易平台,此举显著补齐了Coinbase在衍生品领域的短板。考虑到衍生品市场交易规模通常显著高于现货市场,该收购被视为公司降低对零售现货交易依赖、提升收入结构韧性的关键举措。
在产品与生态层面,Base链构成Coinbase中长期布局的核心抓手。作为以太坊Layer-2解决方案,Base具备低成本与高吞吐的链上执行能力,其战略意义在于成为加密生态的底层基础设施,通过吸引开发者与DApp入驻,强化对未来链上流量入口与价值捕获能力的掌控。
在此基础上,Coinbase提出“万物交易所”战略愿景,旨在打破传统金融与加密世界的边界,将加密资产、股票、衍生品以及预测市场等产品形态整合进统一的应用体验中。通过Deribit补齐衍生品能力、并逐步引入多链生态与DEX流动性,Coinbase正从单一交易平台向覆盖多资产、多场景的综合数字资产服务体系演进。Coinbase正在把 传统金融资产与加密资产,统一放进一个账户、一个钱包、一个交易体系里,其中包括股票交易、股指/股票永续合约、预测市场、加密衍生品、早期代币发行平台,Coinbase想做的是一个“跨资产、跨形态、全天候”的交易平台,而不是简单地赌某一轮加密行情。
首席执行官Armstrong预测,未来两年内,资产向链上转移的过渡将正式开始。Armstrong直言,大型机构已表示“只要监管清晰化,就会将比特币配置从1%提升至5%~10%”。MicroStrategy、MARA等企业持续增持,目前仅美国实体就持有全球65%的比特币储备。代币化股票的革命性优势不是简单的证券数字化,而是重构了资产的本质属性,未来允许7×24小时交易、全球流动性、可编程性、碎片化投资。
Coinbase将Coinbase Wallet升级为Base App,标志着公司从底层链基础设施向综合性平台化运营的延伸,整合社交、支付与交易功能。其社交模块基于Farcaster协议的开放网络,支持用户在信息流中进行交易互动与跟随式操作,强化“社交与金融”的融合体验。同时,Base App集成多种迷你应用,并通过Base Pay支持USDC的即时、低成本转账与支付,目标是成为用户链上活动的统一入口与高频使用场景承载体。社交、交易、支付、分发、赚钱混在一起,内容可代币化、可交易。
未来的利润通常属于卡位带来的用户心智和粘性,当你决定要买、要卖、要借、要付的时候,你不想切换 App。Coinbase想要颠覆的是传统券商、数字银行、支付公司、金融基础设施商。
币安在这些技术上做的更全、流动性更强、支付生态也更好,但“万物交易所”的关键,不只是把功能堆齐,而是能否在合规框架下持续扩张并获得机构资金。美国是全球资本市场与机构资金最集中的市场之一,能在美国长期稳定经营,本身就是壁垒。币安在美国遇到的阻力,本质是“监管信任问题”,而美国对跨境金融基础设施的监管,天然带有国家安全、制裁合规、反洗钱、数据与资金流可控性的强约束。


数据来源:年报
(一)财务数据

数据来源:ifind

数据来源:ifind
2021-2026年1月比特币价格走势

数据来源:google finance
1、收入分析
Coinbase营业总收入从2023年的31.08亿美元跃升至2024年的65.64亿美元,增幅高达111%。其中,交易收入是核心驱动。此外,从Q3财报数据里可以看出,该季度交易收入达13.7亿美元,同比增长83%,主要得益于主流加密货币尤其是比特币,价格大幅回升和市场波动加剧带来的用户交易量增加。
2020年5月比特币开始进入牛市,后续2021年收入随着比特币股价达到顶峰,2022和2023年随着比特币价格降低交易量缩小。虽然2024年比特币价格比2021年高收入依旧不高主要原因是2021年的牛市是散户推动,大量资金以“短线交易”为主,而2025年更偏机构配置型上涨换手率下降,且交易费更低。
除了交易收入外,稳定的收入订阅和服务从2020年0.1亿美元快速增长到2024年23.07亿美元,2025前三季度达21.01增长26.08%。2025Q3单季度占总收入的40%,这收入比例在逐渐提高,减少波动性。
2、净利润分析
Coinbase净利润2020年开始受到收入波动剧烈与固定费用提高的影响,导致波动剧烈。在2020和2021年比特币市场进入牛市,收入大幅增长,2021年研发和管理费从2020年的3.37美元和2.72亿美元提高到15.73亿美元和12.92亿美元。
但2022年企业收入下滑59.25%,但研发和管理费依旧增长到21.11%和23.26%,2023年收入依旧下滑,但研发和管理费也下滑了,所以当年净利润转正了。
2024和2025年,比特币进入牛市,收入重新大幅增长,但研发和管理费增长幅度较收入增长有限,所以导致净利润大幅增加。
3、资产负债分析
Coinbase总资产从2023年底的2,069.83亿美元急剧下降至2024年底的225.42亿美元。这几乎完全归因于“其他资产”从1,998.38亿美元降至108.42亿美元。这并非经营资产流失,而主要是会计准则的体现。资产负债表中的“其他资产”包含了大量的客户托管的加密货币资产。这些资产的所有权属于客户,不计入公司收入,但按会计准则需在资产负债表上列示。2024年,由于会计准则变更,这部分资产从“其他资产”中移出,在表外单独披露。这导致报表“瘦身”,但并不影响公司实际运营的核心资产和盈利能力。核心经营资产如货币资金实际上是大幅增长的。
与“其他资产”对应,“其他负债”(主要为客户的加密资产负债)同步从1,976.19亿美元降至76.68亿美元。股东权益从62.82亿美元增长至102.77亿美元,增幅达63.6%。造成上述情况的会计调整是主要原因。但更重要的是,由于年度巨额利润的留存,公司内生性资本实力得到极大增强。资产负债率从96.97%的健康警戒水平骤降至54.41%,这表明公司财务结构从高杠杆、高客户负债依赖型,转向了以自有资本和核心债务为主的、更传统且稳健的模式。
4、商誉及无形资产分析
针对商誉及无形资产在2025年第三季度54.22亿美元相较此前三年的剧烈增长,这一变化的核心原因并非内部自然积累,而几乎可以确定是公司进行了大规模的战略性收购所致。具体而言,稳定的历史数据表明公司原有的商誉及无形资产规模有限,而2025年的飙升意味着Coinbase利用其在2024年牛市周期中积累的巨额现金和强劲融资能力,以支付高额溢价的方式收购了拥有重要技术、客户网络或市场份额的目标公司Deribit,从而在资产负债表上一次性确认了巨额的商誉和可能新增的专利权、技术等无形资产。这一激进举动标志着公司战略从内部优化与成本控制,转向了积极的外部扩张与生态构建,旨在通过并购快速获取关键能力、进入新市场或巩固护城河。然而,这也带来了显著的风险:未来若被收购业务表现不及预期,高达54亿美元的商誉将面临减值风险,会直接冲击当期利润,并对股东权益造成侵蚀。因此,这一数据变动既是Coinbase财务实力与战略雄心的体现,也为未来的盈利能力埋下了一个需要持续关注的潜在波动因素。
(二)估值分析

数据来源:ifind
2021-2026年1月比特币价格走势

数据来源:google finance
比特币往年走势

数据来源:google finance
由于比特币市值近5年占加密货币市场近50%左右市场份额,全球加密货币市值走势也类似。Coinbase股价走势也与比特币价格走势存在较强关联性。
Coinbase股价与比特币价格整体呈显著同向性,COIN在市场定价中更接近“加密景气度的权益化高贝塔代理”,通常体现为趋势同向、波动幅度放大、拐点具备一定前置性。比特币上行阶段带动风险偏好回升与交易活跃度改善预期,推动平台收入与盈利弹性上修,从而驱动COIN获得高于BTC的涨幅;而在回撤阶段,交易量收缩与估值压缩的双重作用又会放大股价下行。但需要强调的是,COIN的核心定价锚并非BTC价格本身,而是“交易量与费率驱动的盈利预期”及风险溢价变化,因此即便比特币呈现波段抬升,若上涨结构偏机构配置型、零售交易未同步放量,叠加行业费率下行与竞争分流导致利润率改善有限,COIN亦可能表现为高位震荡、波段中枢难以持续抬升,体现出“高相关但不等幅、趋势跟随但盈利弹性决定高度”的特征。
1、2021~2022年5月
2021年4月Coinbase上市之后股价随着比特币价格降低快速回落,10月见底回升,在11月达到顶峰,后续从高点370美元附近持续下跌,最低跌至30美元附近,最大回撤高达93%。该阶段走势的核心驱动主要来自:(1)4月虚拟货币全球监管趋紧,土耳其禁止加密货币支付;印度考虑立法禁止并处罚持有者;中国央行强调需加强监管,9月中国宣布禁止挖矿比特币价格见顶回落。(2)市场内部结构脆弱,高杠杆导致连环爆仓以及Coinbase上市后高管大幅套现,影响市场情绪。(3)美国拟大幅提高资本利得税,导致获利盘抛售离场。
2021年10月份,推出美国首个上市的比特币期货ETF,对于传统资金来说,最重要的是要拥有合适的进入通道,这推动比特币和股价创新高。但很快受到:(1)美国通胀持续提高影响,市场开始更明确地定价美联储加快缩减购债并提前进入加息周期。(2)多头止盈,11月前后比特币在高位区域的多头拥挤度与衍生品杠杆水平较高,一旦价格停止创新高,容易触发止盈。(3)监管不确定性抬升,美国及其他主要司法辖区对加密行业的监管边界讨论升温。
2、2022年5月~2023年10月
股价在地位持续震荡,体现“低温平衡”状态。2022年5月LUNA崩盘、11月FTX暴雷等黑天鹅事件引发行业信任危机,但Coinbase因严格资产托管政策反而获得避险资金流入,其托管资产规模逆势增长37%。估值支撑来自三方面数据:(1)2023年Q1机构业务收入占比升至45%,降低对零售交易费依赖;(2)BASE链生态扩张,链上地址数年增210%;(3)尽管全年净亏损14亿美元,但现金流通过裁员30%及削减营销开支实现转正。此阶段市销率(P/S)稳定在3-5倍,接近传统金融科技公司水平,表明市场对其抗风险能力重新定价。(4)比特币价格开始稳定。
3、2023年10月~2026年1月
2023年10月左右,企业股价以及比特币价格开始提升,原因在于:(1)比特币ETF现货修订的热潮提振了市场情绪。(2)美联储暂停加息预期增加,后续进入降息周期;(3)比特币进入减半周期,比特币预计于2024年4月减半,从过往的行情走势和减半时间来看,大级别的牛市行情往往出现在比特币减半后,并且在减半后的一年左右达到牛市峰值。(4)比特币的避险属性发挥作用,由于巴以冲突爆发和持续,黄金价格持续拉升,创今年7月以来新高。比特币与黄金的价格往往在全球经济不稳定或某一特定影响全球经济的事件出现时,会呈现出明显的相关性。(5)特朗普不断释放友好的加密政策,并于2024年底成功胜选新一任总统,推动Coinbase股价加速上涨。
2025年9月后比特币价格大跌,到2026年1月,从高点下跌30%左右原因:(1)9月税损抛售。美国绝大多数基金公司采用的会计年度是11月1日至第二年10月31日,因此为了在10月末少交税,就要在9月份提前准备好“操纵”自己的财务数据、利润数据以达到避税的目的。(2)比特币4年周期影响。在以往牛市中比特币有连涨3年的规律,2025年9月见顶是因为这次比特币的减半是在2024年4月20日,但是在2024年3月11日,比特币就修复了熊市的跌幅,创下了历史新高,因为减半前涨的太多,导致牛市后期上涨乏力,最终2025年收跌。(3)降息预期落地。许多资金在降息前就提前部署,推动一波行情,等真正降息到来他们想的不再是持续买入推动新一波行情,而是冷静的评估或是部分获利了结。(4)高杠杆清算。9月永续合约未平仓量处于历史高位区间,9月降息预期落地,部分资金获利了结,这些高杠杆头寸很容易触发清算机制。由于杠杆倍数较高,市场短期内会出现极大的卖压,加剧价格下行。(5)受美股影响。虚拟货币与美股两者都受同一波由AI叙事驱动,受11月份左右AI泡沫论影响严重。(6)市场避险情绪增加,被黄金抽水。特朗普对格陵兰以及关税威胁,导致黄金创下新高,美股、虚拟货币同步跳水,这些风险资产正在被黄金抽水。
近期比特币价格的下跌呈现出牛市回调的特征。025年比特币整体仍上涨,Q4的23%季度跌幅消化了前期过热涨幅。进入2026年Q1,许多分析认为这是“巩固阶段”,底层流动性在逐步改善,长期持有者开始重新积累。
4、估值波动的原因
Coinbase估值波动的核心驱动因素包括:加密市场行情与波动率,宏观流动性与风险偏好;全球及美国监管政策预期变化。Coinbase 的估值,本质是市场对“未来加密周期强度 × 流动性环境”的定价,而不是一家传统意义上的公司估值。由于加密市场本身极具波动性,Coinbase 的估值在周期性上往往比传统金融公司更加剧烈。
5、估值对比

数据来源:ifind,截至2026年1月22日
虽然Coinbase当前的PE只有18.70,处于历史中等水平,但企业股价走势与业绩走势与虚拟货币市场走势基本一致。2025年比特币自高点回调超30%,部分分析师认为已进入传统熊市区域,但回调幅度尚未达到历史熊市的典型跌幅,短期走势不确定性较高。然而机构资金的持续流入(如ETF持仓量增长)为市场提供了支撑,但波动率下降可能意味着风险特征改变。若机构配置需求持续,比特币可能进入“慢牛”阶段,而非单纯周期性下跌。
对于一些无法直接接触加密货币的投资者,尤其是来自监管较严格或不允许比特币投资的国家的投资者,Coinbase股票提供了一种合法且合规的方式来参与加密货币市场。
(一)比特币价格上涨带动交易量
比特币若进入减半周期,从过往的行情走势和减半时间来看,大级别的牛市行情往往出现在比特币减半后,并且在减半后的一年左右达到牛市峰值。比特币减半周期是其代码内置的核心机制,每产出210,000个区块(约四年)触发一次,区块奖励减半以控制新增供应,推动通缩属性与市场周期演化。2024年4月第四次减半后,当前处于减半后周期,下一次(第五次)预计2028年4月发生。
(二)万物交易所实现估值重构
1、万物交易所愿景
Coinbase正试图在2026年完成从“交易工具”到“加密金融系统核心”的跨越。稳定币和支付业务是其2026年的核心增长引擎。随着Base链上生态的成熟,Coinbase正逐渐成为Web3时代的App Store,其长期价值已不仅限于代币的价格波动,估值逻辑正在发生结构性变化从单纯的“加密货币交易所”向“多元化金融服务平台”演进。目前加密产品品类已经实现全品类,下一步式将股票、ETF、衍生品、预测市场等传统金融资产与加密账户体系打通。这一步难点不在技术而在于监管的合规,未来万物交易所的终极形态式实现链上生活化,满足支付、社交、应用、资产管理的需要。
Coinbase在2025年6月已向SEC申请在Base链发行代币化美股,美国用户已可通过“Coinbase Capital Markets”交易传统股票和ETF,该业务由其证券牌照体系承接,这被视为通向完全代币化的过渡形态。
2、股票上链的意义
股票上链不仅仅是证券的数字化,更是对传统金融市场的深刻重构。通过代币化股票,我们进入了一个全新的资本市场生态,股票作为资产的本质属性得到了重塑,赋予其一系列传统市场所无法实现的优势。
7×24 小时全球交易。传统股票市场受到交易时间、地理位置和交易所的限制,导致市场流动性受限。而股票上链打破了这一限制,允许全球范围内的24小时交易,极大提升了市场的流动性与资本效率。投资者无需担心交易时间的限制,能够随时进行交易,响应市场变化。
全球流动性与无国界交易。通过区块链技术,股票上链使得股票交易不再局限于传统金融体系中的单一市场或交易所。全球流动性的提升不仅带来更广泛的投资机会,也让跨境交易变得更加简单高效。投资者可以在全球任何地方参与股票交易,降低了地域间的资金流动壁垒。
可编程性与智能合约。上链后的股票可以通过智能合约进行灵活的编程,支持自动化的交易、分红、股息发放等流程。智能合约不仅提高了交易的效率,还降低了人为错误和操作成本,进一步推动了资本市场的去中心化和自动化。
碎片化投资与小额投资机会。传统股票市场中,高昂的股价使得小额投资者难以直接参与某些高价值股票的投资。而代币化股票允许资产的碎片化,投资者可以通过购买股票的部分份额参与投资,降低了投资门槛,提升了市场的普惠性。这种碎片化投资不仅让更多小额投资者得以参与优质资产的投资,也有助于推动资本市场的民主化。
稳定币与减少交易费用。结合稳定币,股票上链可以进一步减少跨境交易的成本和复杂性。稳定币(如USDC、USDT等)以美元等法币为锚定资产,能有效避免传统支付系统的汇率波动与交易费用。上链股票的交易可以通过稳定币进行结算,减少了外汇转换成本和跨境转账费用,提高了交易效率。
金融普惠性与市场民主化。数字化股票的代币化不仅改变了资本市场的运作方式,更为全球范围内未接入传统银行体系的用户提供了获取金融服务的途径。尤其是在低收入群体中,股票上链为他们提供了一个进入资本市场的桥梁,打破了金融服务的“壁垒”,并有效降低了金融服务的成本,为贫困地区的居民提供了平等的投资机会。
股票上链不仅是一项技术革新,而且是对传统资本市场结构的深刻变革。通过去中心化、全球流动性、可编程性、碎片化投资等特性,股票上链能够显著提升市场的流动性和透明度,进而带动交易量的上升。这种高效、透明、低成本的市场环境,将推动全球金融服务的普及和市场的进一步发展,成为资本市场未来不可忽视的力量。
免责声明: 仅代表作者个人观点,不构成任何具体的投资建议。市场有风险,投资需谨慎。作者对这些信息的准确性和完整性不作任何保证,如相关内容引发争议,请联系后台处理。
更多内容关注公众号凌创觉远:mp.weixin.qq.com/s/hfZtWRX_9hS5dyZzG5-VIQ