瑞财经 吴文婷3月2日消息,重庆臻宝科技股份有限公司(以下简称“臻宝科技”)科创板IPO将于2026年3月5日上会,保荐机构为中信证券股份有限公司。

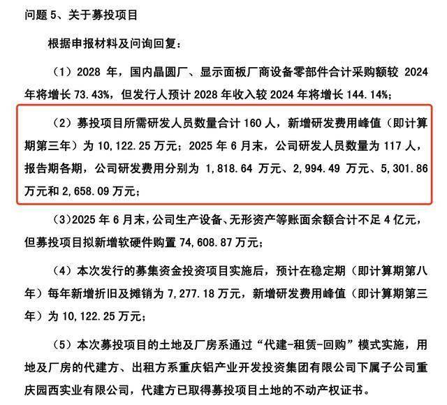
根据申报材料及问询回复: 募投项目所需研发人员数量合计160人,新增研发费用峰值(即计算期第三年)为10,122.25万元;2025年6月末,公司研发人员数量为117人,2022年-2024年及2025上半年,公司研发费用分别为1,818.64万元、2,994.49万元、5,301.86万元和2,658.09万元。

上交所要求臻宝科技,结合募投研发项目的发展规划、现有研发项目的进展,以及同行业竞争对手的前瞻性布局,说明募投新增研发人员、研发费用的具体安排和测算依据,高于公司现有研发人数、研发费用的合理性。

对此,臻宝科技表示,公司2023年末,研发人员数量为92人,截至2025年6月30日,研发人员数量已上涨至117人,预计未来募集资金到位后,仍将按照募集资金到账情况进一步招聘研发人员,以满足公司后续研发需求。
据其指出,募投研发项目是基于目前公司基础和未来行业需求确定,规划合理,募投新增研发人员、研发费用具有必要性和合理性,研发人员高于公司现有研发人数、研发费用相对较高具有合理性。
公开资料显示,臻宝科技专注于为集成电路及显示面板行业客户提供制造设备真空腔体内参与工艺反应的零部件及其表面处理解决方案。公司主要产品为硅、石英、碳化硅和氧化铝陶瓷等设备零部件产品,以及熔射再生、阳极氧化和精密清洗等表面处理服务。