
图源:图虫创意
来源|时代商业研究院
作者|特约研究员曾瑞琦
编辑|郑琳
近日,河北彩客新材料科技股份有限公司(以下简称“彩客科技”)在北交所IPO圈子里的热度较高。3月10号彩客科技刚过会,本来该是皆大欢喜的事儿,但市场上唱反调的声音也不少,诸如“业绩靠捡漏、技术靠包装、客户靠运气”等。
而市场上的质疑并非空穴来风,彩客科技此前三年业绩持续增长,但上市前夕却突传业绩“变脸”,招股书中的业绩预测信息显示,2026年上半年其营收同比变动幅度为-11.68%~4.62%、净利润同比变动幅度为-14.39%~3.97%,两者最大降幅或将超10%。
此外,早在第二轮审核问询函中,监管就曾围绕市场空间、销售真实性、业绩增长合理性与持续性等方面向该公司发问。
那么,这家企业的业绩底色如何?
3月26日,就业绩可持续性、关联交易与追溯调整等问题,时代商业研究院向彩客科技发送邮件并致电询问。3月27日,彩客科技对时代商业研究院回复表示,以该公司公开披露的信息为准。
业绩这杯“酒”,是陈年佳酿还是“勾兑”的?
首先,从历年业绩数据看,彩客科技确实表现亮眼。据同花顺iFinD数据,2022年到2024年,该公司的营收从3.6亿元涨到4.5亿元,净利润从8300多万元冲到1.15亿元,毛利率从30%一路提升至41%以上。
不过,这位“优等生”的业绩,或许经不起细看。这波增长,更像是喝了罐“应急能量饮料”,劲儿大,但不长效。
彩客科技在回复监管问询的时候,其实已经交代了底牌。2024年的业绩爆发,最主要推手有三:一是德国颜料巨头辉柏赫(Heubach Colour Pvt Ltd)破产,供应链出现大窟窿,彩客科技通过“补位”捡了不少订单;二是下游市场需求在回暖;三是大客户DIC集团(指日本DIC株式会社及其控制的企业)的美国工厂因原材料供应短缺,临时找彩客科技救急买了大批货。
保荐机构和会计师算过一笔账,光“辉柏赫破产”和“DIC救急”这两项“天降馅饼”,就占了彩客科技2024年核心产品DMSS和DATA收入增长额的一大半。换句话说,如果没有这俩“意外之喜”,其2024年的财报可能要黯淡不少。

而馅饼能天天掉吗?显然不能。2025年,辉柏赫被印度同行Sudarshan收购,虽然暂时还没恢复自产,但两家企业成了一家,采购策略变不变,谁也说不准。此外,DIC的工厂也修好了,2025年没再向彩客科技下单。彩客科技在招股书里也坦言表示:预测2026年上半年,营收和净利润可能都要下滑,幅度还不小。

对于一家“新材料科技”企业来说,业绩增长靠外部“黑天鹅事件”支撑,显然不是长久之计。
技术这堵“墙”,是钢筋混凝土还是纸糊的?
再看另一个让人想不通的点:彩客科技的高毛利和低研发同时存在。
如图表3和图表4所示,报告期内,彩客科技的毛利率最高为41.27%,研发费用率却常年不到2.5%,而同行平均水平都在4%以上。该公司解释说,这得益于公司不断优化现有产品的生产工艺,技术水平处于行业较高水平,成本控制得好,研发效率高。

“高毛利”和“低研发”形成的这个“剪刀差”,是效率神话,还是技术护城河不够深的信号?这确实值得琢磨。
在一个技术驱动的精细化工行业,如果真有别人抄不来的核心技术,要维持这个高壁垒,按理说研发投入得跟上。要么是不断砸钱升级工艺,要么是研发下一代产品。而彩客科技的做法是,研发投入没怎么涨,毛利率却蹭蹭往上涨。难道是传说中的“人效奇高”?
当然,彩客科技也有解释,说部分研发支出因为产出了可销售的产品,所以结转到了成本里,没全算在研发费用里。而如图表4所示,就算把这部分影响加回去,研发总支出占比也在4%~5%左右,比同行高不到哪去。

再看看同行企业百合花(603823.SH)、七彩化学(300758.SZ),上述两家企业走的是从中间体到颜料产品的“全产业链”路线,虽然毛利率被拉低了,但护城河挖得更深。彩客科技则选择做中间体,赚的是“小而美”的钱,但这同时也意味着,如果下游客户往上游进行产业链整合,或者行业出现更便宜的新技术,彩客科技的高毛利率会不会就此崩塌?
独立这杆“旗”,立得稳不稳?
最后,还有一个绕不开的话题是:这家公司的关联交易太多了,报告期内,超过20%的生产成本都是向关联方采购的蒸汽、污水处理等。而独立性是IPO审核的红线,也是投资者最敏感的地方。

关联交易定价的“内部”操作,加上那个“量身定做”的第三方报告,让人不得不怀疑它的成本真实性能不能经得起查验。
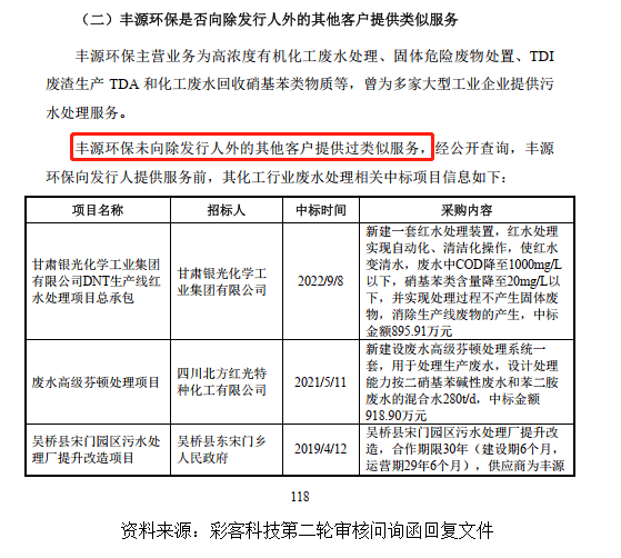
最让人困惑的是污水处理的定价。本来是用“成本加成”法,而2023年10月,突然改成了按一家叫“丰源环保”的第三方机构的测算报告来定价。问题是,彩客科技自己在第二轮问询回复里写明了:“丰源环保未向除彩客科技外的其他客户提供过类似服务”。


这就耐人寻味了。一家没有给别家做过类似的污水定价测算的机构,出具的报告就成了千万级关联交易的定价基石?这靠谱吗?这到底是独立第三方,还是给彩客科技“定制”的第三方?
随后,彩客科技找了中国化工环保协会、生态环境部固体废物与化学品管理技术中心等机构的5位专家来论证,结论为这个报告“总体合理”。

更让人捏把汗的是,彩客科技还依据这个新定价,对2022年、2023年的关联交易数据进行了“追溯调整”。如果以前的定价是公允的,为什么要追溯?
彩客科技对此解释称,调整是为了更客观地反映关联交易的情况,消除关联交易定价不公允带来的利益输送风险。报告期各期,该公司蒸汽、污水处理服务的调整金额占其采购额的比例较小,不存在调整前后金额变动较大的情形。

此外,实控人戈弋那边还压着一份对赌协议,如果山东彩客新材料有限公司(以下简称“山东彩客新材料”)无法在2026年底前上市,实际控制人戈弋及关联方可能要掏出将近2.7亿元来回购股份。这么大一笔钱,会不会通过一些隐秘渠道传导到彩客科技来?这也是一个悬在彩客科技头顶上的风险。

总的来看,彩客科技这家公司,优点和缺点都跟明牌一样摆在桌上。优点是,其所处赛道确实不错,高端化工中间体,下游需求长线看好;客户资源也够硬,都是DIC、Sudarshan这种国际巨头,而且合作了十几年;短期看,因为工艺和规模的优势,赚钱能力确实强。
缺点和风险也同样扎眼。业绩里注了大量“偶发性红利”的水,2026年业绩下滑几乎是明牌;研发投入与高毛利不匹配,技术的“护城河”到底有多深,需要打个问号;关联交易占比高,定价机制还出现过内部调整,成本独立性的底子有待观察;实控人和关联方身上的债务和对赌压力,会不会传导过来,也是个定时炸弹。
本质上说,彩客科技似乎是将“短期赚钱能力”和“长期经营风险”集于一身。如果从短期博弈看,它现在的低估值和高利润可能具有吸引力;但如果从长期投资来看,业绩的可持续性、技术的真壁垒,以及公司治理层面的独立性,这些疑虑很难避而不谈。
北交所让它过会,不代表上述问题不存在了,只是把问题摆在聚光灯下,让市场自己去消化、去定价。对于彩客科技来说,上市可能只是把考题从“如何通过审核”变成了“如何在市场上活得好”。时间,会慢慢检验这杯“新材料科技”的酒,到底有多少真材实料。
免责声明:本报告仅供时代商业研究院客户使用。本公司不因接收人收到本报告而视其为客户。本报告基于本公司认为可靠的、已公开的信息编制,但本公司对该等信息的准确性及完整性不作任何保证。本报告所载的意见、评估及预测仅反映报告发布当日的观点和判断。本公司不保证本报告所含信息保持在最新状态。本公司对本报告所含信息可在不发出通知的情形下做出修改,投资者应当自行关注相应的更新或修改。本公司力求报告内容客观、公正,但本报告所载的观点、结论和建议仅供参考,不构成所述证券的买卖出价或征价。该等观点、建议并未考虑到个别投资者的具体投资目的、财务状况以及特定需求,在任何时候均不构成对客户私人投资建议。投资者应当充分考虑自身特定状况,并完整理解和使用本报告内容,不应视本报告为做出投资决策的唯一因素。对依据或者使用本报告所造成的一切后果,本公司及作者均不承担任何法律责任。本公司及作者在自身所知情的范围内,与本报告所指的证券或投资标的不存在法律禁止的利害关系。在法律许可的情况下,本公司及其所属关联机构可能会持有报告中提到的公司所发行的证券头寸并进行交易,也可能为之提供或者争取提供投资银行、财务顾问或者金融产品等相关服务。本报告版权仅为本公司所有。未经本公司书面许可,任何机构或个人不得以翻版、复制、发表、引用或再次分发他人等任何形式侵犯本公司版权。如征得本公司同意进行引用、刊发的,需在允许的范围内使用,并注明出处为“时代商业研究院”,且不得对本报告进行任何有悖原意的引用、删节和修改。本公司保留追究相关责任的权利。所有本报告中使用的商标、服务标记及标记均为本公司的商标、服务标记及标记。