
瑞财经 吴文婷 近日,随手播集团公司(以下简称“随手播”)更新招股书,继续冲刺港股IPO,独家保荐人为平安证券(香港)。
随手播是一家位于中国广州的全面解决方案提供商,专注于向娱乐及社交网络直播、精准营销及新零售行业的客户提供综合SaaS解决方案。
自2024年6月起,公司推出线上营销解决方案服务作为新业务增长加速器。根据灼识谘询报告,公司于中国的企业直播SaaS解决方案市场中排名第十,按2025年收益计,市场份额为0.8%。
据招股书,2023年-2025年,随手播实现收益分别为5066.6万元、9895.1万元、5.15亿元;年度溢利分别为2644.6万元、3813.5万元、4232.1万元。可见,2025年其营收同比增长420.38%,净利同比增长10.98%。

IPO前,孔晓明控股84.77%,为控股股东之一。

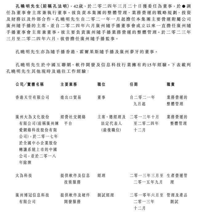
资料显示,孔晓明(前称孔法明),42岁,于2024年3月20日获委任为董事,后调任为董事会主席兼执行董事。其负责集团的整体管理、业务营运的战略规划、投资及财务以及外部合作。
孔晓明自2021年1月起担任集团主要营运附属公司广州随手播的主席,并自2024年6月广州随手播董事会成立以来一直担任广州随手播董事会主席兼董事。其主要负责广州随手播业务营运的整体管理。于2023年3月至2024年6月,其曾担任广州随手播监事。孔晓明亦为随手播香港、霍尔果斯随手播及广州梦牙的董事。
孔晓明于中国互联网、软件开发及信息科技行业拥有约15年经验。孔晓明目前亦于掌沃信息、珠海迈科、珠海隽辰企业管理中心(有限合伙)、广州爱炼奇缘投资有限公司(前称广州爱炼奇缘网络科技有限公司)及珠海市快友企业管理中心(有限合伙)任职。上述各间实体均为投资控股实体。
孔晓明于2013年6月自中国华中科技大学取得工程硕士学位。
