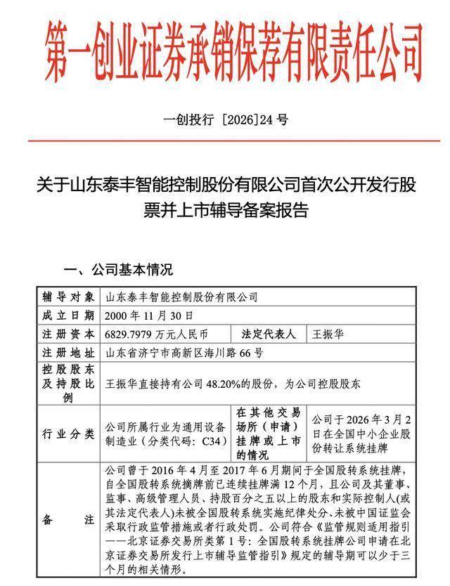
瑞财经 吴文婷 近日,山东泰丰智能控制股份有限公司(以下简称“泰丰智能”)启动IPO,拟登陆北交所。


本次IPO的辅导机构为第一创业证券承销保荐有限责任公司(以下简称“一创投行”),律师事务所为上海泽昌律师事务所,会计师事务所为中审众环会计师事务所(特殊普通合伙)。
泰丰智能是一家专业从事液压元件及电液集成控制系统的研发、设计、生产和销售售的高新技术企业。
公司主要产品为二通插装阀、电液集成控制系统和其他液压元件,其他液压元件主要包括多路阀、充液阀、柱塞泵和液压缸等。
业绩方面,2025年,泰丰智能实现营收为7.04亿元,同比增长20.22%;归母净利润为7304.82万元,同比增长41.64%。

值得一提的是,公司已与国内多家大型国有企业、上市公司建立了紧密的合作关系,主要包括中国一重、中国二重、中国重型、中国中冶、太原重工、华宏科技、天津天锻、合锻智能等。
其中,2023年-2024年,中国一重均为公司第一大客户,中国中冶均为公司第四大客户。2025上半年,公司第一大客户变为天津天锻,而中国中冶为第五大客户。
