
在北交所IPO审核趋严的背景下,宁波能之光新材料科技股份有限公司(以下简称“能之光”)的上市进程,已变成该公司内控不规范的“整改”之路。特别是当问询函中上百次出现“不规范”“违规”“整改”等审核敏感词时,也预示着该公司的IPO之路或将面临更多挑战与不确定性。

来源:北交所
招股书显示,能之光成立于2001年,一家从事高分子助剂及功能高分子材料的研发、生产和销售的高新技术企业,其主营业务产品为高分子助剂。该公司此次IPO计划募集资金1.6亿元,其中0.91亿元拟用于功能高分子材料扩产项目,0.35亿元拟用于研发中心建设项目,0.34亿元拟用于补充流动资金。巧合的是,在IPO申请被受理前,该公司累计分红总额刚好与补充流动资金的募资金额相等。
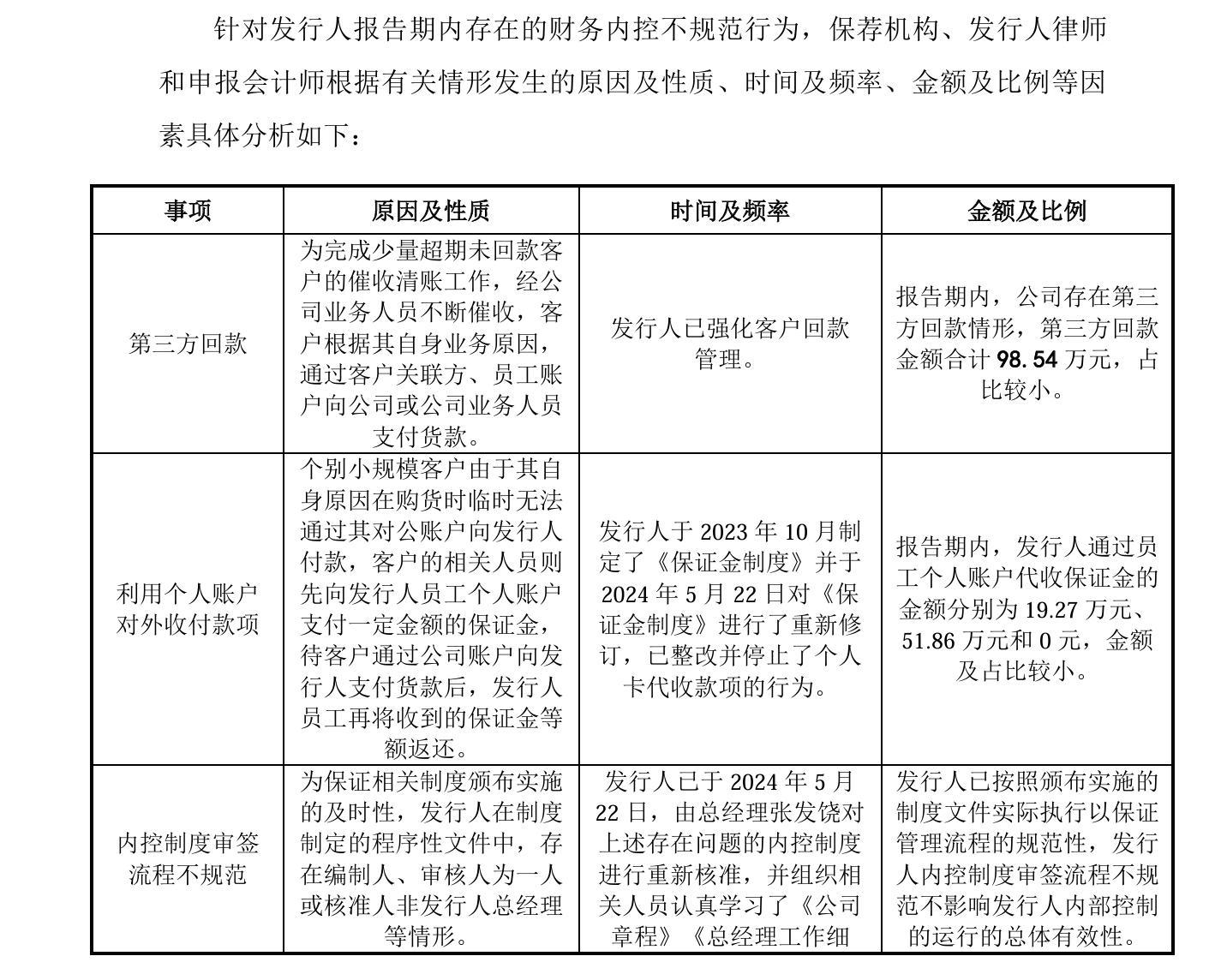
问询函显示,能之光财务内控进行整改的内容主要体现在“第三方回款”“利用员工个人账户收付客户保证金”“内控制度审签流程不规范”“公司应收账款回款管理不完善”“会计基础工作不规范”“支付审批流程不规范”等7种情形。尽管该公司上述“不规范行为”对其不构成重大不利影响 ,并在第一轮问询函回复内容中表示已整改完成,但在第二轮问询中,北交所仍就整改事宜要求该公司进一步说明整改情况。

来源:问询函
除被贴上“整改”标签外,能之光还面临着业绩下滑的风险。招股书显示,2022年至2024年,该公司实现营收分别为5.56亿元、5.69亿元和6.11亿元,同比分别增长5.02%、2.44%和7.26%;实现净利润分别为0.22亿元、0.50亿元和0.56亿元,同比增速下滑严重。最新的2025年一季报显示,该公司业绩再度承压,营收和净利润同比分别下滑3.53%和23.21%。
能之光在IPO闯关路上还涉及2次对赌协议,尽管由该公司实控人张发饶承担全部回购义务,且相关投资人已提前终止协议,但北交所仍就“对赌协议处理的合规性、是否存在其他应披露未披露的对赌协议”问题对该公司进行了问询。
对于能之光是否会因“整改”问题调整管理层,实控人赎回股份后是否存在债务问题,对赌协议提前结束是否因投资者对其上市前景看淡等问题,GPLP犀牛财经向能之光致电求证,截至2025年5月19日,暂未获回应。