始于2月9日的长安汽车与东风汽车重组,经历了116天后,宣告暂停。
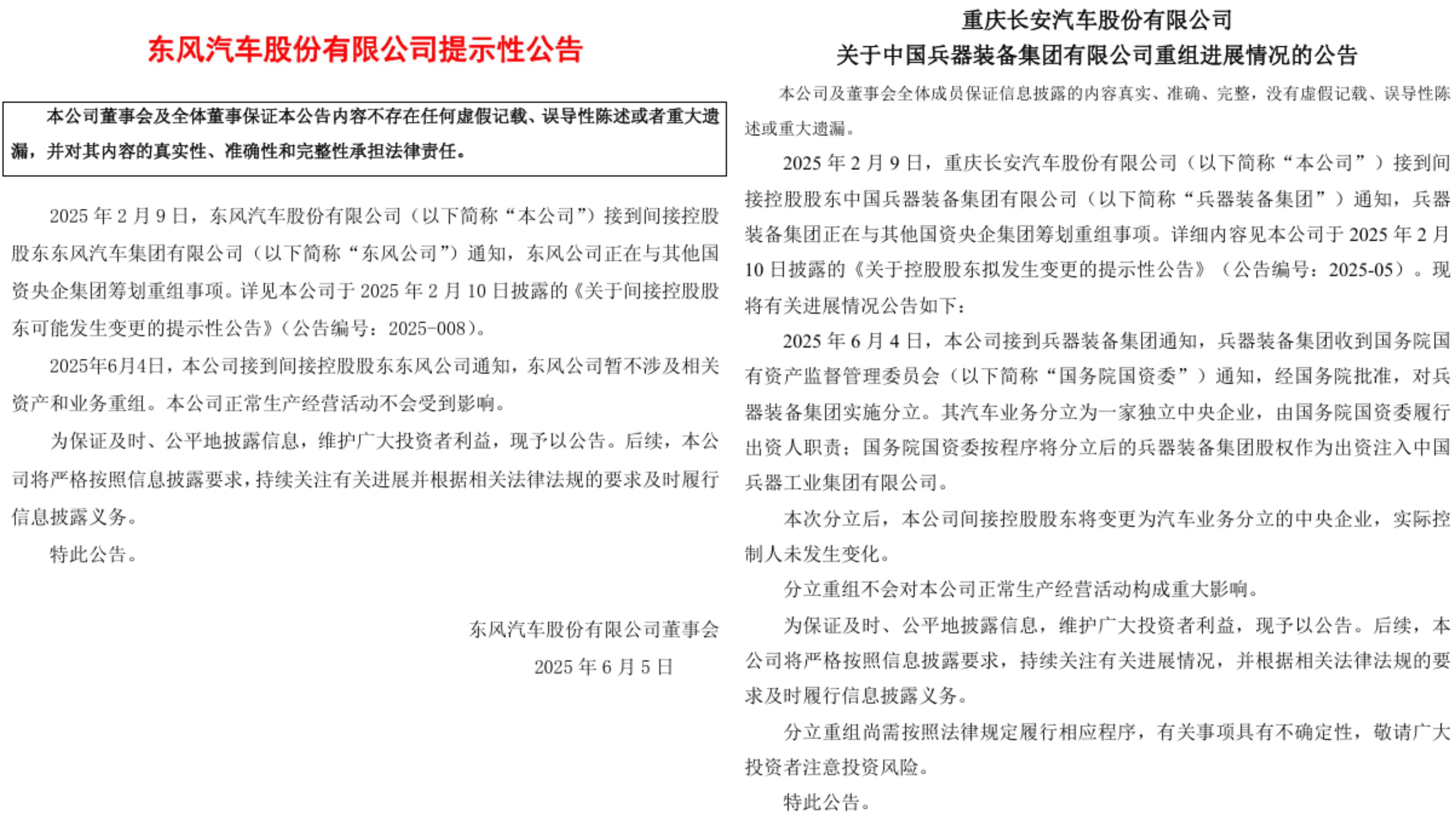
6月5日,东风系和兵装系密集发布重组进展公告。重庆长安汽车股份有限公司(简称“长安汽车”)公告称,经国务院批准,中国兵器装备集团有限公司(简称“兵器装备集团”)汽车业务将分立为一家独立中央企业。长安汽车间接控股股东将变更为汽车业务分立的中央企业,实际控制人未发生变化。
同日,东风汽车股份有限公司(简称“东风股份”)则表示接到间接控股股东东风公司通知,东风公司暂不涉及相关资产和业务重组。
伴随着独立中央企业的分立,长安汽车的升格,这场汽车央企的重组改革似乎又有了新方向。

图/IC photo
重组暂停,长安汽车级别升格
长安汽车在公告中提到,兵器装备集团将实施分立,其汽车业务分立为一家独立中央企业,由国务院国资委履行出资人职责;国务院国资委按程序将分立后的兵器装备集团股权作为出资注入中国兵器工业集团有限公司。本次分立后,本公司间接控股股东将变更为汽车业务分立的中央企业,实际控制人未发生变化。此外,兵装系的长城军工、湖南天雁、华强科技、东安动力也相继发布公告。
与此同时,东风股份、东风集团股份、东风电子科技股份有限公司发布公告称,接到东风公司通知,东风公司暂不涉及相关资产和业务重组。

东风股份、长安汽车的公告截图。
早在今年2月9日,东风股份、长安汽车同日发布公告称,各自的间接控股股东东风集团、兵装集团两大央企集团,正在与其他国资央企集团筹划重组事项。这是两家汽车央企的重组计划首度公开。
此后,两家企业在各自的2024年业绩说明会上,分别提到了重组一事。3月28日,东风集团股份管理层表示,公司与长安汽车的整合正在推进。4月11日,长安汽车董事长朱华荣对与东风汽车的整合事宜首次回应表示相关重组方案已经基本完成。
5月27日长安汽车年度股东大会上,朱华荣进一步表示,重组是受命而为,是国资委基于全球化竞争,利用新能源智能化技术打造世界一流智能新能源科技集团和品牌的需求。不过他反复强调,重组不会影响长安既定的任何发展战略。
东风和长安还进行了多次人事调整。2月17日,东风汽车集团原董事、总经理、党委副书记周治平任兵装集团董事、总经理、党组副书记。截至6月5日,东风汽车集团总经理一职仍未更新。4月10日,长安汽车发布公告称,王俊不再担任长安汽车总裁职务且不再担任长安汽车任何职务。目前王俊仍为兵装集团副总经理、党组成员。
不可否认的是,在近4个月里,关于东风汽车与长安汽车谁来主导重组,一直是不断争论的焦点。有观点认为东风汽车或是重组的主导方。也有人认为,东风汽车在重组中未获得足够的优势资源。重组的各种传言也此起彼伏。5月初传出长安汽车作为二级企业并入东风集团,长安汽车方面还专门辟谣称将追究相关方责任。
业绩与销量各有优劣
作为国务院国资委旗下的汽车央企,长安汽车和东风汽车的业绩发展态势表现不一,各有优劣。
销量方面,长安汽车略高于东风汽车。2024年东风公司累计销量248万辆,同比增长2.5%;其中自主品牌销量为137.2万辆,同比增长34.8%。长安汽车2024年销量为268.4万辆,同比增长5.1%;其中自主品牌销量为222.6万辆。
从两家销售车型的能源类型结构来看,目前仍以销售燃油车为主。新能源车方面,东风汽车销量略超长安汽车。2024年,东风公司新能源车销量为86.1万辆,同比增长64.4%。长安汽车新能源车销量为73.4万辆,同比增长52.8%。
业绩表现上,2024年长安汽车增收不增利,实现营收1597.33亿元,同比增长5.58%;归母净利润73.2亿元,同比下降35.37%。主要是受到深蓝汽车和阿维塔的亏损影响,以及叠加销售毛利率下滑、营业成本增速快于营收等因素。2024年深蓝汽车和阿维塔累计亏损超55亿元。
在长安汽车2024年度股东大会上,长安汽车董事、总会计师、董事会秘书张德勇对新京报贝壳财经记者表示,长安汽车一直坚定发展新能源汽车,要通过销量的增长和改善产品盈利来尽快向盈亏平衡靠近。他预计今年深蓝汽车有望达成盈亏平衡,阿维塔还在投入期,预计2026年有希望达成盈亏平衡。
而东风汽车在2024年扭亏为盈,实现营收1061.97亿元,同比增长6.9%;实现归母净利润0.58亿元。对于扭亏,东风汽车财务控制部总经理廖显志表示2024年毛利率整体得到改善,自主品牌乘用车毛利表现突出。东风汽车计划今年在投入方面进行结构性调整,逐步将研发重点转向功能件和智能化领域。
对于2025年,两家企业集团都设定了销量目标。其中,东风汽车销量目标是300万辆,其中新能源销量目标100万辆;长安汽车则计划今年产销超过280万辆,其中新能源销量目标为100万辆。
未来仍有重组可能
此前,长安汽车为国务院国资委直属央企兵装集团下属的二级公司,东风汽车为国资委直属央企。而此次兵器装备集团的汽车业务分立后,长安汽车级别提升。
目前长安汽车和东风汽车两家公司均未披露未来是否会继续重组。6月5日,长安汽车相关负责人对新京报贝壳财经记者表示,以公告内容为准,公告是兵装集团实施分立,汽车业务分立为一家独立中央企业的全新部署。至于与东风汽车重组相关事宜,以上级单位意见为准。东风汽车相关负责人则对新京报贝壳财经记者表示,以公告为准,目前只是暂不涉及。
全联车商投资管理(北京)有限公司总裁曹鹤对新京报贝壳财经记者表示,最初本来有对一汽、东风、长安重组的打算,后来退而求其次,让东风、长安先重组。央企的整合、地域之间的整合太困难。不过,他认为重组不会停。此次长安汽车间接控股股东变更为汽车业务分立的中央企业后,或有利于未来重组。
中国汽车流通协会专家委员会成员李颜伟认为,长安汽车此次实际上拉平了与东风集团之间的地位,双方重组谈判地位更为平等。
国务院国有资产监督管理委员会党委委员、副主任苟坪在今年3月底举行的中国电动汽车百人会论坛上表示,鼓励支持汽车央企与其他企业深化各种形式的合作,加快提升核心竞争力、市场占有率。统筹推动汽车央企融入全球创新网络,准确把握海外市场需求,有序开展海外布局。
在业内看来,央国企合并重组是响应国家经济发展需求、优化资源配置、提升效率的重要举措之一。目前汽车央企的高端智能车发展低于预期,规模效应不明显。业务整合有助于减少资源重复投入,提高央企新能源汽车品牌市占率。集中央企的研发制造和市场等优势资源,打造具有全球竞争力、拥有自主核心技术,引领智能网联变革的世界一流汽车集团,是对央企战略性重组一贯的目标。
新京报贝壳财经记者 王琳琳
编辑 杨娟娟
校对 赵琳