7月10日晚间,宁德时代发布公告称,公司股东及副董事长李平及其配偶拟向上海复旦大学教育发展基金会捐赠其持有的公司405万股股票,上述股票均为无限售流通股。
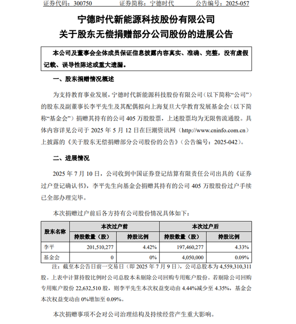
2025年7月10日,捐赠过户手续已全部办理完毕。捐赠后,李平持股比例由4.42%降至4.33%,基金会持股比例由0%增至0.09%。
宁德时代总股本为44.03亿股,此次405万股占总股本的近1‰。按宁德时代7月10日收盘价272元计算,这笔捐赠估值超过11亿元。
公司强调,此次捐赠不会对公司治理结构及持续经营产生重大影响。

据了解,今年5月12日,宁德时代发布公告称,接到股东及副董事长李平无偿捐赠股票的通知。
为支持教育事业发展,李平及其配偶与上海复旦大学教育发展基金会签订了《复旦大学学敏自然科学研究基金捐赠协议书》,李平及其配偶拟向基金会无偿捐赠405万股宁德时代无限售流通股股票。捐赠股份将用于设立“复旦大学学敏自然科学研究基金”。
资料显示,李平为复旦大学材料系高分子专业1985级校友,廖梅为历史学系1986级校友,二人相识于复旦大学。本科毕业后,李平投身商界,是宁德时代联合创始人;廖梅则在复旦读了十年书,是著名历史学家朱维铮教授指导的第一位国内博士生。
今年4月,复旦大学迎来建校120周年之际,李平、廖梅夫妇宣布为母校一次性捐资10亿元人民币,支持建设复旦大学学敏高等研究院。

图片来源:视觉中国
目前,李平已较少参与宁德时代的日常运营。
据“CATL宁德时代”官方微信公众号,其最近一次露面在7月2日,宁德时代与印度尼西亚合作项目正式动工,李平参加了开工仪式。而他更早一次露面就已是2022年11月中旬,他接待福建当地主要官员的调研。
2024年2月,李平与宁德时代创始人曾毓群经协商,决定解除双方于2015年10月签署的《一致行动人协议》,他不再成为宁德时代的实际控制人。
去年,李平在宁德时代领取的薪酬为53.8万,远低于一般高管,只比独立董事稍多,不过,仍为公司主要的个人股东。
(本文不构成投资建议,据此操作风险自担)
编辑孙志成 综合自中国基金报、公开资料