
近期,多家上市银行股东和高管频频出手增持。
南都湾财社记者注意到,9月以来,已有多家银行纷纷宣布获股东高管增持或披露相关进展,如华夏银行、苏州银行、南京银行、光大银行等。
一边是增持动作密集落地,一边是业绩韧性持续显现。42 家上市银行上半年营收合计近 2.92 万亿元,归母净利润超 1.1 万亿元,超六成机构实现营收与利润双增长,而财富管理等轻资本业务的突破更展现了转型韧性,为股东与管理层的增持动作提供了坚实支撑。
上市银行增资潮起
A股上市银行迎来密集增持,增持主体多为银行重要股东和董监高。
例如,9月11日,光大银行在公告中表示,该行于4月8日披露了《关于控股股东增持股份计划的公告》。在符合一定市场条件下,光大集团拟自4月8日起12个月内增持该行A股股份,累计增持总金额不少于0.5亿元(含本数),不超过1亿元(含本数)。截至9月11日,增持计划已取得阶段性进展,光大集团增持光大银行A股股份1397万股,占该行总股本的0.02%,增持金额5166.10万元。

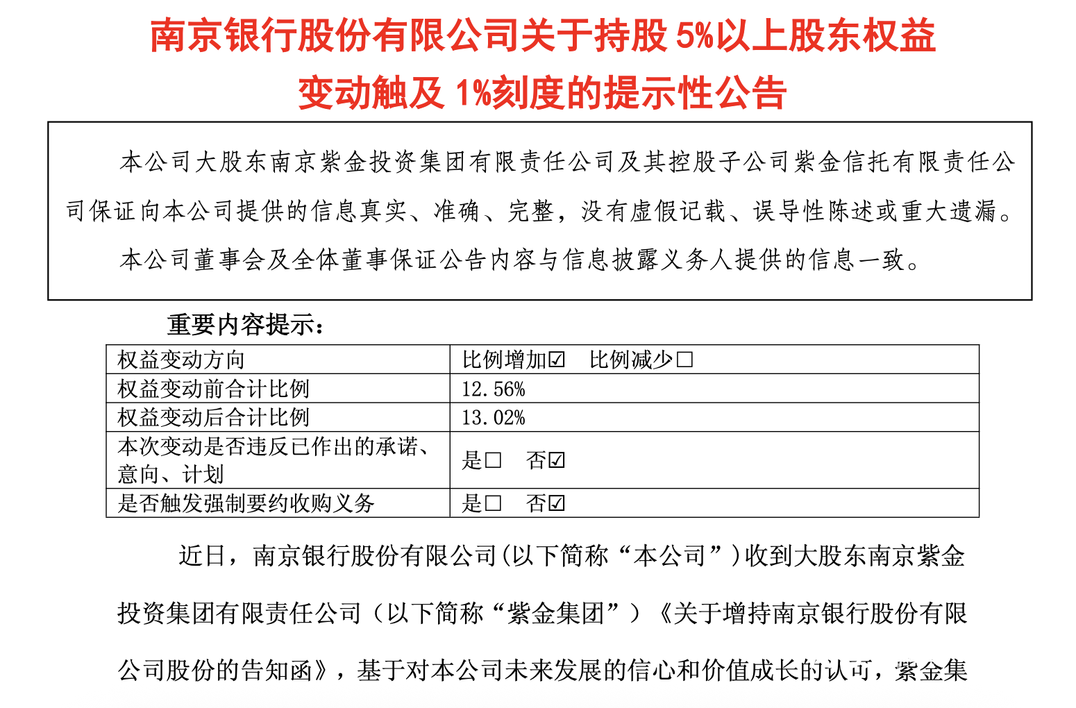
同日,南京银行则是迎来了股东控股子公司的投资,7月18日至9月10日期间,该行大股东南京紫金投资集团有限责任公司(以下简称“紫金集团”)控股子公司紫金信托以自有资金增持该行股份5677.98万股,占该行总股本的0.46%。本次增持后,紫金集团及紫金信托合计持股比例由12.56%增加至13.02%。

9月10日,华夏银行发布公告称,该行部分董事、监事、高级管理人员及其他骨干人员已完成股份增持计划。截至2025年9月9日,增持主体通过集中竞价交易方式累计增持422.93万股,增持金额达3190.20万元,超出原计划下限6.34%。

9月6日,苏州银行发布公告显示,董事长崔庆军、行长王强等12位董监高拟通过深圳证券交易所交易系统集中竞价交易方式,合计增持不少于420万元人民币本行A股股份。公告特别指出,本次增持主体增持所需资金来源为自有资金,不存在因所需资金不到位而导致后续增持无法实施的风险。此外,该公告显示,去年11月末,该行多位高管刚刚完成464.03万元人民币增持。

对于增持银行股的目的,多家银行在公告中披露,主要是股东、管理层基于对未来发展前景的信心和对长期投资价值的认可。
在业内人士看来,大股东增持银行股份主要有两层因素:一层是市场因素,助力银行扩大业务规模;另一层则是监管因素,股东增资是银行补充资本的重要途径,能够进一步增强资本实力。
上半年银行业绩向好获市场认可
股东、管理层敢于反复投入“真金白银”,核心原因还是在于银行自身的硬实力。
近年来,多数股份制银行正在不断通过加大财富管理、投资银行、资产管理等轻资本业务发展,以此对息差收窄的负面影响。
南都湾财社记者此前统计10家上市股份行半年报数据发现,已披露数据的8家股份行,零售AUM无一例外,均较上年末有所增长,其中有6家银行AUM较上年末增长了5%以上。
在私人银行业务上,公布数据的9家股份行私人银行客户数较上年末普遍实现了较高的增幅,其中4家增幅为两位数。如,增幅最高的是浙商银行,较上年末增长15.52%;华夏银行、民生银行和浦发银行私人银行客户数增幅分别为13.79%、12.84%和10.15%。
再从整体业绩来看,2025年A股上市银行中报披露收官,42家上市银行交出一份“稳中有进”的答卷。
上半年,A股上市银行营收合计约2.92万亿元,归母净利润合计约1.1万亿元。其中26家银行营业收入、归母净利润实现双增,占比超六成。
“上市银行业绩回暖,获得了资本市场和广大投资者认同。”招联首席研究员、上海金融与发展实验室副主任董希淼指出,“上半年,银行板块成为A股市场表现最好的行业板块之一,中证银行指数上涨15.6%。42家A股上市银行中有41家银行股价上涨,其中29只银行股实现两位数涨幅。业绩优良的上市银行普遍实施中期分红,持续提高投资者回报,增强了投资者信心,从而形成‘业绩回暖—分红增加—股价上涨’良性循环。”
董希淼指出,上半年42家A股上市银行的业绩答卷,反映出中国银行业在复杂环境下具有强大的韧性和适应性。中国银行业在复杂的经济环境下,正沿着高质量、强韧性和可持续的道路稳步前进。银行业不再单纯追求规模扩张,而是更注重发展的质量和效益。
博通咨询首席分析师王蓬博表示,随着市场环境变化以及银行自身发展需要,如果资本市场波动持续或银行经营业绩稳定向好,预计银行股东增持规模可能会进一步扩大。不过,他也提醒投资者,要注意现金流的风险,避免过度杠杆增持,同时也要严格遵守相关法律法规和监管要求,如信息披露、增持比例限制等。
采写:南都湾财社记者 马青