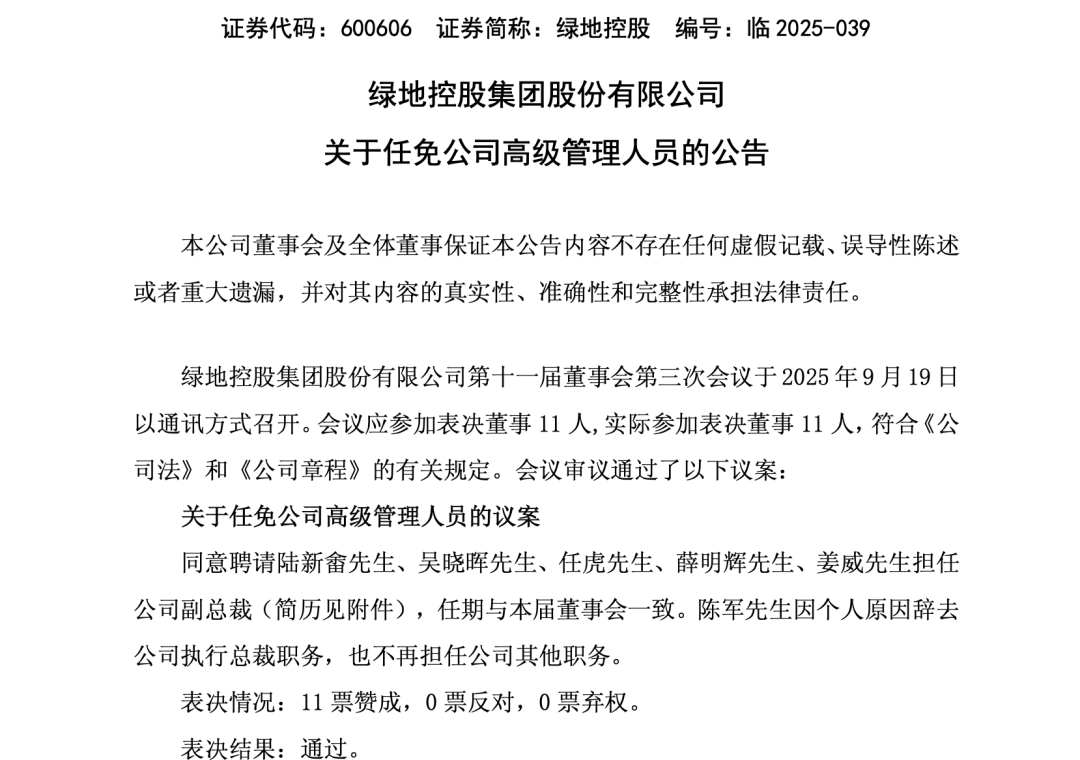
9月19日晚间,绿地控股(600606.SH)发布公告称,执行总裁陈军因个人原因辞去职务,也不再担任公司其他职务。
绿地控股将聘请陆新畲、吴晓晖、任虎、薛明辉、姜威担任公司副总裁。5人均在绿地集团供职多年,被继续聘任为副总裁。
其中,任虎、薛明辉和姜威还分别兼任绿地大基建集团执行总裁及华中事业部总经理、山东事业部总经理、上海事业部总经理。

资料显示,陈军,中国国籍,男,1975年9月出生,博士研究生学历。先后担任绿地集团成都房地产事业部总经理助理,西安房地产事业部总经理助理,西安房地产事业部副总经理,西安(西北)房地产事业部总经理,绿地集团总裁助理、副总裁、执行副总裁、执行总裁,绿地香港控股有限公司董事局主席、总裁,绿地大基建集团总裁等职务。
去年5月,陈军辞去了绿地香港(00337.HK)执行董事及董事局主席职务,仅在绿地担任执行总裁、大基建集团总裁职务,除了陪同张玉良拜访地方政府高层,鲜少露面。
今年7月,有市场传闻称陈军在公司内部“失联”。而后,绿地控股内部人士对此辟谣,网络自媒体有关绿地控股执行总裁陈军疑似“失联”的信息不实,陈军仍在公司正常履职,因个人家庭原因申请事假。
值得注意的是,今年4月,上海市政府曾公布《沪嘉高速-嘉闵高架联络线新建工程项目“12·22”较大起重伤害事故调查报告》,其中提到陈军被建议问责。

2020~2024年,陈军在绿地控股的税前薪酬分别是672.8万元、741.77万元、396.83万元、416.6万元、287.78万元。
绿地控股官网显示,董事长张玉良麾下有三位执行总裁,分别为陈军、耿靖、张蕴。
今年5月21日,绿地控股发布公告称,张蕴因达到法定退休年龄,不再担任绿地控股董事、执行总裁职务。如今,陈军也因个人原因辞职。

财报显示,绿地控股2023年、2024年、2025年上半年均亏损,两年半时间归母净利润亏损达286.16亿元。
绿地控股2024年年报显示,公司营业收入为2406.4亿元,同比下降33.2%;归母净利润自去年同期亏损95.6亿元变为亏损155.5亿元,亏损额进一步扩大;扣非归母净利润自去年同期亏损102.4亿元变为亏损136.9亿元。
绿地控股8月26日公告,公司上半年实现营业收入944.96亿元,同比下降18.06%,主要受房地产结转减少及基建行业增速放缓影响;净利润-35.06亿元,同比下降1772.40%。
为应对传统业务业绩的下滑,绿地控股也在加速新赛道的开拓。
中指研究院监测显示,2024年绿地智慧新签代建规模570万平米,轻资产转型发展取得显著成效。其依托自身产业链优势,以小股操盘、新型代建、不良资产重整等相对轻资产的模式,积极拓展增量项目。
今年2月,绿地控股还宣布成立新能源汽车出口公司,依托进博会资源,打造百亿级出口平台,首个订单签约5000辆,金额约7000万美元,目标三年内实现年出口10万辆。其提出“整车出口+海外组装+技术授权”的模式,计划通过利润分成、供应链金融等方式贡献收入。
(本文不构成任何投资建议,据此操作风险自担)
编辑 孙志成 封面图自“绿地香港陈军”微信公众号
综合每日经济新闻、澎湃新闻