收购方独立IPO,借壳梦碎!“15连板王”天普股份再跌停 收购上市公司借壳上市 收购借壳上市公司
创始人
2025-10-17 12:52:08

10月17日早盘,天普股份(605255.SH)再度封死跌停,报收100.15元/股。这已是公司10月16日复牌后的第二个一字跌停,两日累计蒸发市值超25亿元。而就在一个月前,其股价还凭借15个连续涨停,疯涨317.72%,公司市盈率一度飙升至482.85倍。



小市值+借壳预期的炒作狂欢

时间回溯至8月22日,天普股份股价启动前,市值仅35亿元,流通盘占比不足25%,这为游资拉抬提供了便利条件。

真正点燃市场热情的,是收购方中昊芯英的“AI 芯片概念”。8月21日,双方签署股权转让协议,中昊芯英拟通过协议转让+增资方式取得控制权,交易完成后杨龚轶凡将成为实控人。

市场随即脑补“借壳剧本”。作为AI芯片领域“准独角兽”,中昊芯英若注入资产,天普股份将从传统汽车零部件企业转型为科技公司。在AI 概念热潮中,这一预期迅速发酵。



然而,从基本面来看,天普股份今年上半年实现营收1.51亿元,同比降3.44%;净利润1129.8万元,同比降16.08%,主营燃油车管路业务持续承压。

“这是典型的资金炒作。” 市场人士直言,“小流通盘+跨界重组预期,完全脱离了基本面支撑。” 在此期间,天普股份7次触发异常波动、2次严重异常波动,上交所早已启动重点监控,指出存在“误导投资者决策” 的异常交易。

收购方独立IPO,击碎借壳幻想

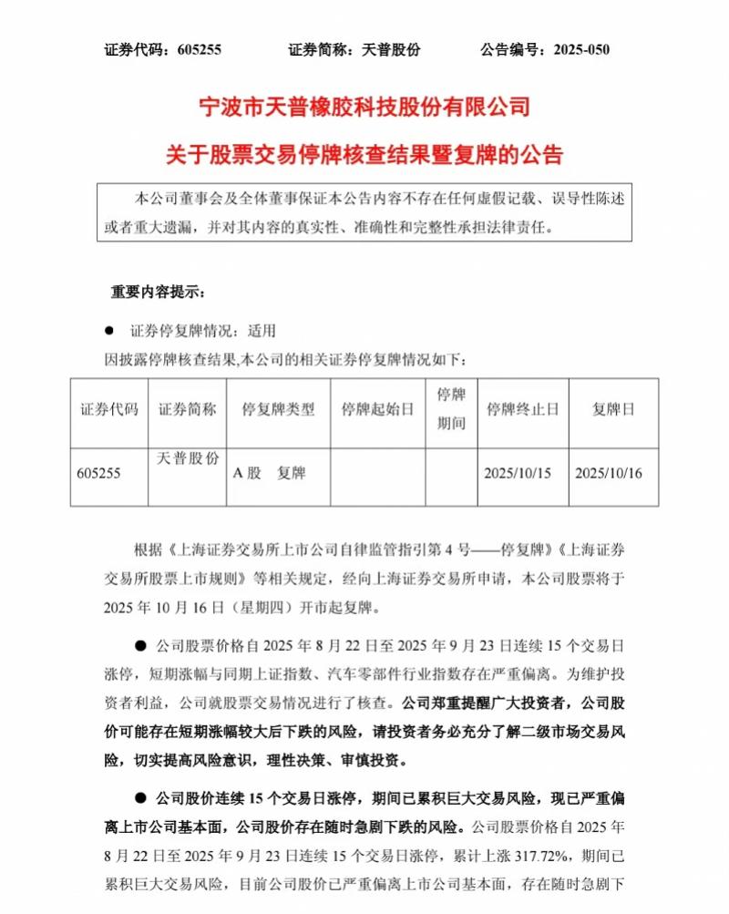
10月15日,天普股份发布核查公告,明确两大核心利空:其一,中昊芯英已启动独立 IPO,进入股份制改制阶段,其资本证券化路径与收购天普股份无关;其二,收购方明确“无资产注入计划”,未来12个月无重组、主业调整计划。

这意味着市场追捧的“借壳逻辑”从根源上不成立。更值得关注的是,中昊芯英自身财务数据存疑,公司2024年营业收入5.98亿元,净利润为8590.78万元;今年上半年,其营业收入1.02亿元,净利润为亏损1.43亿元,尚未满足IPO盈利门槛。



然而,中昊芯英却与投资方签订对赌协议,要求2026年底前完成“合格 IPO”。市场人士表示,其一边抢壳一边独立上市的“双轨策略”,更像是应对对赌的权宜之计。

市场人士表示,跨界收购本就难通过监管。2023年重组新规要求标的与主业 “有显著协同效应”,而天普股份的燃油车管路业务与AI芯片毫无交集,“即便借壳预期不假,审核通过概率也极低”。

4名知情人窗口期买卖股票,收益已上缴

两连跌停背后,监管风险亦在累积。据天普股份10月15日发布的公告,核查中发现,4名内幕信息知情人在2月14日至8月14日期间买卖公司股票,所获收益已上缴。

天普股份在公告中表示,上述人员的股票交易行为均发生在内幕消息形成或知悉之前,上述交易不属于内幕交易。若后续查出内幕交易或操纵市场的情形,控制权变更可能直接终止。

17日,天普股份跌停板封单超4万手,成交额仅3716.5亿元,换手率仅0.31%,显示资金出逃通道拥堵。股吧内一片哗然,有投资者称 ,“追高时以为能翻十倍,如今本金亏了30%”。

从15连板到两连跌停,天普股份的“过山车”行情,成为A股炒作退潮的典型样本。市场人士介绍,2023年重组新规实施后,“炒壳” 早已非政策鼓励方向,跨界重组审核趋严,叠加注册制下IPO通道畅通,中昊芯英选择独立上市实属必然。

“这是市场理性的回归。”市场分析人士强调,投资者需警惕概念先行的陷阱,即便短期股价受资金推动上涨,缺乏业绩支撑的泡沫也终将破裂。

采写:南都湾财社 记者 邱墨山

相关内容

热门资讯

今日分享{三哥玩}怎么装挂!确... 您好:三哥玩这款游戏可以开挂,确实是有挂的,需要了解加客服微信【9158489】很多玩家在这款游戏中...
「实测讲解」同城游比鸡有挂吗!... 您好:同城游比鸡这款游戏可以开挂,确实是有挂的,需要了解加客服微信【9784099】很多玩家在这款游...
科普实测“微信h5斗牛有透视挂... 你好:微信h5斗牛这款游戏可以开挂,确实是有挂的,(咨询软件直接加微11200844)很多玩家在这款...
今时资讯“上海明星麻将究竟有挂... 您好:上海明星麻将这款游戏可以开挂,确实是有挂的,需要软件加微信【3671900】很多玩家在这款游戏...
独家揭秘“情怀麻将有挂吗 ”分... 您好:情怀麻将这款游戏可以开挂,确实是有挂的,需要软件加微信【2278274】,很多玩家在情怀麻将这...