603388,触及交易类强制退市!明起停牌 603388有退市可能吗 603399今日停牌是利好吗
创始人
2025-11-10 16:41:24

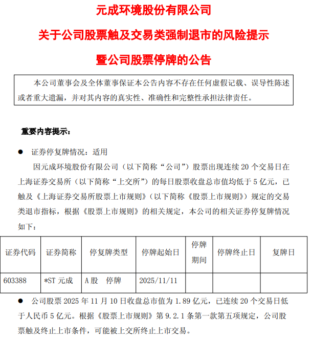
11月10日,*ST元成公告,公司股票已连续20个交易日在上海证券交易所的每日股票收盘总市值均低于5亿元,触及交易类强制退市指标。公司股票自2025年11月11日开市起停牌,上交所将在公司触及交易类强制退市情形之后5个交易日内,向公司发出拟终止其股票上市的事先告知书。


二级市场上,*ST元成股价今日一字跌停,收报0.58元,总市值1.89亿元。


编辑丨瑜见

相关内容

热门资讯

实测推荐“新好游炸金花.是不是... 您好:新好游炸金花这款游戏可以开挂,确实是有挂的,需要了解加客服微信【9158489】很多玩家在这款...
玩家攻略科普“新人海牛牛.是不... 您好:新人海牛牛这款游戏可以开挂,确实是有挂的,需要了解加客服微信【8435338】很多玩家在这款游...
科技解密“土豪赢三张有没有挂”... 您好:土豪赢三张这款游戏可以开挂,确实是有挂的,需要了解加客服微信【9752949】很多玩家在这款游...
我教教您“,17麻将十三水到底... 您好:,17麻将十三水这款游戏可以开挂,确实是有挂的,需要了解加客服微信【9784099】很多玩家在...
实测推荐“全民如意棋牌辅助软件... 您好:全民如意棋牌这款游戏可以开挂,确实是有挂的,需要了解加客服微信【9784099】很多玩家在这款...