记者丨崔文静 实习生张长荣
编辑丨巫燕玲
视频丨王学权
市场关注已久的中金公司合并消息终于落地,但此番合并对象并非此前市场猜测的银河证券,而是东兴证券与信达证券。
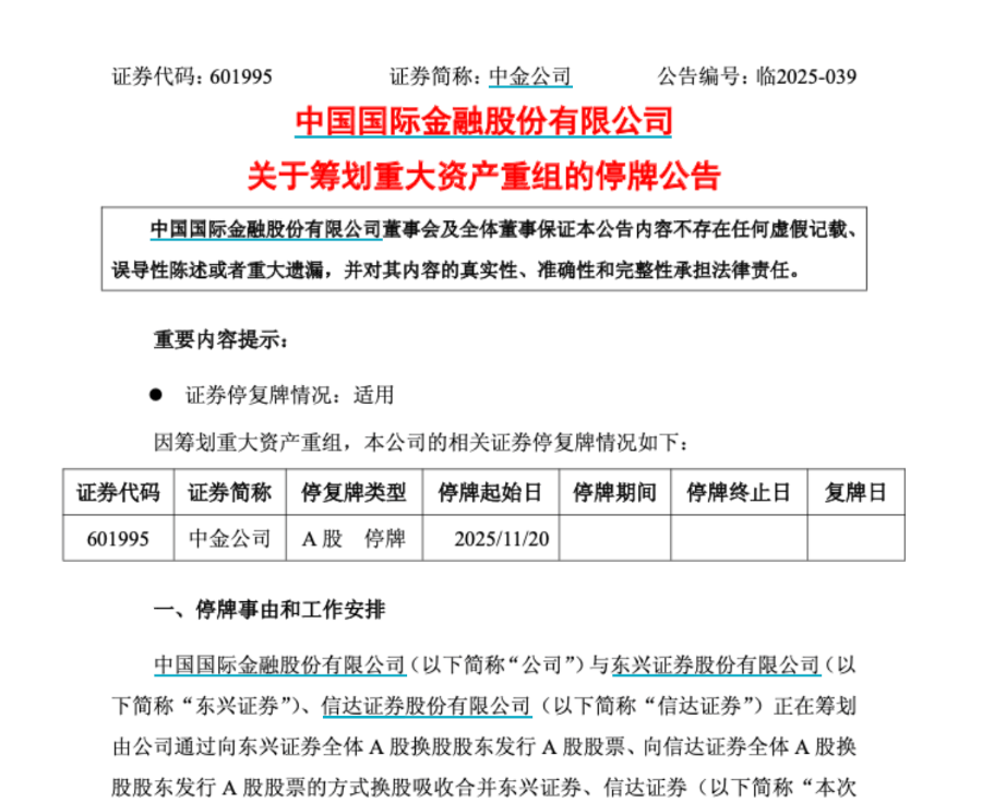
11月19日晚,三家券商同步发布《关于筹划重大资产重组的停牌公告》,揭晓了这宗由中金公司通过换股方式吸收合并后两者的重磅方案,自11月20日起,三家券商将正式停牌,预计停牌时间不超过25个交易日。
此次“三合一”整合,是2024年新“国九条”发布后又一例大型券商深度整合案例。


“三合一”大并购
根据中金公司、东兴证券、信达证券公告,此次合并由中金公司牵头,中金公司通过向东兴证券全体A股换股股东发行A股股票、向信达证券全体A股换股股东发行A股股票的方式,换股吸收合并东兴证券、信达证券。
中金公司合并对象并非此前市场猜测已久的银河证券,而是东兴证券与信达证券,这虽看似意外,实则是另一盘券商整合大棋的重要落子。
随着三大AMC相继划入中央汇金旗下,东兴证券与信达证券也摇身成为中央汇金旗下券商。这意味着,中金公司、东兴证券、信达证券拥有了共同的实控人——中央汇金。
此一步,正为中金公司吸收合并东兴证券、信达证券提供契机。
值得注意的是,银河证券同样是中央汇金旗下券商。但相较于东兴证券、信达证券,银河证券与中金公司的体量更为接近。
“相较于两家大券商彼此合并,大券商收购中小券商的整合难度相对更低,有望获得更强的协同效应。此前,中信证券即是通过收购多家中小券商等途径,逐步登上‘券业一哥’宝座。”某头部券商资深人士分析道。

业务布局优势互补
此番合并的三家券商,业务差异化相对明显。
中金公司在高端投行和国际化业务领域具有显著优势。
2025年前三季度,其实现营业收入207.6亿元,归母净利润65.7亿元,同比增长130%。其投行业务持续保持领先,在大型IPO项目和“硬科技”企业融资领域表现突出。同时,中金的国际化布局成效显著,境外业务收入占比稳定在20%以上,在全球主要金融市场均设有分支机构。
东兴证券和信达证券则在中后端业务和区域市场具备深厚根基。
东兴证券形成了涵盖财富管理、投资交易等业务的综合金融服务体系。
2025年前三季度,其实现归母净利润16.0亿元,同比增长70%。信达证券在特殊资产投行领域独具特色,债券承销实力突出,2025年前三季度实现归母净利润13.5亿元,同比增长53%。
从业务网络看,截至2024年末,东兴证券拥有92家分支机构,深耕福建市场;信达证券设有104家分支机构,重点布局辽宁区域。
与中金公司合并后,三家券商营业部合计数量将位居行业第三,极大提升零售业务覆盖能力。

资源整合重塑发展空间
此次合并将通过资源整合,为各方全新的发展机遇。
在资本实力方面,截至2025年9月末,中金公司归母净资产为1,155亿元,东兴证券为296亿元,信达证券为264亿元。合并后实体归母净资产将超过1700亿元,净资本规模显著扩大,为业务拓展提供更强支撑。
其中,客户资源整合将成为重要看点。
中金公司的高净值客户和机构客户,可以借助东兴、信达的分支网络获得更便捷的服务;而后两者的广大零售客户,则能享受中金顶尖的财富管理产品和跨境金融服务。这种客户资源的立体化融通,将创造显著的交叉销售机会。
特别值得关注的是,借助东兴、信达股东在不良资产处置领域的专业能力,合并后的中金公司有望深化债务重组、风险化解等新型投行业务,开拓独特的市场空间。
从券商行业格局看,此次合并将重塑证券行业竞争态势。
合并后的实体不仅在投行等传统优势领域保持领先,更通过补强零售经纪和区域布局,具备了在全业务链上竞争的实力。合并后,其营业部数量行业第三的地位,更意味着渠道触达和服务能力将实现质的飞跃。
此外,中金、东兴、信达合并将带来“规模效应+业务协同”双重动力,推动营收结构持续优化和盈利能力稳步提升。
一个资本实力更强、业务线条更均衡、服务能力更全面的券业新巨头正在形成,为行业发展带来新的想象空间。
SFC
出品丨21财经客户端 21世纪经济报道
编辑丨吴桂兴 见习编辑张嘉钰
21君荐读