芦哲、张佳炜(芦哲系东吴证券首席经济学家、中国首席经济学家论坛成员)

核心观点
核心观点:近期特朗普提出的俄乌“28点”停火协议要求乌克兰放弃对克里米亚、卢甘斯克和顿涅茨克等核心地区的领土宣称,逾越了乌克兰的“战略红线”,同时乌克兰现存政治制度令协议中的诸多条款难以落地,且协议对欧洲战略地位的忽视也令未来地缘局势面临不确定性。因此该和平协议并未能够解决俄乌双方之间的核心争议,其仍需要进一步的多边磋商与修改,俄乌冲突的和平之路未来依旧漫长,短期内由消息驱动带来的油价进一步下行的空间较为有限。向前看,面对未来可能因协议内容分歧而受挫的谈判局势,特朗普或通过升级经济和军事制裁措施等手段进行强力施压,迫使俄乌再度推进谈判进程。这或反而助推地缘摩擦,给市场风险偏好带来冲击,原油与黄金价格的波动或因此进一步放大。
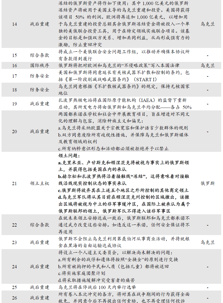
特朗普的俄乌“28点”停火协议:要求乌克兰放弃核心领土宣称。2025年11月20日,美乌日内瓦会面前夕,白宫方面证实特朗普团队正在制定一份促进俄乌双方停战的和平协议。随后从据媒体披露的信息来看,这份条款长达28点的停火协议,涵盖了领土争端、安全机制和经济支持等多方面内容(详见图1)。具体而言,“28点”停火协议的核心条款包括:①领土主权:克里米亚、卢甘斯克和顿涅茨克将被视为事实上的俄罗斯领土,并获得包括美国在内的国际社会承认。②国际秩序:乌克兰未来不再寻求加入北约,但允许其未来加入欧盟,并获得美国的军事安全保障;分阶段解除对俄罗斯的经济制裁,并重新邀请俄罗斯加入八国集团(G8)。③战后重建:将此前冻结的1000亿美元俄罗斯资产将被用于美国主导的乌克兰重建和投资。美国将获得该项目50%的利润。同时欧洲也将追加1000亿美元用于乌克兰重建。对于该协议,俄罗斯总统普京表示“可以成为未来最终和平的基础 ”。
最新进展:“28”点修改至“19点”,部分条款有待进一步协商。11月23日,美国、乌克兰和欧洲代表就俄乌冲突问题于瑞士日内瓦举行多边会晤。由于最初的“28点”停火协议触及了许多乌克兰方面长期坚持的“底线”,因此在听取部分欧洲代表意见的同时,美乌双方在经过艰难磋商后,最终将“28点”的协议修改至“19点”,修改内容包括删除“限制乌克兰军队数量至60万人”等条款,同时将最具有争议的内容——包括领土问题及北约、俄罗斯和美国之间的关系——采取“括号保留”(place in brackets)处理,以留给特朗普与泽连斯基未来进一步协商。日内瓦会晤结束后,美乌双方谈判代表已将最新协议草案带回华盛顿与基辅,向两国总统汇报。截止最新11月25日,特朗普表示其全权特使维特科夫(Steve Witkoff)将在下周前往莫斯科会见俄罗斯总统普京,而他的女婿库什纳(Jared Kushner)可能随行。此外特朗普还表示,陆军部长德里斯科尔(Dan Driscoll)将于“本周晚些时候”与乌克兰方面会谈,之后其希望与普京和泽连斯基举行三方会面——但需要等协议更加接近最终敲定之后 。
前景展望:俄乌核心争议仍未解决,未来和平之路依旧漫长。就最新的公开信息而言,该停火协议的推进仍面临诸多现实问题:①乌克兰对核心领土的底线难以逾越。乌克兰宪法规定,克里米亚、卢甘斯克和顿涅茨克为乌克兰“不可分割的领土”,总统无权承认领土割让,否则将违反宪法并构成叛国罪。因此放弃对上述核心领土的宣称,将对乌克兰民族认同和泽连斯基政权执政合法性产生巨大动摇。②乌克兰政治制度令诸多条款难以落地。除核心领土外,协议要求将禁止加入北约等内容写入乌克兰宪法,以确保条款后续的实施。但由于乌克兰宪法规定处于战时戒严状态时不得对宪法进行修改,且此类涉及国家安全的宪法内容修改均需经过乌克兰全民公投通过。这使得停火协议内容实现的前提是俄乌双方“已经”实现停火,这一“逻辑闭环”使得诸多和平协议条款的实现都将面临乌克兰国家内部“违宪”的风险。③对欧洲战略地位的忽视令未来地缘局势面临不确定性。禁止乌克兰加入北约、欧洲对乌克兰额外增加投资以帮助战后重建等条款并未将欧洲视为未来安全框架的制度性参与者,而更多作为财政责任的“承担者”。这使欧洲在俄乌冲突结束后难以达成对乌克兰的长期安全承诺,地区地缘局势未来仍将面临较大的不确定性。因此综上所述,该和平协议并未能够解决俄乌双方之间的核心争议,其仍需要进一步的多边磋商与修改,俄乌冲突的和平之路未来依旧漫长。
市场影响:未来特朗普或进一步施压谈判进程,原油和黄金价格波动或被放大。尽管近期俄乌双方在谈判进程上有所推进的消息令原油价格有所回落,但由于当前和平协议内容并未能令双方在全面停火的目标上有实质性突破,因此我们认为消息驱动带来的油价进一步下行的空间较为有限。展望未来,我们认为在“美国优先”的理念下,特朗普在外交政策上倾向有限介入,同时在谈判进展受挫时灵活转变姿态,用强力施压的方式推动政策进程(详见报告《》)。因此,面对未来可能因协议内容分歧而受挫的谈判局势,特朗普或通过升级经济和军事制裁措施等手段进行强力施压,迫使俄乌再度推进谈判进程。这或反而助推地缘摩擦,给市场风险偏好带来冲击,原油与黄金价格的波动或因此进一步放大。
风险提示:特朗普外交政策变化幅度超预期;俄乌冲突局势再度升级;市场对俄乌冲突相关消息的反应不及预期。




以上为报告部分内容,完整报告请查看《俄乌“28点”停火协议:和平之路依旧漫长》。