56岁龚德雄离任东方证券股份有限公司(下称“东方证券”,600958)董事长职务。
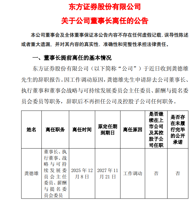
12月8日晚间,东方证券发布公告称,公司于近日收到龚德雄的辞职报告。因工作调动原因,龚德雄申请辞去公司董事长、执行董事和董事会战略与可持续发展委员会主任委员、薪酬与提名委员会委员等职务,辞职后不再担任公司及控股子公司任何职务。

公告显示,龚德雄的原定任期到期日,为2027年11月21日。
值得一提的是,11月14日,“上海发布”微信公众号发布的《上海市市管干部任职前公示》显示,现任申能(集团)有限公司副总经理的龚德雄,拟提名任市管企业经理班子正职。公示时间为:2025年11月14日~2025年11月21日。
东方证券2024年年报资料显示,龚德雄,1969年10月生,中共党员,高级管理人员工商管理硕士,经济师。
龚德雄曾任上海国际信托投资公司证券部浦东营业部副主任、证券部投资调研科科长、证券部副经理,上海证券有限责任公司党委副书记、纪委书记、副总经理兼海证期货有限公司董事长,上海国际集团有限公司金融管理总部总经理,上海证券有限责任公司总经理、党委书记、副董事长、董事长,上海国泰君安证券资产管理有限公司董事长、CEO,国泰君安证券股份有限公司副总裁、党委委员并兼任资产管理业务委员会总裁、国泰君安资本管理有限公司董事长、国泰君安创新投资有限公司董事长、总经理、执行委员会主席、财富管理业务委员会总裁等职务。
2023年4月起,龚德雄担任申能(集团)有限公司副总裁,2023年9月起担任东方证券党委书记,2023年10月起担任东方证券执行董事,2024年11月起担任东方证券董事长。
对于龚德雄的辞职,东方证券在公告中表示,龚德雄的离任不会导致公司董事会成员低于法定人数,其辞职报告自送达公司董事会之日起生效。龚德雄向公司董事会确认,其与公司、董事会并无意见分歧,亦无其他因辞职而需知会股东或香港联合交易所有限公司的事宜,并已按照有关要求做好工作交接。
公告显示,在新任董事长任职前,由东方证券副董事长鲁伟铭代为履行董事长、法定代表人及香港联交所授权代表职责。
公开资料显示,鲁伟铭,1971年生,现年54岁,中共党员,经济学硕士,经济师。现任公司副董事长、执行董事,东方金融控股(香港)有限公司董事,汇添富基金管理股份有限公司党委书记。
1994年7月至1998年3月,鲁伟铭担任中国国泰证券有限公司交易部业务员、交易部经营处项目经理;1998年3月至2022年3月担任公司交易总部证券投资部副总经理,公司固定收益业务总部总经理助理、副总经理、副总经理(主持工作)、总经理,公司总裁助理,公司副总裁等职务。2022年3月至2024年12月担任公司总裁。2022年6月起担任公司执行董事,2024年12月起担任公司副董事长。
官网资料显示,东方证券是一家经中国证券监督管理委员会批准设立的综合类证券公司,其前身是于1998年3月9日开业的东方证券有限责任公司,总部设在上海,现有注册资本人民币84.97亿元。公司于2015年3月23日成功登陆上交所,2016年7月8日H股成功发行并上市,成为行业内第五家A+H股上市券商。
公司全资持有上海东证期货有限公司、上海东方证券资产管理有限公司、上海东方证券资本投资有限公司、东方金融控股(香港)有限公司、上海东方证券创新投资有限公司,同时作为第一大股东参股汇添富基金管理股份有限公司。
东方证券2025年三季报显示,今年前三季度,公司营业收入为127.08亿元,同比增加39.38%;归属于上市公司股东的净利润为51.10亿元,同比增加54.76%;截至报告期末,公司总资产为4539.40亿元。
股权方面,截至今年三季度末,东方证券持股比例在5%以上的股东共有2家,分别为申能(集团)有限公司、香港中央结算(代理人)有限公司,持股比例分别为26.63%、12.09%。

据大智慧VIP,截至12月8日收盘,东方证券A股收报10.81元/股,涨2.66%;港股收报7.08港元/股,涨2.02%。