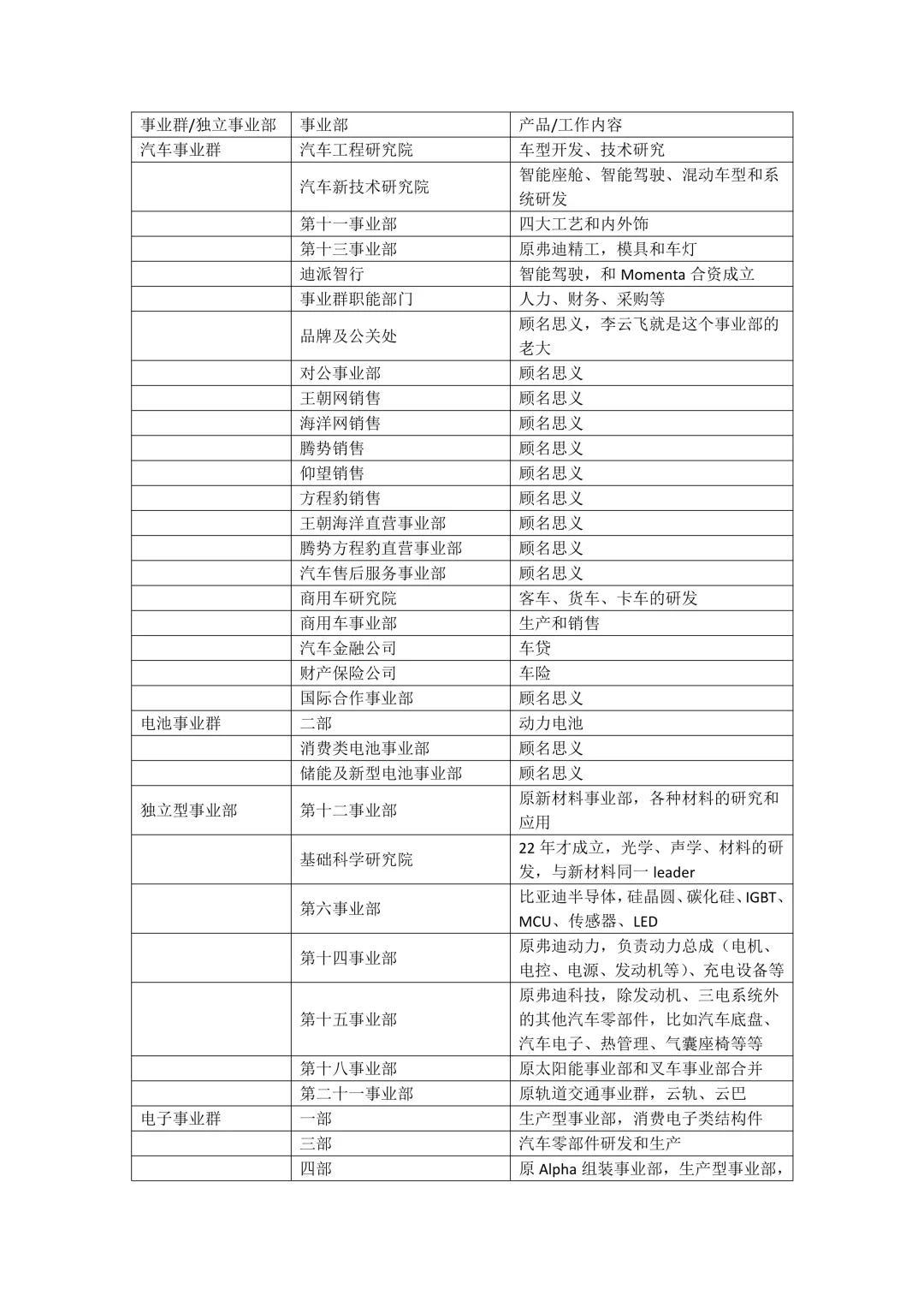
12月27日,比亚迪集团启动新一轮组织架构优化,核心变革聚焦汽车事业群,原第十三事业部正式撤销,其模具与车灯业务分别划归汽车工程研究院及第十一事业部。
此次调整同步涉及多项高管人事变动,旨在强化研发协同与资源整合,进一步巩固其在新能源汽车领域的领先地位。

具体调整为第十三事业部拆分重组,该事业部原专注于模具设计制造与车灯生产两大核心业务,调整后模具相关业务将划入汽车工程研究院(L1-事业部级),车灯业务则整体划归第十一事业部(L1-事业部级)管理,第十三事业部则撤销。
值得注意的是,第十一事业部原本负责整车冲压、焊接、涂装、总装四大工艺及内外饰生产,车灯业务的并入将实现关键零部件与整车制造的无缝衔接;模具业务归入汽车工程研究院,将进一步强化研发与制造环节的联动,缩短新产品开发周期。
分析指出,比亚迪通过此举剥离非核心职能、强化垂直管理,可提升研发效率并降低跨部门协作成本。
与业务调整同步落地的是人事任免与组织架构进一步完善。据文件,罗忠良被任命为汽车事业群商用车事业部总经理(兼,A1级),全面执掌商用车业务;吴衡出任第十一事业部总经理(总裁直管,B3级),负责整合后的整车制造及车灯业务;原商用车事业部总经理田春龙调任副总经理,职级降至C2级,同时免去其总经理职务;廉玉波不再兼任第十三事业部总经理(A3级)职务。


调整后,比亚迪事业群体系明确划分为汽车、电池、电子、轨道交通四大核心板块,辅以独立型事业部及海外销售单元。其中,汽车事业群作为营收主力,涵盖乘用车、商用车全链条研发,下设的工程研究院与新技术研究院将承担智能驾驶、电驱系统等前沿技术攻关;电池事业群则通过全球生产基地加速钠离子电池等新技术落地。
据了解,比亚迪第十三事业部的前身是弗迪精工,成立于2005年,核心职能聚焦汽车零部件研发与制造,包括模具设计与制造(覆盖整车冲压、焊接等工艺的模具开发)、车灯及注塑配件生产(车灯业务生产矩阵式LED大灯、贯穿式尾灯等,注塑配件包括A柱饰板、外后视镜等)、轨道交通零部件(为云轨系统研发减震组件,技术反哺高端车型底盘调校)。

业内认为,此次改革是比亚迪应对市场竞争的主动求变。比亚迪通过组织架构调整,提升了研发和生产效率,能在这场红海竞争中更具优势。
在海外市场,比亚迪的新能源汽车已经进入多个国家和地区。随着组织架构的优化,生产和研发效率提升,能更好地满足海外市场的需求,强化出海布局。
对于高端品牌发展,通过整合资源、加强品牌之间的协同,有望突破目前的困境,打造出真正具有竞争力的高端新能源汽车品牌,实现可持续发展,巩固其在全球新能源汽车市场的地位。