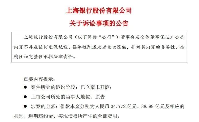
12月29日,上海银行发布公告,上海银行深圳分行(以下简称深圳分行)于2025年12月26日收到两份判决书。
判决书显示,深圳深业物流集团股份有限公司(以下简称“深业物流”)应于判决发生法律效力之日起十日内向深圳分行偿还借款本金34.772亿元、38.99亿元及相应的利息、逾期违约金,同时,深业物流应于判决发生法律效力之日起十日内向深圳分行支付律师费合计40万元(20万元+20万元)。

此外,深圳分行对宝能地产股份有限公司(以下简称
“宝能地产”)提供的不动产享有抵押权,并有权就处分该抵押物所得价款超出前顺位抵押担保债权的部分优先受偿;宝能地产承担担保责任后,有权向深业物流追偿。
这意味着,借款超7年、违约分别超4年和3年、立案逾1年后,这两笔巨额借款的追债案,终于迎来一审判决。
据此前公告,2018年9月、10月,深圳分行通过认购信托资金向深业物流分别放款15亿元、23亿元,到期日分别为2021年9月26日、2021年10月18日。担保方式为深业物流、宝能地产提供不动产抵押担保,宝能置地提供股权质押等担保,宝能投资提供连带责任保证担保。截至起诉日,深业物流尚欠本金34.772亿元及利息等。
2018年12月,深圳分行通过认购信托资金向深业物流放款40亿元,到期日为2022年6月17日。担保方式为深业物流提供不动产抵押担保、租金应收账款质押担保,宝能地产提供不动产抵押担保,宝能控股、姚振华、宝能投资分别提供连带责任保证担保。截至起诉日,深业物流尚欠本金38.99亿元及利息等。截至起诉日,深业物流尚欠本金38.99亿元及利息等。
然而,两笔借款均出现违约。上海银行曾表示:鉴于深业物流等未履行还本付息或承担担保责任的义务,公司严格按监管规定,已于2021年底将本次诉讼所涉两笔授信纳入不良。
2024年9月,上海银行发布公告,公司收到收到广东省高级人民法院的《受理案件通知书》,深圳分行以金融借款合同纠纷为由,对违约方提起诉讼。距近日一审宣判已过去一年多的时间。
资料显示,上海银行股份有限公司于1996年1月30日成立,2016年11月16日在上交所上市。截至2025年9月末,该行总资产约3.31万亿元,客户贷款约1.44万亿元;不良贷款率1.18%,拨备覆盖率254.92%,资本充足率14.33%。

图源:视觉中国
被告方所涉宝能系是以深圳市宝能投资集团有限公司为核心、姚振华为实际控制人的资本与产业集团,近年来,宝能系陷入流动性困境,涉及多起债务与诉讼,部分资产进入处置阶段。
编辑|许绍航 杜恒峰
校对|程鹏
每日经济新闻综合自上市公司公告及公开资料