商业航天赛道热度持续升温之际,中国资本市场或将迎来一个标志性节点。
2025年的最后一天,总部位于北京的蓝箭航天空间科技股份有限公司(下称“蓝箭航天”)科创板IPO正式获受理,拟募资75亿元,保荐机构为中金公司。
更具象征意义的是,这是上交所于2025年12月26日发布《上海证券交易所发行上市审核规则适用指引第9号——商业火箭企业适用科创板第五套上市标准》后,受理的首个商业火箭企业IPO。
这一制度安排,实质上为尚未实现规模商业化、但具备战略价值的商业航天项目打开了资本通道,也显著改善了行业的长期预期。
在此背景下,对标SpaceX、持续押注液氧甲烷可重复使用火箭技术的蓝箭航天,正加速冲刺中国“商业航天第一股”。
从时间节奏看,蓝箭航天的IPO推进明显提速。
2025年7月29日,公司上市辅导备案获北京证监局受理;
2025年12月23日,证监会网站显示,其IPO辅导状态已变更为“辅导工作完成”。
从备案到完成辅导,历时约5个月,明显快于此前用时约7个月的“国产GPU第一股”摩尔线程。
进入2026年,第一个交易日,中国证券业协会披露“2026年第一批首发企业现场检查抽查名单”,蓝箭航天与另外10家公司一同被抽中。
01
做到行业头部,
创始人却是金融出身
据招股书申报稿介绍,蓝箭航天是国内领先的商业航天企业,主要从事液氧甲烷发动机及运载火箭的研发、生产,并提供商业航天发射服务。
值得注意的是,它还是除SpaceX和蓝色起源外全球第三家、国内唯一掌握液氧甲烷火箭核心技术的民营企业。
颇具反差的是,带领蓝箭航天成为行业头部的创始人张昌武,其本人并无航天技术背景。

张昌武1983年出生于山东菏泽,大学本科学习的金融专业。
2008年4月至2011年9月,他任职于汇丰银行(中国)有限公司。
2011年9月,张昌武进入清华大学经管学院,系统学习经济管理知识。
2013年7月取得清华大学MBA学位后,他入职西班牙桑坦德银行亚太战略投资部。
在外资银行工作期间,张昌武主要从事汽车金融等领域,其接触并了解商业火箭领域的契机,来自行业大佬王建蒙。
事实上,早在2013年,张昌武就开始着手筹备一家民营商业火箭公司。
他在2014年发现,全球低轨卫星发射市场需求极大,供需关系如同一个“堰塞湖”。
不过,在大众的认知里,航空航天属于国家高精尖科技,长期由国家队主导。
然而,转折也出现在2014年。这一年年底,国家首次出台政策鼓励民营资本进入航天领域。
接收到国内商业航天“破冰”的信号后,张昌武敏锐察觉到其中蕴藏的巨大机遇,毅然投身航天行业创业。
为了补齐技术短板,他邀请了两位航天领域资深专家共同创立蓝箭航天:岳父王建蒙,以及王建蒙多年好友吴树范。
王建蒙1978年毕业于清华大学电机系,是我国西昌卫星发射中心初期建设者之一,参加并指挥了多次卫星火箭发射任务。
吴树范则是南京航空航天大学博士、洪堡学者,曾在欧洲航天局工作10余年。
2015年6月1日,蓝箭航天在北京亦庄一间仅70平方米的办公室内正式成立,注册资本50万元。
公司成立两个月后,在航天体制内工作了近12年的张龙加入团队。张龙毕业于浙江大学,曾参与神舟六号研制和发射。
有了技术人才后,蓝箭航天快马加鞭搞研发。
2017年12月,蓝箭航天自研的10吨级液氧甲烷火箭发动机燃气发生器首轮点火试验取得成功。
2018年3月,公司10吨级液氧甲烷火箭发动机推力室试车成功。
2018年10月,蓝箭航天的固体三级运载火箭“朱雀一号”完成首飞,但因第三级异常导致卫星未能入轨。
这次失败,成为公司战略转向的分水岭。蓝箭航天随即放弃不可重复使用的固体火箭,集中资源押注液体火箭路线。
2023年7月,“朱雀二号”发射升空,成为全球首枚成功入轨的液氧甲烷火箭。
2023年12月,“朱雀二号”再度发射成功,并把搭载的三颗商业卫星送入预定轨道,首次实现商业化交付。
2025年12月,“朱雀三号”可重复使用运载火箭完成首飞,二子级成功入轨,虽未实现一级回收,但为后续研发积累了关键数据。
有趣的是,除了张昌武,蓝箭航天高管中有不少人也是金融出身。
蓝箭航天董事、副总经理张晨,2016年7月入职公司前,曾先后于普华永道北京分所、诺亚财富任职。
蓝箭航天董事会秘书、法务部总经理张宇蛟,在2019年4月进入公司前,曾在知名“红圈所”金杜工作逾7年之久。
蓝箭航天财务总监谭姝婷,2018年4月跳槽至公司时,还是中国银行的一名打工人。
02
尚未实现盈利,
却备受资本青睐
在商业航天赛道上,蓝箭航天如今可以算得上是最受关注的企业。
目前,蓝箭航天主要产品为“朱雀二号”系列中型运载火箭和“朱雀三号”中大型重复使用运载火箭。
其中,“朱雀二号”尚处商业化发射初期,“朱雀三号”仍处于研发试验阶段。
这一进度差异,也直接反映在公司收入结构中。
招股书申报稿显示,蓝箭航天营业收入主要来自“朱雀二号”搭载外部商业卫星客户载荷形成的火箭发射服务和其他技术开发服务。
2022年至2025年上半年,公司营收分别为78.29万元、395.21万元、427.83万元和3643.19万元。

具体来看,2022年和2024年,公司未确认任何火箭发射服务收入。
2023年12月,“朱雀二号”成功将天仪研究院的天仪33卫星送入预定轨道,首次实现火箭发射服务收入228.75万元。
2025年5月,“朱雀二号”搭载天仪研究院天仪29等6颗卫星成功入轨,实现火箭发射服务收入3569.00万元。
这意味着,一旦发射载荷成功入轨,火箭发射服务对公司业绩的贡献占比极高,但收入节奏高度依赖发射窗口与任务成功率。
在订单储备方面,蓝箭航天已获得更具战略意义的客户。
公司在IPO申请材料中披露,其已与中国星网、垣信卫星签署正式发射服务合同,未来将以批量化、高频次发射服务,服务中国星网“GW星座”和垣信卫星“千帆星座”等巨型卫星互联网计划。
不过,在收入放量之前,高研发投入仍是公司财务报表的主旋律。
2022年至2025年上半年,蓝箭航天研发费用分别约为4.87亿元、8.30亿元、6.13亿元和3.59亿元,三年半合计达22.90亿元。
持续高投入下,公司尚未实现盈利,同期归母净利润分别为-8.04亿元、-11.87亿元、-8.76亿元和-5.97亿元。
整个算下来,蓝箭航天三年半时间里累计净亏约34.64亿元,平均每月亏掉约8246.64万元。
尽管如此,商业航天这一被视为“长坡厚雪”的赛道,仍持续吸引资本下注。
作为被市场称为“中国版SpaceX”的代表企业,蓝箭航天自成立以来便在一级市场备受青睐。
早期,经纬创投、红杉中国、碧桂园创投等机构入局,更多基于对公司创始人团队“金融+航天”复合背景的认可,以及对行业的前瞻性判断。
随着“朱雀二号”成功发射,公司的融资结构也发生变化。
2023年7月,亦庄产业基金以现金方式向蓝箭航天增资1.5亿元。
2023年12月,蓝箭航天引入无锡产发、央视融媒体等战略股东,其中无锡产业发展集团及相关主体共同发起基金就投了10亿元。
大规模产业资本入场,往往伴随明确的落地诉求。而招股书申报稿披露,蓝箭航天正在无锡加快推进生产基地建设。

据无锡惠山高新区发布2025年12月29日消息,未来“朱雀三号”火箭的主要生产基地——蓝箭航天无锡项目一期建设已进入冲刺收尾阶段。
此外,到了2024年,两只“国字头”基金接力加码。
2024年1月,某国家产投基金增资4.5亿元;2024年12月,国家制造业转型升级基金投了9亿元。
上述两只基金合计13.5亿元的资金注入,被市场视为政策层面对蓝箭航天技术路线的认可。
当然,资本持续进入的同时,也出现阶段性退出。
2025年4月,碧桂园(02007.HK)公告称,将所持蓝箭航天11.063%的股份作价约13.05亿元出售。

此次交易完成后,碧桂园将不再持有蓝箭航天的任何权益。
03
结语
随着蓝箭航天IPO进程明显提速,“商业航天第一股”的预期不断发酵,也迅速传导至二级市场,多只A股相关公司受到资金追捧。
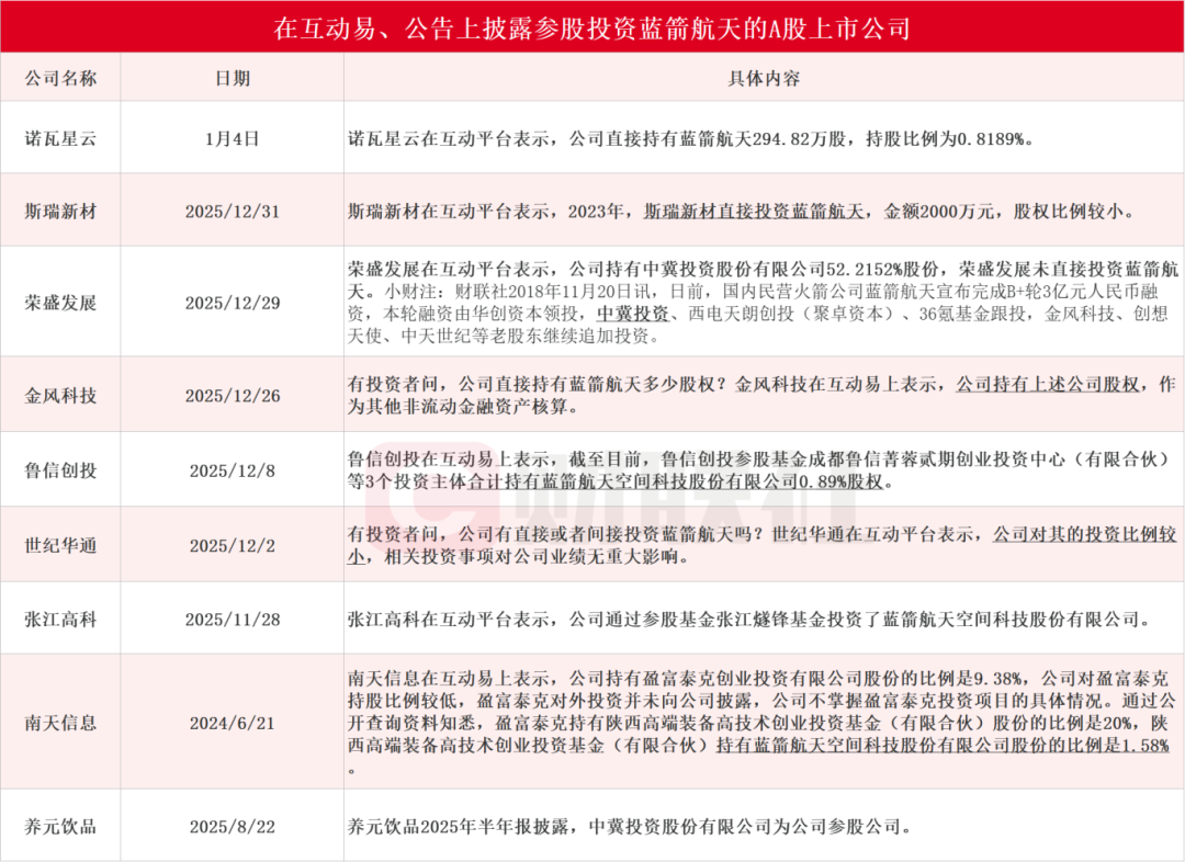
据财联社不完全统计,诺瓦星云、斯瑞新材、荣盛发展、金风科技等9家A股上市公司,均曾在公开信息中披露参股或投资蓝箭航天。

其中,诺瓦星云(301589.SZ)于1月4日在投资者互动平台明确表示,公司直接持有蓝箭航天294.82万股,持股比例为0.8189%。
资本市场的反应来得相当迅速。受蓝箭航天科创板IPO申请获受理消息刺激,元旦假期后的首个交易日,相关参股公司股价集体走强。
昨日盘中,金风科技一度封板涨停;诺瓦星云开盘即涨停,斯瑞新材盘中涨幅一度超过13%,世纪华通一度涨超8%,荣盛发展涨幅一度超过7%,张江高科盘中也录得超过3%的上涨。
这一热度并未在短期内消散。今天,商业航天板块继续保持活跃态势。
特别是金风科技(002202.SZ),今日其A股涨停收盘,股价创下历史新高,报24元/股,公司总市值首次站上千亿元关口,达到1014.02亿元。

针对市场关注的投资关系,金风科技证券事务部门工作人员今日向界面新闻回应称,目前金风科技对蓝箭航天的持股是作为非上市权益工具的投资。
这一表述也在一定程度上提示,相关投资更多体现为长期布局,其价值兑现仍有赖于蓝箭航天未来的商业化进展与资本市场表现。