上市乳企麦趣尔(002719.SZ)被债权人申请破产。1月28日,麦趣尔发布公告称,因595.49万元货款尚未支付,设备供应商广州市铭慧机械股份有限公司(以下简称“铭慧机械”)已向法院申请对该公司进行破产清算。若法院受理破产清算申请,麦趣尔股票或将面临被实施退市风险警示。
麦趣尔因欠款被申请破产背后,公司近年来持续亏损。自“丙二醇”事件后,2022年至2024年麦趣尔归母净利润连续三年为负,2025年前三季度仍未改善亏损局面。
1月29日,红星资本局就货款未结清、业绩亏损等问题,致电并发函至麦趣尔,截至发稿尚未得到回复。
595万元货款未结清
麦趣尔被申请破产清算
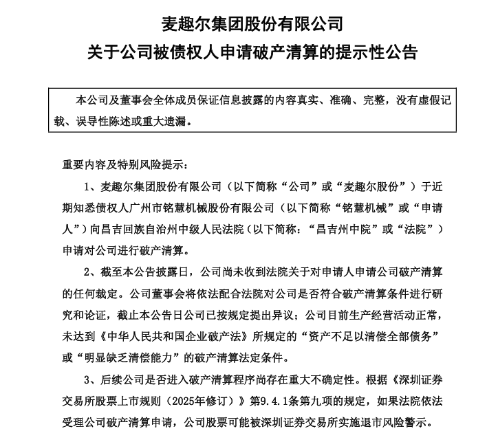
1月28日,麦趣尔发布公告称,近期,该公司知悉债权人铭慧机械向法院申请对公司进行破产清算。

图片来源:公告截图
据了解,铭慧机械是麦趣尔机器设备的供应商,双方曾签订《固定资产(机械设备)合同》,麦趣尔以850.7万元的价格从铭慧机械处购买2台无菌纸包装柔性灌装机等机械设备以及配套设备。前期,麦趣尔已支付30%货款,共计255.21万元,剩余货款595.49万元尚未支付。
截至公告披露日,麦趣尔尚未收到法院破产清算的任何裁定。麦趣尔在公告中提及,“如果法院依法受理公司破产清算申请,公司股票可能被深圳证券交易所实施退市风险警示。”
根据《中华人民共和国企业破产法》规定,债务人不能清偿到期债务,债权人可以向人民法院提出对债务人进行重整或者破产清算的申请。
麦趣尔在公告中表示,公司目前生产经营活动正常,未达到《中华人民共和国企业破产法》所规定的“资产不足以清偿全部债务”或 “明显缺乏清偿能力”的破产清算法定条件。
“我司已成立专项工作组,正在积极与相关债权人进行沟通,统筹制定一揽子债务风险化解方案,以从根本上改善公司财务状况。”麦趣尔在公告中说道。
或受此消息影响,1月28日,麦趣尔股价下跌3.3%。1月29日,麦趣尔股价持续下跌,截至收盘,报8.67元/股,跌幅1.25%,总市值为15亿元。

图片来源:Wind截图
凌雁管理咨询首席咨询师、食品及餐饮行业分析师林岳表示,麦趣尔因货款未结清被申请破产清算,或暴露了麦趣尔的资金链困境,背后反映出公司偿债能力可能不足。
天眼查App显示,目前麦趣尔已被列为失信被执行人,2024年至今涉案总金额约1.71亿元,法定代表人李勇已被限制高消费。
曾陷入丙二醇阴霾
连续亏损超三年
麦趣尔前身是一家以烘焙业务为主的食品小作坊,后将业务版图延伸至乳制品领域,2014年成功登陆资本市场。
2018年,麦趣尔开始陷入亏损困境,亏损1.54亿元,2019年亏损6046.49万元。由于连续两个会计年度经审计的净利润均为负值,2020年4月,麦趣尔被实施“退市风险警示”,戴上了“*ST”的帽子。
2020年、2021年,麦趣尔归母净利润回正,退市风险警示被撤销。不过,在业绩稍有起色后,2022年又发生“丙二醇”事件。
2022年6月,麦趣尔2批次纯牛奶被查出含有食品添加剂丙二醇。调查显示,麦趣尔在生产纯牛奶的前处理环节中,将原奶导入存储罐过程中超范围使用食品添加剂,监管部门决定对麦趣尔没收违法所得约36万元,罚款7315.1万元,相当于赔掉麦趣尔2020年、2021年两年的净利润。其间,麦趣尔承诺对购买不合格纯牛奶的消费者无条件退款,涉及退赔金额超456万元。
“丙二醇”事件后,麦趣尔业绩再度出现亏损。2022年至2024年,麦趣尔归母净利润连续三年为负,分别为-3.51亿元、-9709.85万元、-2.3亿元,营收分别为9.89亿元、7.09亿元、6.35亿元,呈现下滑趋势。
2025年前三季度,麦趣尔仍未改善亏损局面,归母净亏损为3309.05万元,营收4.63亿元,同比减少2.78%。
林岳认为,对于区域性乳企来说,由于品牌认知度有局限,自身必须建立起核心能力,食品安全绝对是首位的生命线,任何以牺牲质量换取规模或利润的捷径,都是在通向悬崖。
乳业分析师宋亮进一步指出,从麦趣尔自身来说,除此前的安全事件外,公司产品较为同质化,同时,存在战略短视问题,麦趣尔曾借力新零售取得阶段性增长,但未能将其转化为长期战略,在行业竞争激烈的情况下,未及时向深加工、高附加值产品延伸,产业链停留在初级阶段。
红星新闻记者 俞瑶 李海颜
编辑 余冬梅 审核 高升祥
上一篇:又一明星基金经理,“清仓式”卸任