香港正在加快上市制度改革步伐,以吸引更多新经济企业赴港挂牌。
2月25日公布的2026至2027财政年度政府财政预算案中,香港特区政府财政司司长陈茂波针对证券市场提出了多项优化方案,其中最主要的内容,是将在一季度修订“同股不同权”企业上市要求、为生物科技和特专科技公司等类型的企业,申请上市提供更多弹性等咨询市场、要求港交所便利和吸引更多航天企业来港上市。
最近一段时间,港股持续震荡,恒生指数自1月底已累计下跌逾4.5%,南向资金亦连续两个交易日净流出。对于后市走向,业内仍持相对乐观态度,认为在资金面韧性与AI等新经济基本面向好支撑下,港股有望在市场整理后震荡上行。
将在第一季修订“同股不同权”企业上市要求
陈茂波提到,将在第一季就修订“同股不同权”企业上市要求、便利海外发行人第二上市。
业内认为,此项举措有利于吸引更多中概股回港。高盛2025年4月份就曾预估,有27只中概股有望回流香港上市,总市值超1.4万亿港元。这27家中概股包括拼多多、满帮、富途、LegendBiotech、唯品会、极氪、好未来、亚朵、陆金所等,其中市值最大的6家公司为拼多多、满帮、富途、传奇生物、唯品会、极氪。瑞银预计,若这些中概股回流,港股日均成交额增加190亿港元,并推动港交所2026财年收入及净利润分别增长4%~5%和7%。
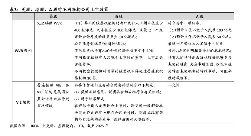
有分析人士向第一财经说,许多计划将香港作第二上市的海外发行人(以中概股为主),本身已采用“同股不同权”(WVR)架构。所谓“同股不同权”,是一种允许公司创始人或管理层等少数股东,持有高于其经济股份比例投票权的公司治理安排,目的在于保障核心团队股权稀释后仍能保持对公司的控制力。

然而,根据香港现行《上市规则》,同股不同权企业在港上市需满足较高市值门槛:IPO市值须至少达400亿港元,或达100亿亿港元且最近一个财年收入不低于10亿港元。第二上市的市值要求与此一致。在当前尚未回港的中概股中,不少中小型企业因市值或收入规模未达门槛,难以进入香港资本市场,回归之路面临现实障碍。
除拟修订“同股不同权”企业上市要求外,陈茂波还透露多项资本市场改革举措的时间进展:在上半年落实完善结构性产品上市框架,以及就推动“T+1”结算周期的具体实施方案咨询市场;改革证券市场每手买卖单位,以及联同香港证监会和业界在年内推出无纸证券市场制度。
此前,港股已进行了多轮改革,流动性已有显著恢复。根据港交所市场报告,2025年前11个月,该所平均日成交额为2558亿港元,较去年同期增长了95%。˙
吸引更多新经济企业
在《2026至2027财政年度政府财政预算案》中,特区政府多次强调科技产业在资本市场中的战略布局,释放进一步深化改革、吸引新经济企业赴港上市的明确信号。
陈茂波称,将优化首次公开招股流程,以及为生物科技和特专科技公司申请上市提供更多弹性等咨询市场。
业内认为,这一改革是港交所2018年允许未盈利生物科技上市(“18A”章节)和2023年推出特专科技上市机制(“18C”章节)后的持续深化。
为何此次预算案中提出提供更多“弹性”?2025年5月港交所与证监会联合推出的“科企专线”已作出重要探索。该机制便利特专科技公司、生物科技公司申请上市,并允许这些公司选择以保密形式提交上市申请。中泰国际策略分析师颜招骏认为,这类企业往往处于研发攻坚或商业化前期的关键阶段,过早披露核心技术或战略细节可能削弱其竞争优势,甚至影响融资进程。“科企专线”等举措在降低企业信息泄露风险的同时,也平衡了市场透明度与投资者保护的需求,有望吸引更多高潜力科企赴港上市。
近期市场氛围日浓,改革预期持续升温。媒体2月13日援引知情人士报道称,港交所正考虑放宽现行制度,允许更多类型的公司以保密形式递交上市申请,以进一步巩固香港在全球资本市场中的竞争优势。港交所发言人对媒体称,该交易所致力于优化市场基础设施和上市机制,确保与时俱进。香港交易所将继续与香港证监会紧密合作,从多方面努力进一步提升交易所的竞争力,香港交易所将适时向市场公布相关进展。
优化上市流程亦可配合香港的整体战略,形成投资闭环。据了解,香港特区政府已推出100亿港元“创科产业引导基金”,重点投资生命健康科技、AI与机器人等。港投公司累计投资的超过190个项目中,已有10家上市,另有超过20家正筹备今年上市。
此外,陈茂波在预算案中特别提及,香港可协助内地航天产业与全球市场对接,并提供科研、融资、风险管理及法律等专业服务。引进办将牵头物色合适的航天企业来港发展。已要求港交所检视相关上市规定,便利和吸引更多航天企业来港上市。
港股依然走低
尽管多项重磅改革举措相继释放,港股走势并未随之提振,近期持续走低。
2月25日,港股三大指数涨跌不一,恒生指数收涨0.66%,恒生科技指数微跌0.19%。次日跌势延续,截至2月26日午间收盘,恒生指数跌0.39%,恒生科技指数跌1.65%。科网股普跌,百度集团、阿里巴巴跌超2%;芯片股亦走弱,华虹半导体跌超5%,上海复旦跌近3%。拉长时间线看,恒生指数自1月29日触及28056点的阶段高点后震荡下行,截至发稿在26420点附近震荡,累计下跌约4.6%。

(图片来源:wind)
作为此前推动港股上涨的主力,南向资金近期亦从大幅流入转向流出。Wind数据显示,截至2月26日发稿,南向资金净卖出近45亿港元,前一交易日已净卖出35.6亿港元,节后连续两个交易日呈流出状态。而在春节前的四个交易日,南向资金累计净流入超260亿港元。
不过,对于港股后市走向,业内看法相对乐观。
国元香港分析师张思达认为,短期内中美贸易摩擦已难以成为港股的主要扰动因素,受益于外部环境改善和投资者信心增强,港股未来表现或继续优于美股,在市场整理结束后有望震荡上行。从资金面看,港股仍具韧性,内地资金主导的港股扩容与增配趋势依然较强,港股通南下资金定价权不断增强,在国内宏观政策环境未发生显著变化前,这一趋势或将延续。
光大证券海外团队判断,当前恒生科技指数已形成“超卖估值洼地+资金逆势抢筹+AI基本面向上+回购加码在即”的四重底部特征,短期情绪扰动已充分释放,板块风险收益比显著优化,是中长期战略配置的黄金窗口。近期的市场调整仅为短期情绪扰动,并非基本面趋势逆转,随着情绪逐步修复、资金共振加剧、龙头回购重启,恒生科技指数有望迎来阶段性反弹行情。
上一篇:打不死的小杨哥杀进了纳斯达克?
下一篇:人民币大涨!这个原因被市场忽视了