文 | 萧田
华莱士的资本梦醒了。
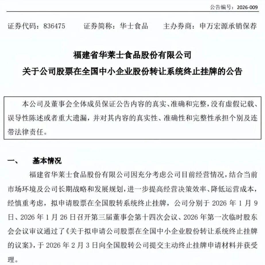
3月11日,“华莱士正式宣布退市”话题冲上热搜,一度曾冲上微博热搜第三名,引发全网关注和热议。
华莱士母公司福建省华士食品股份有限公司(以下简称“华士食品”)在新三板悄然退市,正式告别这个待了近十年的资本市场。

公告中有一句话很有意思,此举是“为进一步提高经营决策效率,降低运营成本”。换句话说,上市并没有让它锦上添花,反而成了它的财务拖累。
而就在几天前,华莱士还推出了“9.9元”的咖啡月卡,对,你没看错,不是9.9喝一杯咖啡,而是9.9喝一个月咖啡。
消费者支付9.9元开通“WA咖啡月卡”后,即可在华莱士适用门店内免费下单现磨美式咖啡,每2小时限购一杯。据此计算,9.9元包月咖啡最多兑换210杯咖啡,一杯合计不到5分钱。
要知道,从瑞幸、库迪把单杯现磨精品咖啡的价格拉到9.9元档,到肯德基、麦当劳下场“卷”咖啡,咖啡大战早就临近尾声,大家都心照不宣的对“低价咖啡”偃旗息鼓。
反观这次进军咖啡市场的动作,必然是一场巨大的支出。实际上有人算过一笔账,华莱士光单杯咖啡豆成本就要约2.34元,还没有加上设备的费用。
一边在退,一边在进,华莱士究竟在下一步什么棋,它能否如愿以偿,这家拥近两万家门店的“快餐大王”又为何会在资本市场退潮?
过去十年间,在瑞幸、库迪的市场教育下,培养了大量咖啡消费群体。
相关数据显示,中国现磨咖啡的饮用人数已从2018年的0.4亿增长至2023年的1.3亿,预计2026年将进一步攀升至2.6亿。

消费人群的激增,推动现磨咖啡成为现制饮品行业中增长最快的品类。坐拥下沉市场门店布局优势的华莱士,此时入局咖啡赛道本意也在此。
在绝对的低价面前,这在理论上是可行的。
但现实是,下沉市场中,瑞幸和库迪两家品牌的门店密度已足够高,市场认知度极强。瑞幸以超过3万家的体量构建了强大的网络效应,库迪也凭借激进的加盟策略深入各级市场。
说白了,中国咖啡市场早已经从“野蛮扩张”步入“精耕细作”的新阶段。华莱士此时入局并不明智。
而回到西式快餐的门店里,咖啡这个品类并不罕见。
无论是汉堡王、德克士,还是麦当劳、肯德基都有咖啡饮品,甚至麦当劳旗下的McCafé(麦咖啡),肯德基的“肯悦咖啡”还被扩大至单独的子品牌。
不同于瑞幸、库迪这样在咖啡赛道上的深耕,西式快餐门店加上咖啡的逻辑并不是争夺原有的咖啡市场,而是定位为佐餐饮品,说白了,就是赌你忍不住吃汉堡。
这也正是华莱士的战略意图——以低价咖啡作为引流品,吸引顾客购买汉堡、炸鸡等快餐产品,从而把战事继续拖入自己擅长的领域:利用供应链能力实现极致低价,锚定并扩大性价比敏感客群,用规模换取利润。

但考虑华莱士的供应链成本控制能力,每杯咖啡的综合成本(物料、能耗、人工)也远高于5分钱。这种模式注定是巨额亏损的,完全依赖总部补贴,无法形成独立闭环。
一位业内人士表示,华莱士“近乎免费”的玩法,是一项亏损且不可持续的生意,一旦补贴停止,用户将瞬间流失。
它更像是一场不求长远的营销事件,而非严肃的商业进军。本质上,揭示了在华莱士“为了活而不同”的焦虑。
在中国,能把餐饮做到万家门店规模的不多,华莱士算一个。
2001年,第一家华莱士在福建师范大学门口诞生。彼时,肯德基和麦当劳分别进入中国市场已经14和11年。

但尽管如此,华莱士还是一路突飞猛进。
窄门餐饮数据显示,2019-2022年,华莱士新开门店超1.4万家。2023年突破2万家,门店总数超过肯德基、麦当劳在中国的门店总和。
华莱士为什么能扩张速度竟然如此迅猛?
秘诀有两个——一是合作连锁模式,建立让店铺能快速复制扩张的能力,二是做极致性价比的产品,用农村包围城市。
所谓合作连锁模式,即通过“门店众筹+员工合伙+直营管理”模式,将员工或合作者变成门店合伙人。简单地说,就是大家一起出钱出力、众筹开店,股份也共持。
这种商业策略被称为“福建模式”——店不是一个人的,而是大家的。
而极致性价比很好理解,就是低价。
华莱士最知名的“特价123活动”曾把可乐、鸡腿、汉堡压到1元、2元、3元,一度被网友笑称“雪王看了都摇头”。直至今天,在华莱士小程序上,我们依旧能看到“可乐+汉堡+鸡块9.9元”这类低价套餐。

在扩张初期,这套机制解决了两个问题:一是资金来源,二是激励效率。门店越多,规模效应越明显,单店毛利低但总盘子做大,现金流能够对冲利润率不足。
但这个模式有一个重要前提,就是要一直不断的开店。规模红利见顶后,它的问题也就显现出来了——
从内部上看,门店股权高度分散,总部对终端标准的控制力天然不足;同时,门店高密度铺设压缩了单店利润空间。在低客单价与低毛利率的双重挤压下,一些门店不得已把利润,放在品控和食品安全的前面。
这也是为什么近年来,全国各地的华莱士门店接连出现负面事件,最终缔造了一段流传甚广的“喷射战士梗”。
而从外部上看,低价并不是万能解药,也不是竞争门槛,但一家企业把自己困囿于低价后,意味着它无法提高利润率进行产品创新,反而是给后来竞争者巨大的机会。
华莱士“门徒”塔斯汀就是典型。
塔斯汀在定价、开店与扩张速度上,有着浓厚的华莱士风格:主打性价比套餐、围绕下沉市场开店、极速扩张。
从塔斯汀目前的开店势头来看,或许就是要带着“中国汉堡”,朝万店奔去。
实际上,进入2026年,在“4分钱咖啡”推出的相近时间里,华莱士已经掉出了2万店梯队。截至2026年2月,其在营门店数为1.9494万家。

换句话说,华莱士的问题从一开始就注定了。华莱士当前最要紧的是如何把消费者的信任重新建立起来,而不是急着去重新拉人进店。
毕竟,即便是有人愿意去华莱士买咖啡,但未必会有人敢带上一个汉堡。
种种迹象都在表明,华莱士已经深陷困局之中。
首先是,增长的神话比想象中还要早的破灭。
据财报数据显示,2021年至2024年,华士食品的营收增速从惊人的64.44%一路下滑至13.31%,而2025年上半年,营收更是出现了罕见的同比下滑0.49%至46.25亿元。

其次,“低价策略”也从护城河变成了“枷锁”。
华莱士的人均消费长期维持在17元左右。极致的低价必然带来极致的成本控制,而这直接反映在了惨淡的毛利率上。2025年上半年,华士食品的营业成本高达43.45亿元,占营收比重超93%,毛利率仅为6.04%,经营利润率更是被压缩至3.77%。对比同期的百胜中国(肯德基、必胜客母公司),其经营利润率高达10.9%。
值得注意的是,低毛利并非必然来自低价。
蜜雪冰城同样走低价路线,但依靠高度整合的供应链体系,2025年上半年毛利率达到38.3%。这说明,问题更可能指向管理效率与成本结构,而非单纯定价策略。
最后,家族式治理跟不上时代步伐。
翻开财报可以看到,华士食品的股权结构高度集中,带有浓厚的家族企业色彩。实际控制人华怀余与其弟媳凌淑冰合计持有公司64%的股份。

这种“兄弟+姻亲”的治理结构在早期保证了决策的高效,但在企业面临转型的当下,却可能成为制约现代企业制度建立的瓶颈。
更重要的是,有心人发现,2025年上半年,在营收微降的背景下,华士食品的“其他应付款”却暴增7457.33%至1.06亿元,核心原因竟是“应付股利”的增加。
与此同时,公司的资产负债率攀升至73.7%的高位,负债总额从2022年的10.85亿元激增至2025年中期的21.08亿元。
一边是债台高筑,一边是向少数家族股东大额分红,这种操作不禁让人不禁联想到“掏空公司”。
事实上,近年来,华莱士并非没有想过自救。
过去两年,华莱士就已试过多种年轻化营销手段,与范丞丞、“再就业男团”、丁真等高话题度的网红明星展开合作,但从财报上看,收获不及预期。
原因并不复杂:品牌形象的底层,不是传播声量,而是履约能力。
真正决定消费者去留的,是华莱士品控与管理的稳定性,而不是一张高性价比的咖啡月卡。
重建信任是华莱士当下最棘手的问题,更深层次的问题却需要刮骨疗毒的勇气,至少目前来看,华莱士选的都是错的答案,但市场又会留给华莱士多少试错的空间呢。
上一篇:大发战争财!最神秘富二代,每天爆赚10倍 澶у彂鎴樹簤妯储鐨勫啗鐏晢 澶у彂鎴樹簤妯储
下一篇:连亏8年后寒武纪盈利,谁“喂饱”了AI芯片龙头? 寒武纪连续5年亏损的原因有哪些 寒武纪亏损8年为何两年半涨25倍