
依法纳税是义务!
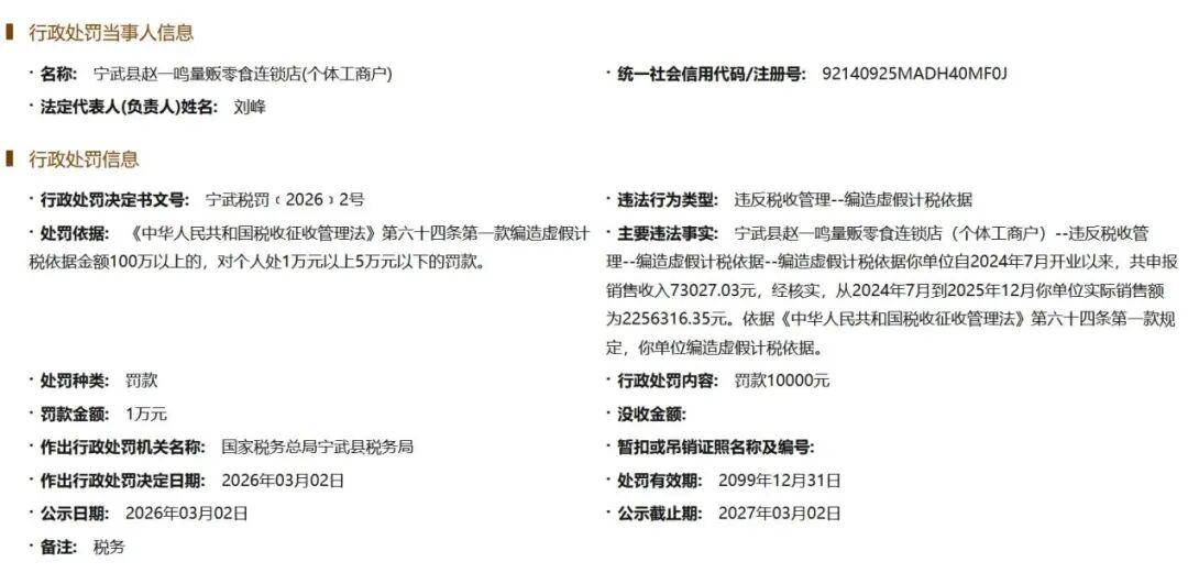
本月初,国家税务总局宁武县税务局发布公告称,宁武县赵一鸣量贩零食连锁店(个体工商户)因编造虚假计税依据被处罚1万元,该公告显示“你单位自2024年7月开业以来,共申报销售收入73027.03元,经核实,从2024年7月到2025年12月你单位实际销售额为2256316.35元。依据《中华人民共和国税收征收管理法》第六十四条第一款规定,你单位编造虚假计税依据。”

处罚截图
鸣鸣很忙在香港的招股资料显示,2024年底其共有14394家品牌门店(今年应该能超过两万家),2024年GMV达到555亿元,折算下来单店GMV大约为380万元。目前有机构测算鸣鸣很忙最新的年化单店GMV能达到519万元,如此规模的单店GMV意味着鸣鸣很忙不少加盟店(多为个体工商户)的年销售额应大于200万元或大于10万元/月销售额。
那么鸣鸣很忙万余家加盟店,目前是否都在合法合规报税、纳税?或者,还有多少类似上述被处罚的鸣鸣很忙加盟店存在编造虚假计税依据的现象?答案我们不知道,不过鸣鸣很忙确有能力帮助税务机关减少此类违法现象,因为该公司有一套规模庞大的数字化管理系统。
1、鸣鸣很忙有智能收银系统。
在招股资料中,鸣鸣很忙明确表示,“我们是行业内少数拥有智能收银系统的公司,通过图像识别技术精准识别SKU,店员只需简单操作,系统即可自动完成分类称重,不仅有效提升门店收银效率,还能显著提升了库存和产品保质期管理的精确度”。翻看社交媒体上鸣鸣很忙不少加盟店的收银系统介绍,亦能看出来这是一款界面统一的收银软件。
这是否意味着鸣鸣很忙能够精确统计加盟商的日常收款情况?进而可以统计出每一家加盟商的营收情况?
2、鸣鸣很忙还有智能零售中台系统。
鸣鸣很忙介绍称“通过智能零售中台系统,加盟商可实时观测门店运营数据,我们亦能据此针对门店运营情况提供定制化的提升方案”。从这个角度来看,鸣鸣很忙对旗下万余门店运营情况应该是非常了解。
综合来看,鸣鸣很忙多数加盟店均已具备合规申报、纳税的条件,而鸣鸣很忙凭借着智能收银、中台系统也掌握着万余加盟店的收银、运营等诸多数据。所以,作为行业头部又是港股上市公司,站在企业社会责任角度,鸣鸣很忙是否应该主动向税务机关报送“平台内”加盟店的身份信息、销售额等涉税信息呢?社交媒体上能看到不少鸣鸣很忙巡店督导的视频,那么鸣鸣很忙有没有也“督导”加盟店个体工商户的报税、纳税情况呢?
目前“平台报税”还只局限于互联网平台企业。比如去年施行的《互联网平台企业涉税信息报送规定》就规定,“互联网平台企业应当依照本规定向其主管税务机关报送平台内经营者和从业人员的身份信息、收入信息等涉税信息”。
随着鸣鸣很忙这种“总店-加盟店”数字化管理模式日益成熟,未来是否应该把鸣鸣很忙这类“头部平台”也纳入到“涉税信息报送平台”呢?
免责声明(上下滑动查看全部)
任何在本文出现的信息(包括但不限于个股、评论、预测、图表、指标、理论、任何形式的表述等)均只作为参考,投资人须对任何自主决定的投资行为负责。另,本文中的任何观点、分析及预测不构成对阅读者任何形式的投资建议,亦不对因使用本文内容所引发的直接或间接损失负任何责任。投资有风险,过往业绩不预示未来表现。财经下午茶力求文章所载内容及观点客观公正,但不保证其准确性、完整性、及时性等。本文仅代表作者本人观点。
上一篇:美联储“喉舌”会前重磅吹风:本周美联储决议紧盯三大信号! 美联储接连发声减轻通胀疑虑 美联储官员本周将密集发声
下一篇:阿里重磅调整:设立Token Hub事业群,吴泳铭亲自挂帅 阿里巴巴总裁吴泳铭官方抖音号 阿里吴泳铭投资人大会演讲