目前
市场上销售的不锈钢锅具品类繁杂
部分产品存在
材质掺假、以次充好等质量问题
近日
黑龙江省消费者协会
对20款不锈钢锅具进行了比较试验

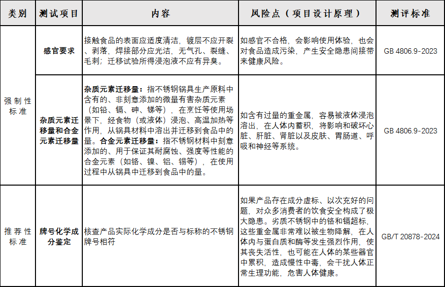
测评项目包括两类:
食品接触材料国家强制性安全要求;
化学风险评价类,包括牌号化学成分鉴定。

比较试验结果
本次比较试验依据GB4806.9—2023《食品安全国家标准 食品接触用金属材料及制品》,对样品的感官要求、杂质元素迁移量和合金元素迁移量两个方面进行检验。
感官要求是指食品接触材料在外观、气味、触感等方面的表现,直接影响消费者认知和信任。良好的感官特性不仅能提升产品形象,还能确保在实际使用过程中不会对食品造成污染。试验结果显示,20款样品均符合标准要求。
食品接触金属材料及制品中的杂质元素迁移量和合金元素迁移量是衡量产品安全的重要指标,铅、镉、铬、镍、砷、锑、铝、锡等通过人体吸收后可损害人体的神经系统、造血系统、免疫系统及肝、肾等多个系统和器官。依据标准要求,不锈钢食具容器的主体部分应选用奥氏体不锈钢、奥氏体/铁素体型不锈钢、铁素体型不锈钢等不锈钢材料。试验结果显示,20款样品均符合标准要求。
锅体和锅盖材料。为验证带盖不锈钢锅具的锅盖与锅体质量是否一致,本次比较试验选择带有锅盖的样品进行了测试,结果显示不锈钢锅体和锅盖材料一致,均符合国家食品接触材料的强制性要求。
不锈钢牌号是用于区分不锈钢材质等级、明确其化学成分(如铬、镍、锰等元素含量)及性能特征的标准代号,不同牌号对应固定的成分要求和适用场景,是判定不锈钢产品质量的核心依据之一。优质不锈钢需符合特定铬、镍等合金元素含量要求以保障耐腐蚀、安全等性能;若成分虚标,劣质不锈钢可能出现铬、镉等重金属超标,这类重金属难以生物降解,进入人体后易与蛋白质和酶发生强烈作用导致其丧失活性,还可能在特定器官累积造成慢性中毒,干扰正常生理功能。
结果显示,4款样品不符合标准要求,1款因实物无牌号标称只能出具实测数值,无法判定是否符合标准要求。


消费提示
优先选择外包装完好、标签标识信息齐全的产品。产品外包装上应明确标注有GB4806.9的标志,以证明该产品符合国家强制性食品安全标准的要求。避免选购标签上仅标注“优质不锈钢”“高级不锈钢”等信息模糊的产品。
挑不锈钢锅具,认准304或316材质。304耐腐抗氧化,日常适用;316耐腐更强,适配酸性食材烹饪;拒绝低价劣质、含镍低易生锈的201或202材质锅具。购买时,可要求商家提供产品的材质检测报告,确保所购锅具的材质符合要求。
关注焊接工艺,确保焊接处光滑平整无缝隙毛刺,触摸无凸起凹陷,否则容易藏污、滋生细菌甚至开裂;审视锅体表面,应光滑有光泽,无划痕凹陷与涂层脱落,避免影响烹饪与健康。
❗❗❗版权提示:文中图片未经授权不可转载。
中国消费者报新媒体编辑部出品
来源/中国消费者报·中国消费网
记者/刘传江李洪涛
编辑/李晓雨
监制/何永鹏 任震宇
互联网新闻信息服务许可证:10120170022
违法和不良信息举报电话:010 - 88315476