
文丨詹詹编辑丨百进
来源丨新商悟
(本文约为800字)
大健康赛道布局正酣,却突遭换血谣言,海尔这次被碰瓷了?

一则关于“提取年轻人血液、换血治疗”的惊人消息,近日在多个网络平台迅速传播。更令人关注的是,这则消息直指家电巨头海尔集团,声称其通过旗下大健康品牌“盈康一生”投资了“虞美人集团”,涉足这一颇具争议的业务领域。
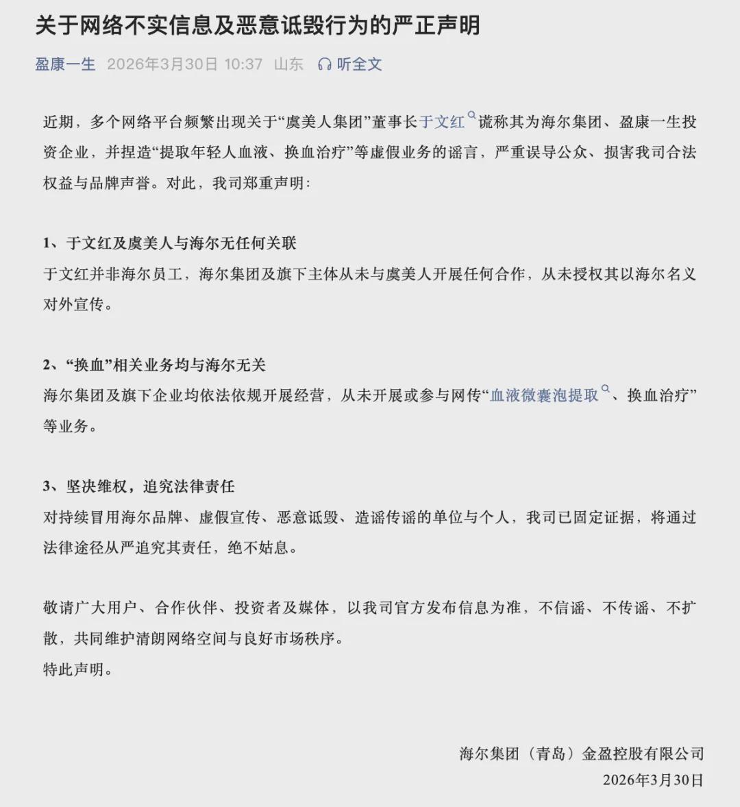
3月30日,盈康一生微信公众号发布了一则署名海尔金控的严正声明,指出近期关于“虞美人集团”董事长于文红谎称其为海尔集团、盈康一生投资企业,并捏造“提取年轻人血液、换血治疗”等虚假业务的谣言,已严重误导公众、损害了公司合法权益与品牌声誉。
声明明确宣称,于文红及其虞美人与海尔无任何关联,其并非海尔员工,海尔集团及旗下主体从未与虞美人开展任何合作,从未授权其以海尔名义对外宣传。此外,“换血”相关业务均与海尔无关。海尔集团及旗下企业均依法依规开展经营,从未开展或参与网传“血液微囊泡提取、换血治疗”等业务。

正经社分析师注意到,被海尔紧急撇清关系的虞美人集团及其创始人于文红,在业内并非默默无闻,但其名声更多与争议相伴。
公开资料显示,虞美人集团于2004年在香港成立。其创始人于文红早在2011年就曾被央视《焦点访谈》节目曝光,原因正是无医疗执业资格。而就在几年前,2022年,虞美人集团旗下的杭州古名文化艺术策划有限公司因偷税问题,被罚款高达8827万元。
而海尔此次反应如此迅速且坚决,背后是对其大健康品牌声誉的极度重视。
事实上,海尔在大健康领域的布局早已不是秘密。2019年,海尔集团推出了大健康生态品牌“盈康一生”,目前旗下已拥有海尔生物、盈康生命、上海莱士等3家上市公司,业务覆盖全球160个国家和地区。
主要引发谣言的动作可能是海尔金控通过旗下子公司完成了对血制品龙头上海莱士的收购,成为其第一大股东。不过,血制品与所谓的“换血治疗”完全是两码事。【《新商悟》出品】
CEO·首席研究员|曹甲清·责编|唐卫平·编辑|杜海·百进·编务|安安·校对|然然
声明:文中观点仅供参考,勿作投资建议。投资有风险,入市需谨慎
喜欢文章的朋友请关注新商悟,我们将对企业家言行、商业动向和产品能力进行持续关注
转载新商悟任一原创文章,均须获得授权并完整保留文首和文尾的版权信息,否则视为侵权