贵州茅台:截至3月底已斥资11.12亿元回购79.42万股 贵州茅台回购12亿 贵州茅台今日回购价目表
创始人
2026-04-02 19:46:15

贵州茅台披露回购股份实施最新进展。

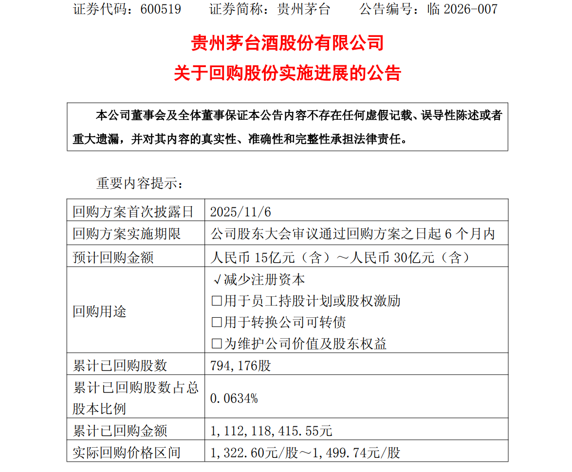
4月2日,贵州茅台酒股份有限公司(贵州茅台,600519.SH)发布关于回购股份实施进展的公告,截至2026年3月底,公司已累计回购股份79.42万股,占公司总股本的比例为0.0634%,购买的最高价为1499.74元/股、最低价为1322.60元/股,已支付的总金额为11.12亿元(不含交易费用)。


根据公告,2026年3月,贵州茅台累计回购股份22.17万股,占公司总股本的比例为0.0177%,购买的最高价为1425.48元/股、最低价为1391.53元/股,支付的金额为3.11亿元。

此前,贵州茅台于2025年11月28日召开2025年第一次临时股东大会,审议通过了《关于以集中竞价交易方式回购公司股份的方案》,并于2025年12月25日披露了《关于以集中竞价交易方式回购公司股份的回购报告书》,公司将以自有资金通过集中竞价交易方式回购股份,用于注销并减少注册资本,回购价格不超过1863.67元/股(含),回购金额不低于15亿元(含)且不超过30亿元(含),实施期限为自公司股东大会审议通过回购方案之日起6个月内。

据悉,此轮回购是贵州茅台自上市以来所实施的第二轮注销式回购。贵州茅台于2025年11月6日首次披露了该回购方案。

回购方案披露后,贵州茅台分别于今年1月4日、2月3日、3月3日公告了回购股份的实施进展。截至2月底,公司已累计回购57.25万股,支付总金额8.01亿元。

具体来看,贵州茅台于2025年12月31日斥资1.2亿元回购8.71万股股份,购买的最高价为1385.76元/股、最低价为1377.22元/股。2026年1月,公司累计回购股份32.98万股,购买的最高价为1418.37元/股、最低价为1322.60元/股,支付的金额为4.51亿元。2026年2月,公司累计回购股份15.57万股,购买的最高价为1499.74元/股、最低价为1456.12元/股,支付的金额为2.3亿元。

值得留意的是,在白酒行业深度调整的当下,近日,贵州茅台宣布将其核心大单品飞天茅台的销售合同价以及自营体系零售价双双上调。

贵州茅台于3月30日公告,经研究决定,公司自2026年3月31日起,将飞天 53%vol 500ml贵州茅台酒(2026)销售合同价由1169元/瓶调整为1269元/瓶、 自营体系零售价由1499元/瓶调整为1539元/瓶。此次价格调整将会对本公司经营业绩产生一定影响, 敬请投资者理性投资,注意风险。据记者计算,飞天茅台的销售合同价每瓶上调100元,涨幅为8.55%;自营体系零售价每瓶上调40元,涨幅为2.67%。

据过往公告,飞天茅台出厂价上一次调整发生在2023年11月,1169元/瓶的出厂价执行已近两年半时间。而飞天茅台的1499元/瓶的市场指导价自2018年起执行至此次调整已超八年。

对此,业内人士表示,这是贵州茅台市场化改革进入深水区的标志性动作。与此同时,多家机构在研报中指出,此举预计对公司2026年业绩贡献增量。

招商证券在研报中表示,提价预计对贵州茅台2026年业绩产生约2%正贡献。华创证券研报指出,关于提价对贵州茅台2026年的收入利润贡献,测算扣除增值税后对应报表收入增量约26亿元(对应收入增速约1.5%),扣除营业税金及所得税后,预计贡献利润约17亿元(对应利润增速约1.9%),报表全年正增长确定性提升。

在茅台官宣提价后,记者留意到,3月31日,i茅台APP上,飞天53%vol 500ml贵州茅台酒(2026年)价格已调整为1539元/瓶,且在当日9点开售后,依然面临难抢的局面。

从批价来看,据第三方平台“今日酒价”披露的各大名酒批发参考价显示,4月2日,26年飞天茅台原箱(53度/500ml)报1715元/瓶,较上一日涨25元;26年飞天茅台散瓶报1585元/瓶,较上一日涨5元;25年飞天茅台原箱报1730元/瓶,较上一日涨10元;25年飞天茅台散瓶报1620元/瓶,与上一日持平。

据大智慧VIP,截至4月2日收盘,贵州茅台报1459.88元/股,涨0.03%。

相关内容

热门资讯

四川黄金:去年归母净利润4.6... 新京报贝壳财经讯 4月2日,四川黄金公告,2025年营业收入10.26亿元,同比增长60.38%。归...
一颗椰子与一座岛:解码瑞幸生椰... 新消费导读3月30日,陶喆带着标志性的R&B转音唱出那句极具辨识度的“椰椰椰……”,瑞幸咖啡也在这一...
利安人寿斥资近9亿举牌中山公用... 又见险资举牌。4月2日,中山公用事业集团股份有限公司(中山公用,000685.SZ)发布公告称,控股...
人们愿意相信张雪20年的逆袭,... 出品|虎嗅汽车组作者|邢书博头图|一汽大众5款新车,一场豪赌:一汽大众南下“打草谷”。3月31日,厦...
A股超万亿“红包” 来袭,近八... 随着年报密集披露,上市公司的分红计划也同步揭晓。有些公司大手笔派现、豪气回馈股东,也有些公司业绩持续...