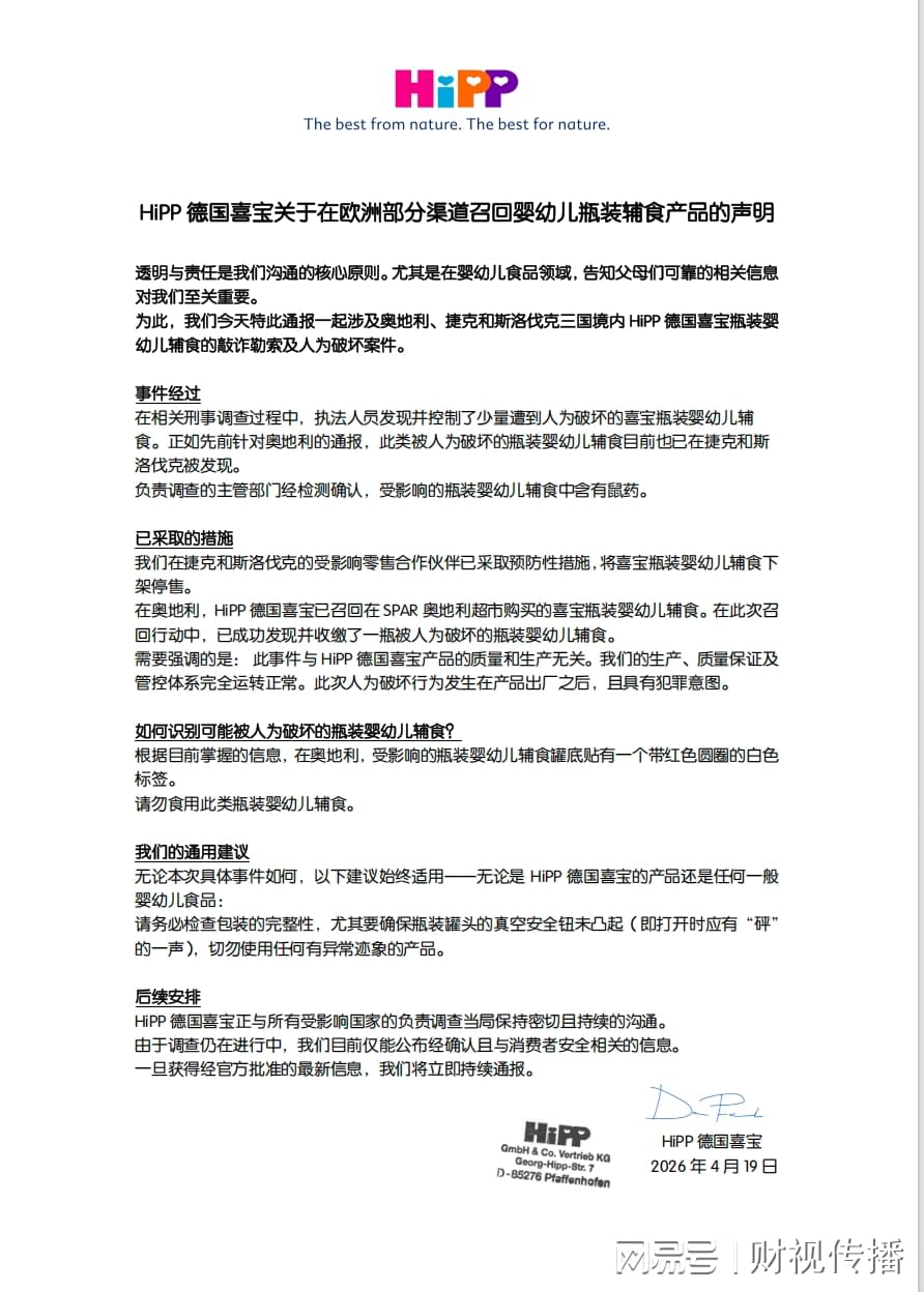
4月20日,针对欧洲三国疑似发现被鼠药污染的婴幼儿罐装辅食事件,德国喜宝回复新京报消费研究院记者称,此次事件系敲诈勒索引发的人为破坏行为,与公司产品质量和生产体系无关,中国市场官方渠道销售的全系产品均不在涉事范围。
据喜宝方面披露,该事件涉及奥地利、捷克和斯洛伐克三国境内的瓶装婴幼儿辅食。在相关刑事调查过程中,执法部门发现并控制了少量遭人为破坏的产品,经检测确认部分受影响食品中含有鼠药成分。公司称,相关破坏行为发生在产品出厂之后,具有明显犯罪意图。目前,相关国家零售渠道已采取预防性措施。捷克和斯洛伐克的合作方已下架相关产品,在奥地利,喜宝已对SPAR超市渠道销售的瓶装辅食实施召回,并在行动中发现个别被人为破坏的产品。

喜宝强调,公司生产、质量保证及管控体系运行正常,此次事件仅涉及特定销售渠道的极少量产品。根据目前掌握的信息,涉事产品主要特征为罐底贴有带红色圆圈的白色标签。公司同时建议消费者注意检查包装完整性,避免食用存在异常迹象的食品。
针对中国市场,喜宝表示,相关涉事产品未进入中国销售渠道,国内在售产品不受此次事件影响。公司称,后续将继续配合各国监管机构调查,并及时披露经官方确认的信息。
资料显示,德国喜宝品牌诞生于1899年,距今已有120余年历史,是全球知名的有机婴幼儿食品品牌,产品涵盖奶粉、辅食及婴幼儿护理等多个品类,业务覆盖全球多个国家和地区,并于2011年进入中国市场。