文 | 增长工场,作者 | 相青,编辑 | 嘉辛
中国不再是世界工厂,世界是中国的市场。
这一年,跨境电商平台对中国产业带商家的争夺愈发激烈。Temu、Shein、TikTok Shop等平台加大了对产业带商家的争夺力度,亚马逊、沃尔玛等国际巨头也开始重视中国商家,试图吸引更多中国卖家入驻。凭借着成熟的供应链和高效的生产力,中国卖家已经成为全球电商市场不可忽视的重要力量。
然而,随着越来越多的商家涌入,市场竞争日益激烈,价格战和成本上涨的压力也让许多卖家的利润空间被大幅压缩。争取在红海市场中实现利润最大化,同时把握新兴蓝海市场的机会,将成为突破发展瓶颈、推动利润增长的关键所在。
这一年,中国跨境电商平台在全球市场的扩张进一步加速,逐渐推动全球电商竞争格局的变化。从销售额来看,2024年,Temu在美国市场的销售额为200亿-250亿美元,排名第三,已经超越沃尔玛,仅次于亚马逊和eBay。
然而,这场全球化的扩张并非一帆风顺,市场竞争加剧、监管政策收紧,都为中国跨境电商的未来增添了不确定性。在这场全球化的浪潮中,如何应对监管趋严、成本上升等挑战,以及如何把握新兴市场和品牌化机遇,已经成为中国跨境电商平台和卖家必须共同面对的重大课题。
2024年,是中国卖家被各大跨境电商平台疯抢的一年。
2月,亚马逊在向美国证券交易委员会提交的年度10-K表格中,首次承认了中国卖家在平台的重要地位,并称其“相当可观”。根据Marketplace Pulse的研究,中国卖家现在占亚马逊顶级卖家的50%以上,美国卖家约占 45%,其余卖家在英国、加拿大或其他国家。

沃尔玛电商平台上的中国卖家也在持续增加,从一年前占活跃卖家的20%增长至30%。

中国卖家持续增长背后,是跨境电商平台对中国卖家越来越重视,开始大力招商。
亚马逊开始重新评估中国作为海外销售货源地的地位,其中国副总裁 5 月份对媒体表示:“2024 年,我们将为数千名卖家举办数十场活动。”过去一年,亚马逊在微信官方账号努力招募卖家,几乎每天都会为考虑上架产品的人举办现场研讨会。
沃尔玛2 月推出了卖家中心中文版,并开始允许卖家用中文提交支持案例;3 月,在深圳举办了首届卖家峰会;6月则在杭州、上海、泉州、厦门、武汉、广州、苏州、郑州、成都、义乌等十座城市启动“逐浪10城”2024线下城市巡回招商活动,与当地跨境卖家面对面交流,解读分享入驻、运营、物流等平台政策规则。
同样,中国跨境电商平台去年也在大力招商,主要瞄准产业带商家。
初期,Temu 前后派出多位一二级主管带队,成立多个招商小组,组建近一千人的招商队伍,采取赛马机制不分类目、不限品类竞争招商。10月,Temu 又进行组织架构调整,将招商组和买手组合并为类目运营,并按商品品类重新划分为十余个小组,此次调整从赛马招商走向类目精细化管理,以提高招商转化率。
TikTok Shop 去年2月启动“产业带100计划”,计划2024年走进超100个产业带,助力商家打造超10000个全球爆品。同时,TikTok Shop则一直在放宽入驻门槛,最典型的是从最初要求有第三方电商平台运营经验,如今已经不再强制有过往在第三方电商平台的运营经验。
去年6月,Shein在广东、福建、江苏、浙江、山东等制造业强省的13个城市、20多个重点产业带进行近20场招商及合作,涵盖服饰、家电、家装、玩具、宠配等众多品类,预计一年在全国产业带举办超过150场招商活动。
同样,速卖通则推出“百亿补贴品牌出海”计划,商家可以用全托管或半托管POP的模式参与,“百亿补贴品牌出海”项目被称为速卖通2024年一号工程,招商对象包括跨境大卖、天猫品牌商家等。
产业带商家在经过国内电商的洗礼后,正在伴随跨境电商平台的扩张走向海外市场。
2024年,出海四小龙发展更为迅猛,对全球电商市场环境和竞争格局造成了一定冲击。
拿黑五举例,由于Temu和Shein投入了大量在线营销资金,因此其他零售商和品牌在黑五的广告成本变高。在美国,Temu竞标的付费搜索广告关键词包括“沃尔玛黑色星期五特卖”、“科而士黑色星期五”等;Shein则对“沃尔玛服装”、“Zara牛仔裤”、“Mango连衣裙”等关键词进行了竞价。
从2022年8月到2024年8月,“沃尔玛服装”的每次点击费用增长了16倍。同时,“网上廉价服装”和“购物”等通用关键词的价格也迅速增高。这正与中国跨境电商平台在海外的快速扩张相吻合。
有数据进一步印证了这一趋势。2024年,Temu下载量环比增69%,全球累计下载量近9亿次,登上了40多个国家移动应用下载总榜的首位,在全球电商应用下载榜以及增长榜上都荣获冠军。目前,Temu已经超越eBay成为全球访问量第二大的电商网站。

TikTok的崛起推动了美国社交电商的快速增长。eMarketer数据显示,到 2024年,美国的社交买家数量将超过1亿,TikTok Shop于2023年9月在美国推出,成为2024年社交买家和销售额增长的最大贡献者。

根据视频电商数据分析公司Tabcut.com的统计,TikTok Shop全球GMV达到了约326亿美元。其中,美国成为TikTok Shop最大的市场,GMV达到约90亿美元;印度尼西亚是第二大市场,紧随其后的是泰国。

从销售额来看,2024年,Temu在美国市场的销售额为200亿-250亿美元,排名第三,已经超越沃尔玛,仅次于亚马逊和eBay,TikTok Shop则排名第五。如果两家公司能在美国顺利运营,TEMU有望在流量超过eBay后,在销售额方面也超越eBay,而TikTok Shop则有望超越沃尔玛,两家公司在一步步改变美国电商市场竞争格局。

因此,国际电商平台纷纷作出相应动作,以应对中国跨境电商平台的崛起。
最典型的,为应对Temu低价电商的冲击,电商巨头亚马逊去年11月推出低价商城Amazon Haul,目前是首批卖家内测阶段,2025年将大规模招商。
《华尔街日报》援引知情人士的话称,亚马逊开始将 Shein 和 Temu 视为比沃尔玛等零售商更大的威胁。亚马逊 Haul几乎全面对标Temu,主打售价低于 20 美元、重量小于 1 磅的白牌商品,旨在吸引那些想要省钱并愿意等待更长时间的消费者。亚马逊Haul在黑色星期五期间因50%的折扣促销和应用主页的推荐而激增。

沃尔玛也更新了其沃尔玛跨境海运解决方案,开始提供从中国选定装货港到美国托管的沃尔玛配送服务(WFS) 设施的海运服务。
此外,为应对社交电商的冲击,2024年,亚马逊向更多卖家开放了 Consult-a-Friend的测试版,并增加了应用内、社交商务和共享功能“Inspire”。Consult-a-Friend让亚马逊购物者能够向好友征求产品反馈,并直接在亚马逊应用中查看回复。
无论是广告成本提升、社交电商发展、还是开始重视中国卖家,均说明中国跨境电商平台正在改变全球电商市场。
2024年,跨境电商卖家普遍面临成本上涨、价格战等压力,导致净利润增长遭遇瓶颈。
根据AMZ123的调查, 2024年超六成卖家表示净利润较2023年有所下滑,其中 32% 的卖家净利润下滑幅度超过了50%。此外,2024年超五成跨境卖家的营收、利润均不及预期。从成本支出项来看,物流仓储费以及营销广告费的上涨是压缩卖家利润空间的主要原因。

海外市场中,东南亚、欧美是跨境商家的主战场,但伴随商家的涌入,逐渐面临红海竞争,反而,拉丁美洲、非洲等新兴市场正成为跨境商家新的掘金之地。
比如,不少在东南亚、欧美深耕多年的深圳跨境大卖,已经开始考察南非的物流与市场机会。
一位深耕非洲市场的跨境卖家说,一个多月前,一家国内物流公司的负责人来南非出差,他曾带领很多电商卖家进入巴西、墨西哥和东南亚市场,现在准备确认物流方案可行后,明年启动南非市场。
“东南亚市场在前几年确实非常赚钱,但现在市场竞争激烈,成本不断上升,导致利润缩水。因此,一些跨境商家开始考察非洲市场。” 相比之下,新兴市场流量大、竞争小、缺商品、缺商家,比如在南非做跨境电商,广告ROI平均高达40多倍,单次点击成本低至几毛钱至一两元。
拉美同样如此。根据Statista统计,2024-2029年,预计电商销售额增长最快的五个国家,分别是土耳其、巴西、印度、墨西哥、俄罗斯。其中巴西、墨西哥均属于拉美。

对于跨境卖家而言,争取在红海市场中实现利润最大化,同时把握新兴蓝海市场的机会,将成为突破发展瓶颈、推动利润增长的关键所在。
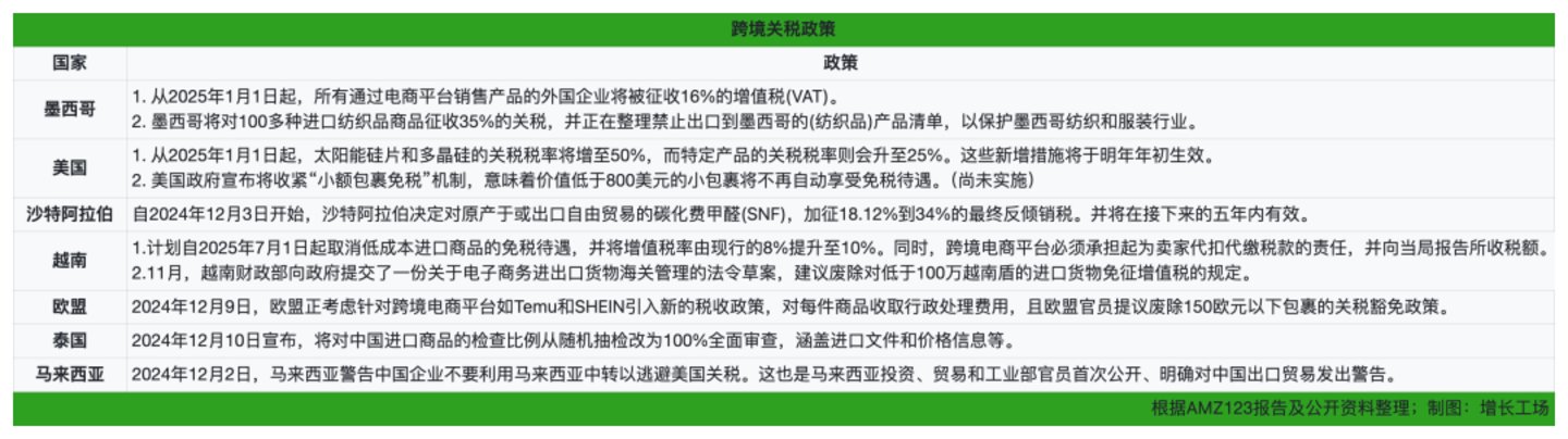
2024年,中国跨境电商平台在多个国家面临监管挑战。
最受关注的莫过于,TikTok在美国的运营。美国西部时间19日9时30分(北京时间20日1时30分)左右,TikTok主动宣布停止服务后,在社交媒体平台X上发表声明称:正在恢复对美国用户的服务,并将与美国候任总统特朗普合作制定一项长期解决方案,让TikTok继续“留在美国”。
Temu与Shein在越南的同样遇到了监管问题。12月,Temu和Shein在越南几乎同时被按下暂停键。目前,Temu平台上的订单已经无法办理进入越南的海关清关手续。越南工贸部表示,在Temu获得所需批准之前,海关当局不会对通过该平台交易的货物进行清关。
越南官方在一份声明中表示,Temu已提交注册申请,目前正在审查中,在该机构“完成注册程序”之前,Temu的运营将暂时中止。至今,Temu和Shein仍未恢复在越南的运营。
另外,随着全球贸易保护主义的加剧,越来越多的国家调整关税政策并实施更加严格的进出口管制。

关税政策的调整针对的正是中国跨境电商平台。
比如,在美国,申请豁免政策的货物数量,从2015财年的约1.39亿件增至2023年的超过10亿件。有美国官员指出,源自中国的在线零售商Shein和Temu是这一增长的关键因素;在欧洲,2023年,有 20 亿件申报价值低于 150 欧元的包裹从境外进入欧盟,英国《金融时报》报道,欧盟计划瞄准中国在线零售商Temu、Shein和 AliExpress的廉价进口产品。

对于跨境电商平台和商家来说,未来将面临越来越多的监管政策不确定性,尤其“小额豁免”关税政策的逐步取消,将对行业产生深远影响。这一变化可能导致运营成本上升和价格竞争力下降,进而影响中国跨境电商平台和商家在海外市场的竞争力。
然而,这也为中国跨境电商向供应链出海、产品出海和品牌出海转型提供了契机。未来,中国跨境电商的竞争优势将更多体现在供应链效率、产品创新和品牌价值等方面,而不再仅仅是价格优势。