
“请问此次重组终止的具体原因是什么?公司后续经营是否已陷入绝境?”
1月27日下午,在终止重大资产重组事项投资者说明会上,老牌房企万通发展(600246.SH)面临极具考验的提问。
自2023年11月筹划并购当红知名光通信标的Source Photonics Holdings (Cayman) Limited(以下简称“索尔思光电”)以来,由于市场想象空间较大,万通发展并购事项备受外界瞩目,消息前公司股价早已“原地起飞”,筹划期间两股东曾趁势减持套现超5亿元。
但历经波折,耗时15个月,万通发展昨日宣告终止重大资产重组事项,给了投资者当头一棒,今日开盘,万通发展直接趴在跌停板上,保持至收盘。
重组戛然而止的背后,公司给出的终止原因并不能令外界信服。在今日下午举行的投资者说明会上,大多数投资者依然在追问导致公司重组终止的具体原因。
需要注意的是,虽然公司表示未来将“积极寻求业务转型”,但眼下公司控股股东与万科的债务纠纷如悬顶之剑,控制权变更风险尚未解除,重组拦路虎犹在。
自2023年11月万通发展宣布筹划重大资产重组,其并购事件一直备受市场瞩目,且历经波折。

数据来源:Wind
之所以受到各方关注,就在于标的索尔思光电是一家全球知名光通信元器件供应商,并购筹划时正值AI大模型和算力需求爆发,曾筹划上市的索尔思光电成为热门标的,一度被两家上市公司同时看上,先后搅动三家上市公司股价。
2023年11月,豪美新材(002988.SZ)与万通发展同月宣布投资索尔思光电,大有竞争势头,消息发布前后,两家公司股价“原地起飞”,豪美新材连斩六个涨停板,股价一度飙升至史上最高,而万通发展在消息前30个交易日股价暴涨81%,曾被上交所质疑是否炒概念、蹭热点。
再早之前,2023年6月,华西股份(000936.SZ)因间接持有索尔思光电28.17%股权,搭上“光通信”概念,公司吸引一众知名游资爆炒,实现六天五板,股价短时大涨72%。
随着2024年4月豪美新材宣布终止投资索尔思光电,万通发展独家重组索尔思光电成为市场看点,按照重组草案,万通发展拟24.82亿元收购索尔思光电60.16%股权。
虽然外部竞争者退出,重组过程依然曲折。至此次终止前,该重组已历时15个月,期间万通发展与相关方曾三次约定延长排他期。
此外,由于投资方案曾遭两位董事投反对票(原因是时间仓促)、标的增值率高达603%,加之索尔思光电业绩波动较大,万通发展控股股东流动性高度紧张,以及上市公司资金面不宽裕等情况,上交所对于此次重组三度问询。
值得一提的是,重组计划公布以来,万通发展的两位大股东进行三轮减持,其中,GLP Capital Investment 4 (HK) Limited合计减持8.57%,退出股东序列,至少套现4.3亿元。北京昊青财富投资管理有限公司期间减持1.04%,持股比例降低至5%以下,套现1.37亿元。
关于终止原因,万通发展虽然在公告中提到是外部原因使然:“鉴于本次交易开展的客观环境较早前发生了一定的变化,公司于近日收到V-Capital Zhigeng International Co.,Limited发来的相关通知,交易各方就某些商业条款未达成一致”。
但实际上,不久前,万通发展已明确提示重组终止风险,拦路虎来自内部。此外,2024年8月万通发展收到来自上交所关于重组草案信息披露的二次问询函,主要涉及业绩预测及估值合理性、利益保障两大问题。但经过多次延期,公司至今未回复。

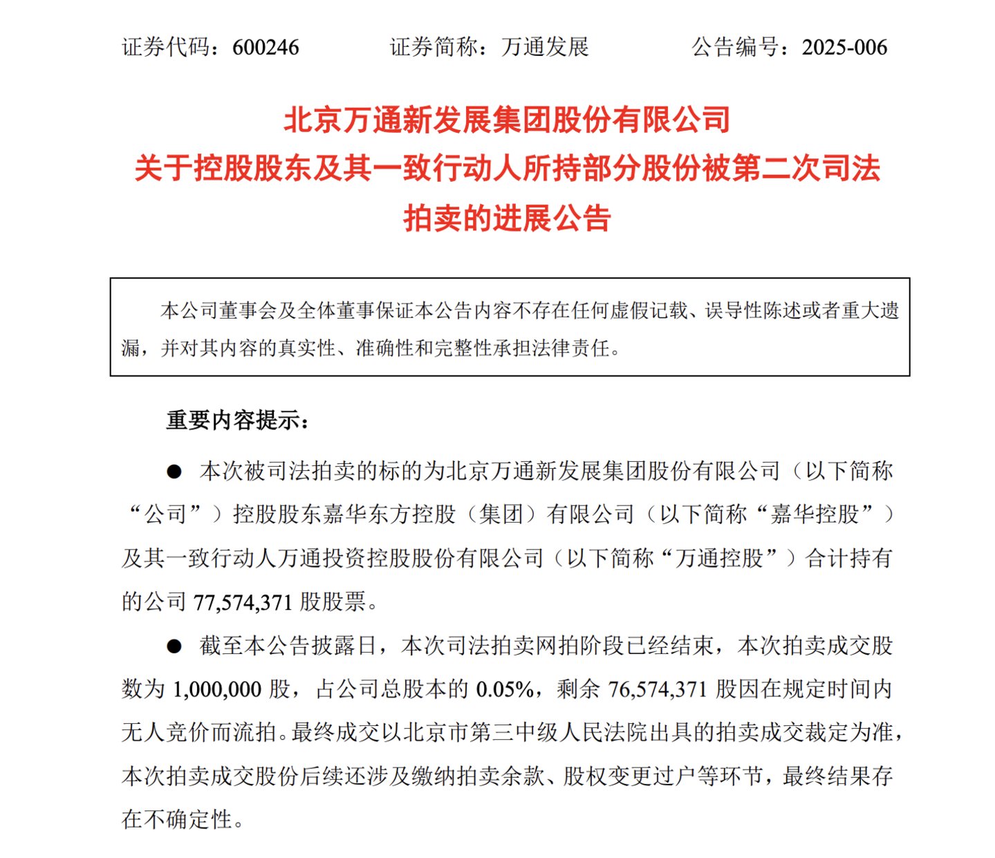
据披露,万通发展控股股东嘉华东方控股(集团)有限有限公司(以下简称“嘉华东方”)目前身陷与万科关联方的借款纠纷。
2024年11月,万通发展公告称,嘉华东方及其一致行动人的部分股份(约总股本的20%)将被司法拍卖,可能因此导致公司实控人变更。1月2日,万通发出风险提示,“正在努力与近期对其股份进行冻结拍卖的相关债权人展开协商事宜。在本次协议期间,如实际控制人股份拍卖事项无法协商一致,本次重大资产重组事项可能会终止”。
协商拍卖事项显然没能如愿,1月13日公告显示,目前嘉华东方持股已两次被司法拍卖,绝大部分因无人竞价而流拍。
带来的结果是,债权人万科关联方后续将通过司法渠道采取集中竞价交易等方式卖出股票。这也意味着,万通发展目前控制权变更风险依然尚未解除。
尽管如此,万通发展依然对重组之路充满信心,公司在公告中表示,“未来将继续围绕既定的战略目标有序开展各项经营管理工作”。据了解,近年来万通发展制定了“以通信及数字科技为转型方向的发展战略”。
在今日举行的终止重大资产重组事项投资者说明会上,面对未来重组计划的提问,公司也表示将积极寻求业务转型。但对于控股股东债务纠纷下的控制权变更风险如何解除,以及该纠纷是否是导致重组终止的主要原因,以及该事项会否影响公司后续重组计划,在今日举行的投资者说明会上,公司避而不答。(本文首发于钛媒体APP,作者|张孙明烁)
上一篇:TikTok“不卖就禁”法案获75天宽限期;上汽吉利比亚迪起诉欧盟委员会;DeepSeek登顶苹果美区App免费榜|一周「出海参考」(01.20-01.26)
下一篇:“省服”,硬控年轻人的过年新衣