文 | 娱乐资本论,作者 | 豆芽
结婚了10年的陆遥受不了丈夫长期的忽视、不尊重,除夕晚上提出离婚。隔天在回娘家聚餐时与过年陋习对峙后,回屋转身拿出一套丸美小金针水乳;
在职场碰壁、回哈尔滨老家的程滨,吃饭时被家长围攻安排相亲,哈尔滨冰极纯生0糖啤酒适时出现在饭桌上;
顾佳第一次在未来婆婆家过年,就被要求准备8个菜的年夜饭,顾佳转眼就在朴朴超市上下单了各种菜品,随后面对未来婆婆的刁难,顾佳霸气回复,“我是可以每天做出一桌好饭,但也要和值得的人吃才行”。
......

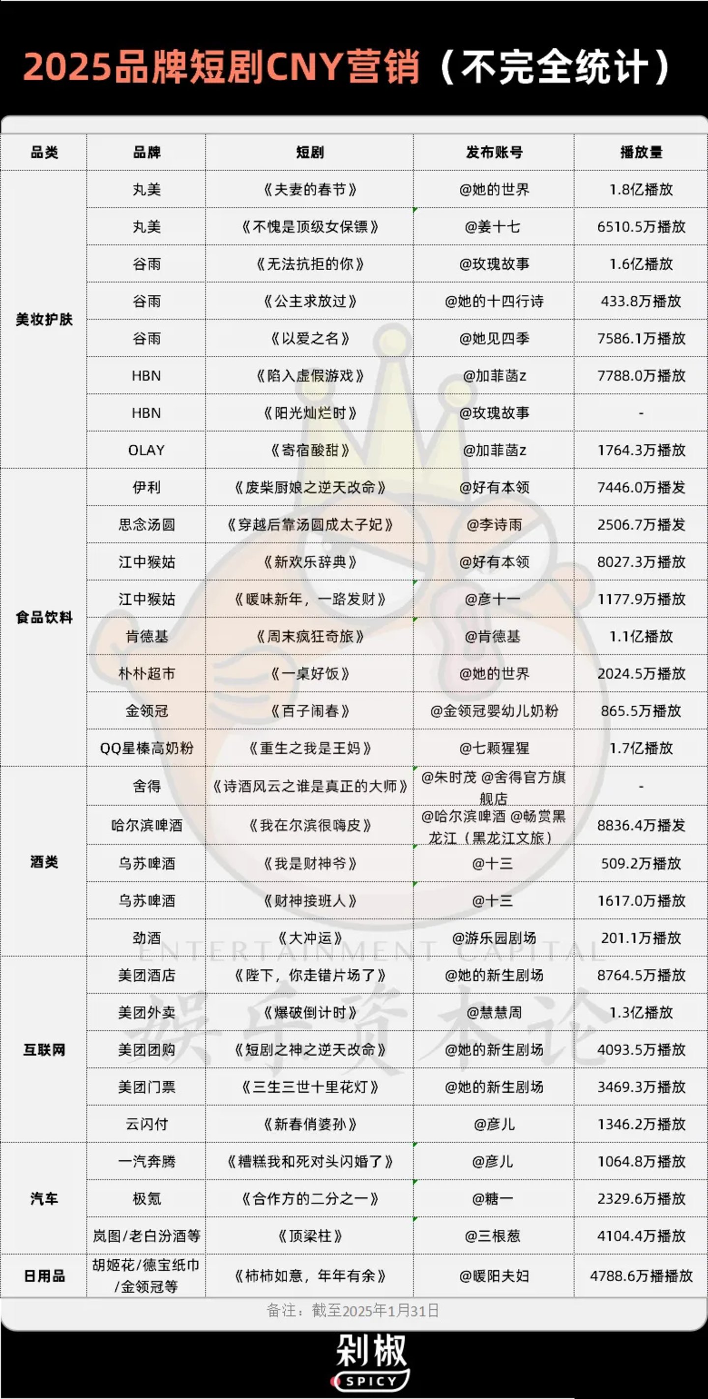
今年春节档,大量微短剧上桌、进入主流视野的同时,越来越多品牌也瞄准这个流量口,上线品牌定制或植入的微短剧,开启了品牌短剧CNY营销。
除了一向在营销上走在前列的美妆护肤品牌,例如谷雨、丸美、OLAY,契合过年消费或送礼场景的酒类、汽车、牛奶等品牌也纷纷押注短剧,例如伊利、舍得、极氪、金领冠,部分互联网平台也加入春节短剧营销的阵营,例如美团外卖、云闪付。少数品牌甚至在春节期间布局多个短剧,最大程度曝光,例如HBN、谷雨。

从内容上来看,今年春节档的品牌短剧在情绪的把握上更精准,通过凸显婚姻状态、女性价值、家庭关系、以及传统年味儿来吸引用户,再巧妙融入礼盒、具体的产品,实现品牌目的。
而且相比之下,今年春节档品牌短剧在植入上相对克制,主要是以故事和情绪来打动用户,丸美推出的短剧《夫妻的春节》就引发了社交媒体的热烈讨论。
也有短剧尝试“微短剧+文旅+品牌”的模式,《我在尔滨很嗨皮》就是由哈尔滨啤酒、黑龙江文旅、世纪鲲鹏三方共创的春节贺岁微短剧。
但随着越来越多优质短剧在春节扎堆上线,品牌短剧如何突出重围成一个关键命题,更重要的是,短剧成为品牌主流营销路径之后,如何搭建转化链路、实现品效双收也成为难点。

相比此前的品牌短剧,这个春节上线的作品有明确的亮点。
围绕过年场景,精准拿捏消费者在春节期间普遍的情绪痛点,是今年品牌短剧的一大趋势。每逢过年,都免不了被催婚、被相亲、情侣上门见家长等问题,而且长期积累下来春节期间女性操持、男性享受等现象也总是被拿出来讨论。今年的品牌春节短剧,就瞄准了这些情绪痛点,试图用一种更为轻松喜庆的氛围,来打破、调侃这些问题。
丸美推出的《夫妻的春节》就聚焦了夫妻关系、春节期间女性既要做饭又要给丈夫撑面、亲子关系中父亲的缺失等,平实却尖锐地反映出了诸多现实问题。
该剧一上线就引发了网友们的讨论,“我也想春节过完,打算离婚”、“可怕的是,现实中这种男的已经算好的了”、“太真实了,另一半取决你在婆家的位置”......大家纷纷在评论区分享自己的感想。目前该剧在抖音已有2.0亿播放。

《一桌好饭》则是以“年夜饭”这个场景,串联起了多个角色的处境,既有被婆婆一家当免费保姆的家庭主妇、也有重男轻女家庭里需要扶持弟弟的“招娣”、还有除夕夜发现男朋友出轨的女生。肯德基推出的《周末疯狂奇旅》开场就是男主回怼家里人的催婚三连问。
对现实痛点的把握、破解,不仅能引发观看者的共鸣和讨论,引发在社交媒体上的广泛传播;针对这些现实问题所传达出来的价值理念,也能顺势立住品牌内核,这也是很多品牌做短剧的首要目的。
当然也有部分品牌短剧并不局限于现实世界,围绕“春节”背后的团圆、迎财神等故事展开,金领冠的《百子闹春》就是小超凡去不同时空解救被困住的小福宝们,确保大家能顺利过年的故事。这类内容核心是以应时应景的内容,助品牌覆盖目标人群。

另一亮点是,品牌向短剧并不会刻意强调“爽点”,而是情绪和故事先行。
去年春节期间凭借短剧大获成功的谷雨,今年也上线了多部短剧。其中,《以爱之名》不论是剧情、演技、制作,质感都更靠近长剧。《我在尔滨很嗨皮》也塑造了多个角色、不同的故事线,最终融入当地文旅特色和品牌信息。
毕竟对于品牌而言,品牌形象永远是第一位,过于低俗的情节反而会损害品牌认知。
同时,相比此前的品牌短剧,今年春节期间上线的品牌短剧,在内容植入上非常克制。甚至很多在第一集并不会有任何品牌信息,这大大增加了内容的传播效率。
还需要提到的是,部分品牌短剧还创新性融入了文旅背景,成为可借鉴的一个新样本。
《我在尔滨很嗨皮》就是以哈尔滨为背景,离职回乡的程滨与发小张棉袄合伙搞旅游业、又碰上了来投资旅游项目的夏雪,三人故事展开的过程中,哈尔滨的铁锅炖、中央大街、滑雪等旅游资源无缝带出。这种内容形式,或许可以成为未来品牌、文旅在短剧营销上的新方向。

“黑龙江省文旅厅、黑龙江省广电局领导对于这种创新的内容传播模式非常支持,就有了这次的三方共创一部春节档贺岁微短剧的合作缘分”,世纪鲲鹏相关负责人表示。
此外,在合作模式上,今年春节品牌短剧主要是联动明星、以及与头部KOL合作的方式。
《夫妻的春节》由倪虹洁和章呈赫携手出演,《百子闹春》中张杰饰演小超凡的师傅,《阳光灿烂时》则有李溪芮的加盟,《诗酒风云之谁是真正的大师》中朱时茂首次涉足短剧。刘美含、陶昕然、徐梦洁、马国明也都出现在了不同品牌短剧中。

除了与明星合作,很多品牌选择与头部剧情号达人联手,例如丸美与姜十七合作的《不愧是顶级女保镖》、HBN与加菲菡z共创的《陷入虚假游戏》、美团外卖与慧慧周推出的《爆破倒计时》。
不论是明星、还是头部达人,最明显的优势就是可以增强内容的播放量,进而提升品牌的曝光量。
通过深度的情绪洞察来实现品牌形象升级,融合文旅内容探索短剧营销新方向,借助明星、头部达人来提升曝光度,这个春节确实有不少品牌短剧成功出圈,让很多人眼前一亮。

虽然春节期间短剧的关注度更高,品牌能借势实现营销目的,此前也有成功的品牌短剧,为品牌带来了实实在在的曝光和转化。
但实际上,短剧并非品牌春节档营销的王牌,今年品牌的春节短剧营销面临着更大的挑战。
诸多品牌短剧率先需要解决的一个问题,就是如何与整个春节档微短剧抢流量。不可否认,如今微短剧不论是在故事性上还是制作上,都上了一个台阶,春节档也已成为微短剧的一个大流量池。今年春节期间,各平台精心挑选出来的精品微短剧就有270余部。
品牌春节短剧真正需要面对的竞争对手,是整个春节档微短剧。这也是为什么很多品牌放下了“植入硬广”的执念,以内容为主的一个背景因素。
“拍一个观众爱看的故事,是品牌对于我们这次短剧的要求,我们这次植入哈尔滨冰极纯生0糖啤酒的新品,也是在剧中融合剧情,而不是生硬的读广告词”,世纪鲲鹏相关负责人表示。

观察品牌春节短剧的表现,虽然有部分播放量已经超过1亿,但也有很多曝光并不理想。例如乌苏啤酒与达人@十三合作的《我是财神爷》、劲酒推出的《大冲运》播放量都在几百万。
这不仅与题材、故事、情绪有关,如前所述,能在春节期间闯入受众视野的,核心还是那些拿捏了痛点,对春节这个场景情绪挖掘够深的作品。
不过,面对几百部优质微短剧,如何做好宣发也是考验品牌短剧营销的一环,否则就算内容制作在线也很容易被埋没。
此前就有制作人告诉剁椒Spicy,“品牌短剧也应该当作影视作品去做宣发,去做话题、冲热搜,不然曝光也很难有突破。”
即将突破1亿次播放的《我在尔滨很嗨皮》,前期就做了充分的宣发计划。“一是整合多平台资源,例如抖音账号、微信公众号,并根据不同平台调性和用户群体特征,针对性策划内容,提升剧集知名度与话题热度;二是积极联络本地知名自媒体账号、生活服务类账号等,发布拍摄地取景亮点、本地演员参演情况等引发本地观众的讨论,提高剧集在本地市场的知晓度和口碑”,世纪鲲鹏相关负责人提到。
最终相关话题#我在尔滨很嗨皮#播放达1.5亿,在短剧上线第一天就冲上了哈尔滨本地热搜榜第一名。
其次,很多品牌押注短剧,不仅是为了曝光,也希望有实际转化,本身春节也是一个有强消费、送礼需求的节点。
剁椒Spicy观察发现,目前很多品牌短剧主要是以评论区挂链接、日不落直播间承接剧中同款等方式。例如伊利的定制短剧《废柴厨娘之逆天改命》,就可以在评论区一键直达“春节定制装”的商品链接;HBN、丸美等品牌也都持续直播,用户可以根据话题词、链接快速切换到品牌直播间,快速下单。

但除此之外,并没有更加创新性的转化玩法。如此前星巴克就在直播间搭建了短剧同款场景,售卖不同组合装的优惠券。
而且很多品牌在转化路径的搭建上,相对薄弱。例如舍得推出的《诗酒风云之谁是真正的大师》主要发布在朱时茂的账号,评论区并没有相关的跳转链接;发布了《财神接班人》的乌苏啤酒,并没有持续直播、内容评论区也没有品牌信息。
其实今年品牌在春节短剧营销上更成熟、更愿意尊重内容本身、也有不少亮点。但当春节短剧成为品牌的必备营销动作,挑战也随之而来,如何打出内容差异化、做好宣发也是必须思考的,而且对于有转化目标的品牌而言,在做好内容的基础上,搭建好转化链路、做好流量承接,才算是真正完成了一次短剧营销。