文 | 化妆品观察
国货美妆上市十强布局医美,正展现出强劲的发展势头。
近日,丸美生物投资标的上海摩漾生物科技有限公司(以下称“摩漾生物”)公开表示,旗下高端产品Aphranel®优法兰,正式获得NMPA三类医疗器械注册证,成为中国首个获批的面部软组织填充用途CaHA羟基磷酸钙注射针剂。
《化妆品观察》获悉,丸美生物通过旗下控股企业——青岛茂达创业投资合伙企业,实现对摩漾生物的投资,目前持股比例为9.6%。
与此同时,华熙生物在前不久发布的业绩预告中透露,2024年,公司医疗终端业务保持高速增长,旗下医美品牌润致推出两款医美针剂新品:“润致·格格”与“润致·斐然”。去年上半年,华熙生物皮肤类医疗产品实现收入5.55亿元,同比增长70.14%。
不止丸美生物、华熙生物,目前国内美妆上市十强企业里,大部分已经涉足医美市场,部分企业已收获一定的业绩回报。
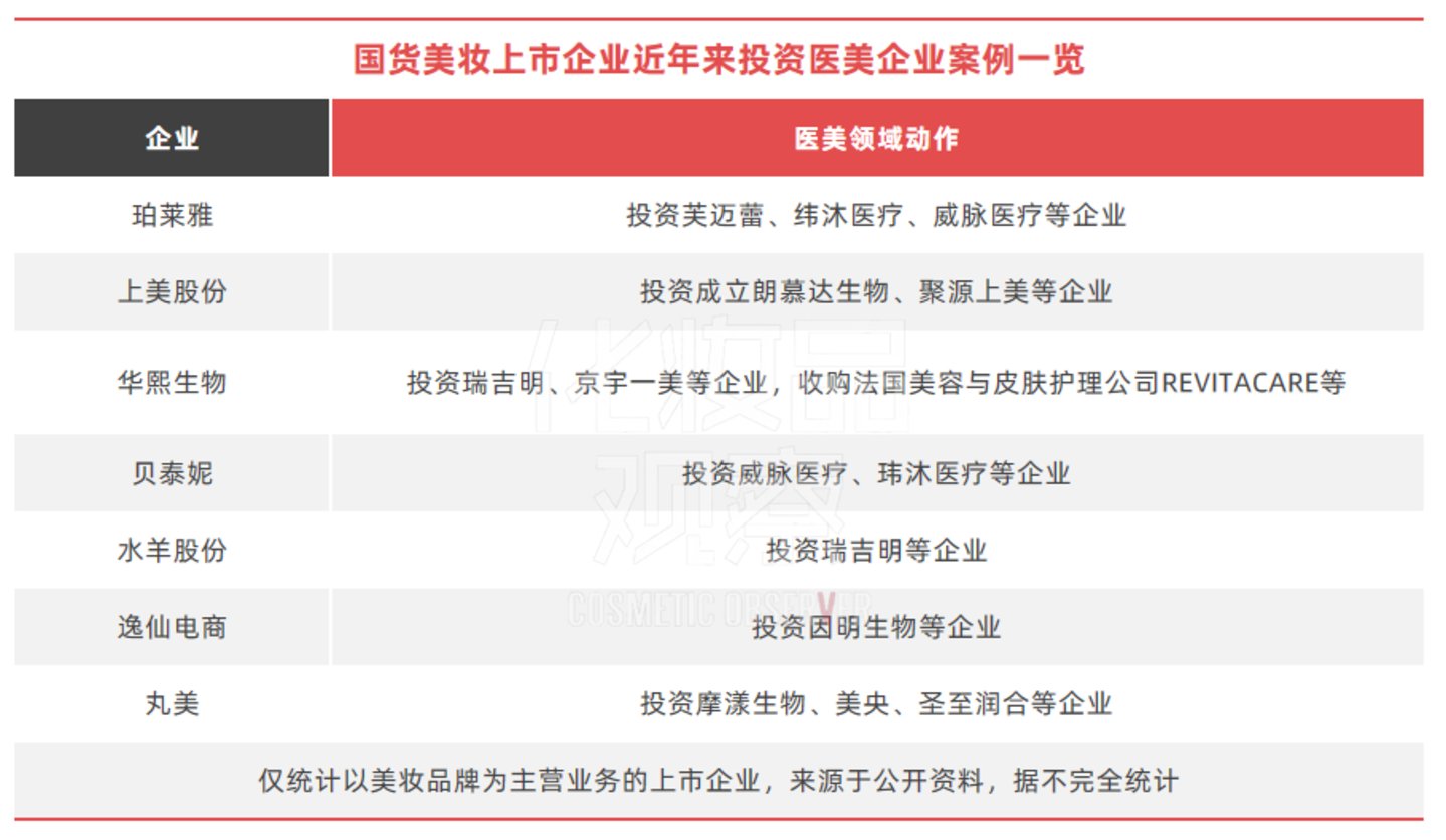
《化妆品观察》整理发现,国货美妆上市十强企业布局医美市场,主要通过两种方式:投资和推新。
投资医美相关企业。
截至目前,珀莱雅、上美股份、华熙生物、贝泰妮、水羊股份、逸仙电商、丸美生物等,均投资了医美相关企业。

丸美生物、逸仙电商等所投企业,均迎来了最新成果。丸美生物投资标的摩漾生物旗下产品Aphranel®拿下我国医美面部软组织注射填充领域的合规首证。逸仙电商投资的因明生物,旗下控股子公司自主研发的“注射用重组A型肉毒毒素”YY001用于“改善中度至重度眉间纹”的上市许可申请获国家药监局受理。
多家头部美妆,拥有相同的投资标的。例如,华熙生物和水羊股份均投资了瑞吉明。近期,瑞吉明已成功研制出人工合成PDRN原料,并中试成功。据悉,这款原料在医学美容领域具有广泛的应用前景。又如,贝泰妮和珀莱雅均投资了威脉医疗、纬沐医疗等。其中,威脉医疗旗下拥有单极射频皮肤治疗仪YOUMAGIC。
推出医美品牌或相关产品。

华熙生物在业绩预告中表示,2024年,旗下医美品牌润致推出两款医美针剂新品:“润致·格格”(注射用透明质酸钠复合溶液)与“润致·斐然”(注射用交联透明质酸钠凝胶);同时,通过内生及外延的方式,加速推进各项医美管线。
贝泰妮此前推出的抗衰品牌瑷科缦,目前已深入医美院线等领域。公开资料显示,其入驻全国双美机构数已超过600家。此外,其还开设了多家医美企业,如上海颜钥医疗美容诊所有限公司、昆明薇诺娜皮肤医疗美容有限公司等。
福瑞达则推出了珂谧品牌,拓展胶原蛋白医美赛道,这一品牌聚焦“围术期”品牌形象,入驻医美医院,上新透明质酸钠水光润肤贴、医用重组Ⅲ型人源化胶原蛋白修复液等多款新产品。
巨子生物旗下产品——注射用重组胶原蛋白填充剂属于“列入国家重点研发计划的医疗器械”,符合优先审批情形的项目,或将获得优先审批。据公开资料,巨子生物已储备多款重组胶原蛋白针剂产品。
敷尔佳则推出重组Ⅲ型人源化胶原蛋白填充剂、重组Ⅲ型人源化胶原蛋白冻干纤维等产品,其中,前者为公司首款真皮层注射填充产品,后者为公司首款浅层注射填充产品,均将助力公司开拓医美院线市场。
从部分企业布局医美后取得的成绩来看,3年或可见成效,典型如华熙生物。
华熙生物在财报中透露,公司的医美业务于2021年启动变革试点,2022年完成调整,2023年逐渐步入良性发展阶段。
2023年,华熙生物医疗终端业务实现收入10.90亿元,同比增长58.95%,占公司主营业务收入的17.95%。同期,其皮肤类医疗产品实现收入7.47亿元,同比增长60.29%,其中公司差异化优势品类微交联润致娃娃针收入同比增长超200%,润致填充剂收入同比增长超250%。
2024年上半年,华熙生物医疗终端业务实现收入7.43亿元,同比增长51.92%,占公司主营业务收入26.51%。
“公司医美业务经过2-3年的变革,变革效果逐步深化。”华熙生物表示,医美业务销售收入实现稳步提升,费用率实现稳步下降,经营质量逐渐提高。
通过对比医美企业与美妆企业的财报数据可以看出,医美业务的盈利水平要普遍高于美妆业务。
以爱美客为例,2023年、2024年前三季度,其毛利率分别为95.09%和94.80%,净利率分别为64.65%和66.73%。同样,锦波生物2023年、2024年前三季度的毛利率分别为90.16%、92.37%,净利率分别为38.28%、52.60%。两家企业的相关指标,均远超美妆行业的平均水平。
目前,多家企业进一步提升了医美业务的战略地位。
以福瑞达为例,在推出珂谧品牌后,公司将“4+N”品牌发展战略升级为“5+N”,从单一美妆主业升级为“生美+医美”双美新生态,推进胶原蛋白布局以及医美产业发展。
民生证券研报指出,丸美生物目前在持续深化“双美”战略,在医美领域,公司通过投资再生医学和医美领域的相关企业,如专注科技再生材料注射填充类医美产品的摩漾生物、光电医美器械领域头部企业美央、致力于再生医学生物材料的研发与应用工作的圣至润合等,抢占医美市场先机。
除国货头部美妆企业外,国际大牌近年来也加大了对医美领域的投入。
据《化妆品观察》此前报道,欧莱雅在医美赛道已经完成了原料、品牌、机构的“三维立体化”布局:合作上游企业锦波生物、收购高德美10%股份、投资国内高端医疗美容连锁机构“颜术医美”等。
2024年,美妆品牌(企业)在医美赛道的布局超过25起,包括修丽可、曼秀雷敦、倩碧等海外品牌相继加入医美牌桌,推出“械字号”系列产品(详见《护肤赛道的范式变革已萌芽》)。
与此同时,企查查独家提供的数据显示,截至2024年末,国内医美相关企业存量为15.95万家,较前一年(2023年)同比增长20.05%。2024年全年,注册4.43万家相关企业。
企业们集体抢滩背后,是医美市场近年来的爆发。
根据观研报告网发布的《中国医美行业发展趋势分析与投资前景研究报告(2025-2032年)》显示,截至2023年,我国医美行业市场规模约为2669亿元,我国医美行业消费者规模达到2310万人,保持持续增长。该报告预计,2031年医美行业市场规模7102亿元。
同时,根据弗若斯特沙利文统计数据推测,刚刚过去的2024年,中国医美市场或已突破3100亿元。
诚然,爆发的医美市场,对入局的企业来讲,既孕育着生机,也存在不小的挑战。一方面,大量年轻用户持续渗透市场,未来有望持续高增;另一方面,国内医美也步入激烈的竞争和淘汰赛阶段。
“淘汰赛阶段,抢滩新市场,产品能做到第一或唯一,十分重要。”有资深业内人士指出,摩漾生物的新品(详见上文)是中国首个获批的面部软组织填充用途CaHA羟基磷酸钙注射针剂;因明生物旗下控股子公司自主研发的新品(详见上文),是全球首款且目前唯一已递交上市申请的重组A型肉毒毒素产品;巨子生物旗下产品注射用重组胶原蛋白填充剂属于“列入国家重点研发计划的医疗器械”,这些产品都具备核心竞争力。
由此来看,产品的创新与多元化、升级或强化核心技术等,均是企业们抢滩医美市场的重要筹码。
上一篇:蓝鸟“消失”的那一夜