文 | 新眸,作者 | 李小东
自从Ray-Ban Meta验证了消费级AI眼镜的可行性,国内外这一赛道展现出了前所未有的活力。
从雷鸟X3 Pro承诺的"全彩光波导方案",到Rokid最新迭代的空间计算模组,再到小米的双目显示系统,已有超过40家厂商布局了AI眼镜,仅CES 2025展会上亮相的就多达40多款。2025年被业界认为是行业集体进入技术验证的关键节点,《新眸》粗略统计,今年等待发布的新机型至少还有50款。
AI眼镜被视为下一代超级硬件入口,背后的原因与AR/VR的路径存在本质差异,相比此前第一代谷歌眼镜的折戟,以及十年后VR产业从巅峰跌落,AI眼镜的核心逻辑更加务实,在于“场景适配性与技术融合能力”,简单来说,更看重在日常生活中高频场景的落地。
随着产品从无屏、蓝牙、摄像头的过渡方案,发展到AR+AI的融合应用,人们对它的终极期待是希望能成为“人体感官的延伸”。至于这场交互变革的主线,不单单要解决硬件迭代和应用的问题,还要思考如何从“实用”和“价值”破局。
在电子消费领域,200万台出货量一向被看作AI硬件的生死线,标志着这类产品成功跨过市场的检验。从Wellsenn XR最新的数据来看,去年全球AI眼镜销量234万台,其中RayBan Meta独占224万。
这组数据很有意思。要知道,在RayBan Meta卖爆之前,国内外还有数十家企业在开发各种各样的智能眼镜,但无一例外,无论是谷歌、微软,还是苹果、华为,没有一款真正走向大众市场。而Meta前后仅用了不到三年时间,就解决了困扰这一领域十多年的量产难题。
背后的原因,和它的产品定位和设计思路息息相关。
在正式做AI眼镜之前,扎克伯格在AR Orion项目上已经投入了近十年,但由于成本过高一直没能实现商业化。虽然Meta坚信AR在未来能取代智能手机,但显然,棘手的现实问题需要更循序渐进的解决方案。
RayBan Meta的意义,其实是作为一种从传统眼镜到AR头显的过渡方案,相比市面上其他智能眼镜,要么过于炫技(如追求AR带来的沉浸式科幻感),或是过于平庸(如蓝牙音频眼镜),Meta的思路恰恰相反:先提升产品的接受度与实用性,再验证前沿技术的可行性。
他们并非从一开始就All in Al,而是聚焦打造一款兼具科技感和时尚感的眼镜,再慢慢加入其他的功能,并在性能、舒适度和价格三者间达到平衡。
外界总结RayBan Meta的卖点,这首先是一款不错的眼镜,重量49g,售价不到3000元,只用花一副雷朋太阳镜的均价,就能获得“大牌眼镜+蓝牙耳机+摄影+语音助手”的多重体验,性价比非常高。不少从业者也表示,Meta的爆火,雷朋的作用甚至超过了AI功能本身。
最终的市场效果,的确满足了Meta对大众消费级的定位目标,而非仅仅聚焦在极客、商务一类的小众群体。
这时候,再来对比RayBan Meta与之前的智能眼镜,除了早期Google Glass、HoloLens这些厚重昂贵的科技玩具,后来华为、Nreal、Bose、OPPO等其实也推出过类似产品,但问题很明显:要么设备过重、价格过高,要么功能局限、完成度不高,或是续航没法支持全天候使用。

基于这样的背景,RayBan Meta相当于一道分水岭,一方面,让外界重新看到了AI眼镜的商业化潜力;另一方面,轻量化的“音频+拍摄”产品方案取代了以往AI眼镜的设计思路,并在2024年普及。
过去一年里,Ray-Ban Meta成功引发了一波行业赶超和对标的热潮。各行各业的厂商涌入赛道,除了雷鸟、魅族、Rokid这类专业级AR玩家,不乏影目、谷东、闪极等创业级选手,就连百度、字节、腾讯、小米等大厂也有相应的筹备计划。
不过,目前真正发布的产品还屈指可数,从国内首款量产的AI眼镜闪极A1,到比普通眼镜还轻的雷鸟V3,基本都没有跳出Ray-Ban Meta的功能架构。但对于这些初代产品来说,当下比创新更重要的,是在摸着Meta过河的同时,在外观、价格、摄像头、存储、重量、续航等方面进一步打磨。
除此以外,参照Meta与雷朋的联名合作,Rokid、雷鸟、蜂巢科技等品牌延续同样的市场思路,也相继与暴龙、博士、宝岛等传统眼镜厂商进行绑定,上下游供应链协同的同时,借助传统眼镜厂商的经验来推动产品普及。
“AI眼镜市场只是看似热闹,但产品同质化严重。”
去年,雷鸟创始人李宏伟曾公开表示,由于大部分AI眼镜的思路都是普通眼镜搭载AI、耳机、摄像头等功能,行业潜力还远未被充分挖掘。Meta CTO Bosworth也曾在博客发表类似的看法,Ray-Ban Meta本质上是将复杂技术简化为大众可接受的智能配件,还只是“最终想要构建的AR眼镜”的第一步。
伴随市场被逐步打开,距离"自然交互终端"的终极愿景,AI眼镜仍需突破多项关键技术。
其中最重要的一步就是“显示”,这也是今年行业里的一大主要看点。
拿Ray-Ban Meta来说,在升级了实时对话、实时翻译和听歌识曲三大功能之后,它的下一个大动作,就是装上显示屏。问题在于,此前这款产品的成功,离不开放弃AR显示后更轻盈的重量,外界好奇的是,Meta如何在不牺牲其他效果的前提下达到显示效果?
就目前等待发布的AI眼镜来看,除了常规的音频拍摄眼镜,已经有不少玩家加入了AR效果的预备役。比如最近大火的Rokid Glasses,创始人Misa当众演示其演讲题词、文字导航、实时翻译等功能,佩戴时会清晰地看见镜面上实时显示的单色界面。
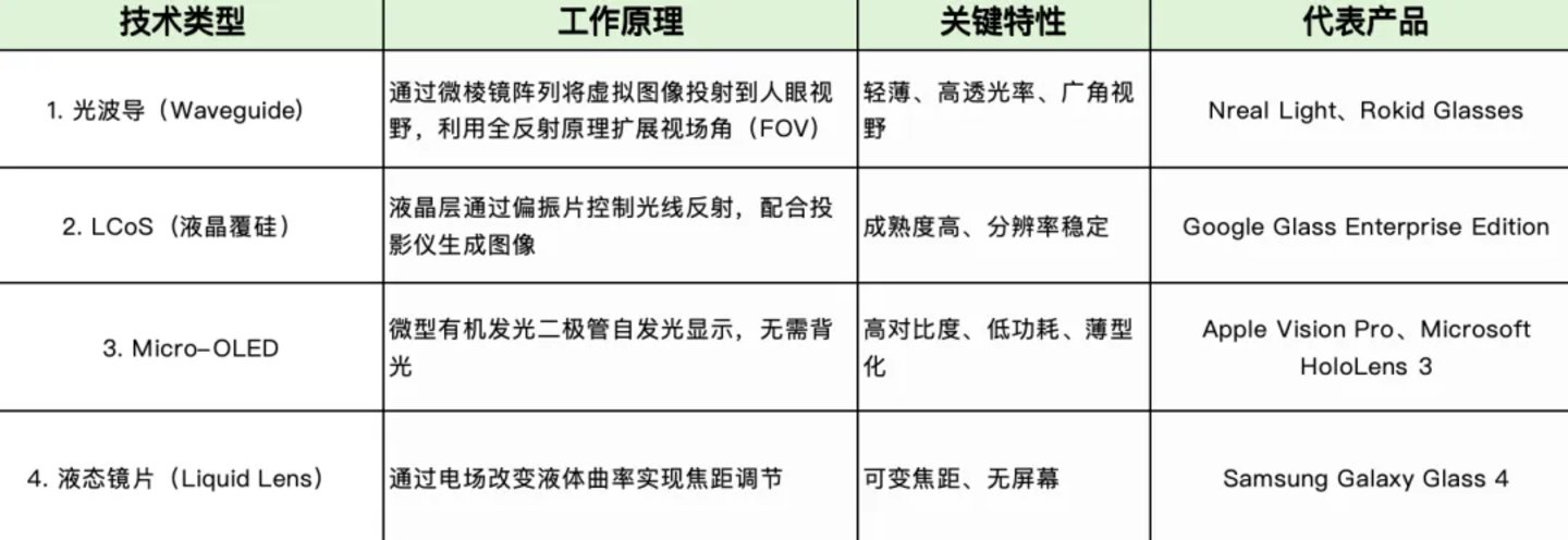
Rokid采用的是当下最主流的“光波导”显示方案,和HUD的技术原理类似。简单来说,光波导技术应用在镜片上,叫光波导镜片,镜片边缘会有一个小孔,图像会通过小孔被投影到镜片里面,并在镜片的两个面之间不断反射,最终进入人眼达到成像效果。
相比Vision Pro的Micro-OLED、工业领域的LCoS等视觉方案,用光波导镜片搭配Micro LED光机,显示组件更轻(可以控制在10g以内),造价也相对更低。目前这项方案将被搭载在雷鸟X3 Pro、StarV Glasses、雷神AURA、谷东等新款AI眼镜上,但受制于量产难度大、成本高,以及容易色散等问题,大部分厂商采用的都是单色显示。

很多AR公司曾向用户描绘过这些画面:将不同应用窗口锚定在真实空间的不同位置、走在陌生街道时自动浮现路牌信息、挥手抓取空气中的Excel表格,用眼神选中数据列——从AR导航、虚拟信息叠加、到实时翻译,可以说AI眼镜的核心功能均依赖显示技术实现。
就像扎克伯格说的那样,“不具有显示功能的AI眼镜,只是AR发展不成熟的一个产物”,某种程度上,显示效果是AI眼镜的"技术显性化"载体,它决定了产品能否跨越"炫技"到"实用"的鸿沟,在此基础上,AI眼镜在应用层的想象力才会进一步拓宽。
当然,也不难想象,伴随着未来越来越多的AI眼镜实现AR效果,也会有越来越多新的难题随之涌现。比如,如何去把控算力与能耗之间的平衡?如何突破单色光波导的局限性?如何在镜面上呈现出更多、更个性化的应用画面?对这些问题的解答,将直接影响AI眼镜是否会向移动计算平台演变,甚至成为真正理解周围环境的多模态系统。
外界将2025年视为AI眼镜发展元年,主要基于两方面预期:一是消费级市场即将迎来"百镜大战",二是国产大模型或将成为AI眼镜需求爆发的核心驱动力。

众所周知,过去两年国产大模型虽经历爆发式增长,但已显现同质化特征,技术落地难题与商业化困境交织,部分厂商甚至陷入恶性价格竞争。在此背景下,业界对AI眼镜被寄予厚望,将其看作突破大模型应用瓶颈的关键载体。
截至目前,已经发布的产品中,包括闪极、小度、Rokid等品牌相继推出搭载国产大模型的AI眼镜产品。再加上近期火爆的DeepSeek,通过分层架构设计和开放接入策略,能够进一步降低算力消耗、续航压力及硬件成本,理论上可使更多硬件设备集成AI能力。
然而,不少行业观察者对此持审慎态度。多位业内人士指出,无论是AR眼镜、AI眼镜还是大模型本身,当下均处于发展瓶颈期:大模型能力趋同,AI眼镜的功能局限性也十分明显:基础功能集中于语音交互、实时翻译、导航提醒等低频场景,信息捕捉的灵敏度与准确性尚存不足。
用户体验调研显示,消费者对"智能化"的感知并未显著提升,多数人更关注拍摄质量、佩戴舒适度等基础属性,甚至认为现有AI功能尚未达到真正智能化的门槛。
在经历了手机大模型、Ai Pin 和 Rabbit R1等产品的前期高调、后期遇冷后,消费者对AI技术的期待已出现回落。AI眼镜的集成化特性甚至放大了这一矛盾:功能堆砌必然导致设备轻量化与续航能力的双重挑战。
从企业视角来看,作为这一领域的标杆,Meta对AI功能的反应并不剧烈,相比同行对AI的热火朝天,Ray-Ban Meta对AI功能的自研和更新反而一直保持克制甚至比较迟缓的状态。
事实上,扎克伯格有着更深远的野心。
他多次强调AI眼镜作为"下一代计算平台"的战略价值,认为其取代智能手机的前提是构建新的生态系统。随着AI眼镜领域的竞争越发激烈,相比在在硬件市场里做单一的竞争,Meta对AI眼镜的长期规划,是将Ray-Ban Meta打造成开放平台,为第三方提供更多的空间,允许其通过上架应用商店的形式,在Ray-Ban Meta上运行自己开发的App 。
这一构想与Rokid不谋而合,作为国内AR领域的系统软件厂商,Rokid从早期就确立了"操作系统"定位,Misa为自己和公司定下的目标是成为空间计算时代的“Android”,并明确表示:"AR的竞争已进入系统软件和生态之争,未来个人计算平台必然演变为具备统一交互范式的操作系统。"
早在多年以前,通过AR Studio套装实现的安卓应用全兼容能力,Rokid在消费级市场与工业场景均展现出生态扩展性,截至2023年底开发者规模已达6000人,其中企业级开发者占比三分之一。在Misa看来,这些长年积攒的资源,同样能外溢到AI眼镜的生态开发里。
正如微软Hololens 2团队的前负责人Alex Kipman预言,AI眼镜的终极战场不在镜片之中,而是涉及整个软件生态的重构。
正如触屏智能手机颠覆了物理按键,AI眼镜要替代手机,同样要孕育出超越触摸屏的交互范式——届时,AI眼镜才真正成为下一代计算平台的颠覆性载体。