文 | 红餐智库,作者 | 红餐产业研究院
近年来,以薯条为主打产品的专门店在全球范围内迅速崛起,从欧美、日韩到东南亚,乃至国内市场,薯条专门店如雨后春笋般涌现,成为西式快餐细分领域的一股新势力。国内薯条专门店的发展现状如何?赛道有哪些发展亮点?未来的发展趋势如何?
20世纪80年代末,随着西式快餐的涌入,薯条这一经典产品也被引入到我国,至今已在我国扎根发展近四十载。在这期间,薯条产品的口味和形状经历了从单一到多元的进化过程,薯条也被餐饮经营者从西式快餐门店的配餐产品中独立出来,打造成薯条专门店。

特别是近年,市场上出现了不少薯条专门店,门店数量也在迅速增长。红餐大数据显示,截至2025年2月,全国薯条专门店超过2,000家,比2023年底增长了45.1%。红餐产业研究院预估,2025年薯条专门店市场规模有望达到200亿元。

1、政策利好、市场认知度高等三大因素助推薯条专门店赛道发展
红餐产业研究院研究分析,薯条专门店之所以能够发展迅猛,主要受三个方面的因素助推。
第一,政策利好薯条产业发展。近年来,国家和地方政府十分重视马铃薯产业发展,相继出台了一系列扶持政策,稳定种植面积,提高单产水平,培育精深加工企业,加快推进马铃薯全产业链开发。
国家统计局数据显示,我国马铃薯播种面积基本稳定在4,600千公顷左右,2024年马铃薯产量预估超过1,900万吨。与此同时,此前依赖于进口的冷冻薯条已基本实现本土化生产,全国冷冻薯条年产量在50万吨左右。

第二,薯条的市场认知度高、受众广。伴随着西式快餐的发展,薯条在我国消费者心目中已经深入人心,完成了广泛的市场教育。同时,薯条的消费场景也日益多元化,既可以作为主食充饥,也能成为下午茶和夜宵时段的休闲零食选择。
据红餐产业研究院观察,薯条不仅是众多西式快餐品牌的必备产品,还广泛应用于米饭快餐、粉面、炸鸡炸串、中式正餐、火锅、现制饮品以及甜品甜点等多个餐饮领域,是这些赛道品牌的重要小吃搭配。
第三,薯条专门店具有简单易得、毛利高、易“上瘾”三大优势。薯条标准化程度高,制作工序简单,且采用油炸烹饪,具有一定的“成瘾性”。其主要原材料是产量大、价格低廉的马铃薯,成本较低,毛利相对较高。

2、华东地区薯条专门店数量最多,超五成薯条专门店分布在二线及以上城市
从薯条专门店的门店区域分布来看,华东地区的门店数量最多,占比为36.0%;其次是华中、华南和华北地区,门店数占比分别为16.7%、15.2%和12.8%。具体到省级行政区来看,浙江、山东、河南、河北和广东的薯条专门店数量占据了前五位。

从线级城市分布来看,二线城市的薯条专门店数量占比最高,为24.6%;其次是三线城市和新一线城市,门店数占比分别为21.5%和19.2%。值得注意的是,二线及以上城市的薯条专门店数量占比超过了一半,占比为54.5%,表明二线及以上城市较高的经济水平和消费能力为薯条专门店的发展提供了较好的发展空间。具体到城市,上海、深圳、广州和北京四个一线城市的薯条专门店数量占据了前四,门店数占比分别为4.2%、3.8%、3.1%和2.0%。

3、薯条专门店品牌创立时间相对较短,门店规模多在10家及以下
从品牌格局来看,作为西式快餐的细分赛道,薯条专门店目前正处于赛道发展的初期阶段,大多数品牌创立时间相对较短。比如,菲律宾的薯条专门店品牌Potato Corner于2022年进入我国市场,本土品牌如putoto、Potato Gao、邦邦炸薯等均是2023年创立的。

此外,薯条专门店品牌的规模也相对较小。红餐大数据显示,截至2025年2月,96.3%的薯条专门店品牌门店数在10家及以下,仅有Potato Corner、壹米大薯条、食火肴现切炸薯、功夫薯条等品牌门店数突破了50家。
4、近八成薯条专门店人均消费在10~30元区间,品牌积极拓宽价格带
从人均消费来看,近八成薯条专门店的人均消费集中在10~30元区间。其中,人均消费在10~20元区间的门店数占比为45.3%,人均消费在20~30元区间的门店数占比为32.6%。

目前,各价格区间均有一些代表品牌,如Potato Corner、putoto、SH4KE、艾薯夫妇AYSH等品牌的人均消费在30元左右,而壹米大薯条、Potato Gao、薯格薯条等品牌的人均消费在20元左右。
此外,很多品牌通过设置不同的分量,或添加高价值感的食材和酱料,拓宽薯条产品的价格带。例如,Potato Corner的产品单价从18元至58元不等,putoto的特色酱酱薯单价在33~98元之间。
近年来,薯条专门店品牌在产品创新、门店选址、门店装修、品牌传播等方面均展现出了发展亮点;同时,上游供应链企业也在积极跟进,为薯条品牌提供了品质稳定的食材和丰富的口味选择,共同推动薯条产业的健康繁荣发展。
1、品牌从口味、形状、配菜以及食材全方位创新,以寻求差异化
由于薯条产品的标准化程度较高,与西式快餐门店中的薯条产品较为相似。为了寻求差异化,薯条专门店品牌积极地进行产品创新,从口味、形状、配菜乃至薯条食材本身,力求为消费者带来全新的味蕾体验。

在口味创新方面,薯条专门店品牌不仅推出了奶酪洋葱味、蜂蜜芥末味、黑松露风味等诸多经典西式风味,同时也推出了本土化的中式风味,如荔枝宫保风味、麻辣香锅风味、辣条风味、川川椒麻鸡风味等。
在形状创新方面,与西式快餐门店中形状单一的薯条不同,薯条专门店有多种薯条形状选择,如粗薯、细薯、卷卷薯以及各种异型薯等,部分品牌的薯条形状选择多达十余种。
此外,还有部分品牌通过搭配其他配菜或对薯条食材本身进行升级,以提升产品的价值感。例如,putoto推出了惠灵顿肉肠酱酱薯、辣芝士炒年糕酱酱薯等产品;薯条侠推出了狮子头薯条、釜山香肠薯条等;Potato Gao等品牌则主打鲜薯原切现炸,突出食材的新鲜,部分品牌还增加红薯薯条、芋头薯条等产品。
2、品牌积极扩充“小吃小喝”产品线,满足消费者的多元化需求
薯条专门店品牌不仅对薯条产品进行创新,还积极扩充小吃、饮品等产品线,以满足消费者的多元化需求。

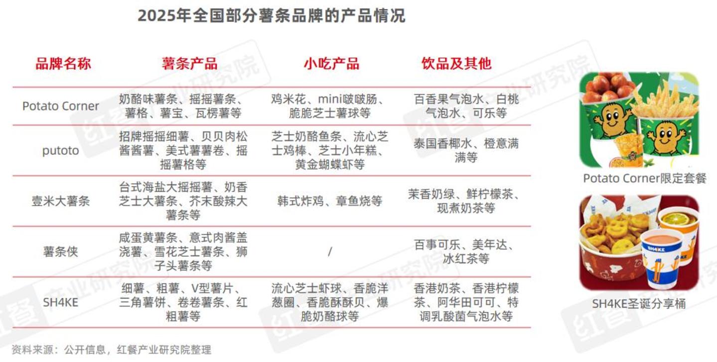
例如,Potato Corner的菜单上不仅涵盖了多种口味的薯条产品,还搭配了鸡米花、mini啵啵肠等小吃,以及百香果气泡水、白桃气泡水等饮品;putoto主打摇摇细薯和酱酱薯两大薯条系列,同时提供芝士奶酪鱼条、芝士小年糕、黄金蝴蝶虾、泰国香椰水、橙意满满等小吃和饮品;SH4KE除了提供丰富的薯条和小吃外,还有香港奶茶、香港柠檬茶、阿华田可可等现制饮品。
3、薯条专门店以档口模式为主,门店选址青睐高流量地段
从门店模型来看,薯条专门店多采用档口模式,门店面积通常在10~20平方米,不设堂食区域,主打外带场景,部分品牌支持外卖。同时,店内人员配置精简,仅需2~3名员工即可。

在门店选址上,薯条专门店品牌倾向于购物中心、大型商场、商业街等人流量较大的地段。红餐大数据显示,截至2025年2月,Potato Corner、putoto、Potato Gao等品牌的购物中心店占比均在九成以上。这些地段的高流量,为20~30元的客单价的薯条专门店提供了稳定的消费基础。
4、门店装修设计以鲜亮色彩为主调,契合了当代年轻人的审美需求
在装修设计方面,薯条专门店通常运用色彩鲜亮且充满活力的年轻化元素作为主调,比如红色、粉色、橙色、黄色、绿色等,以形成一定的视觉冲击力。例如,Potato Corner的门店以绿色为主色调,外立墙由绿色水管式的装饰物构成,充满东南亚风情;putoto的门店以粉色为主色调,营造出一种温馨、浪漫的氛围。

这些薯条专门店潮流的配色契合了当代年轻人的审美需求,非常适合拍照打卡。从消费者评价关键词来看,粉色浪漫装修风格、少女心风格的餐厅、环境优美、适合拍照等关键词位居前列。
5、薯条供应链日趋成熟,上下游协同推动产业繁荣发展
此前,薯条的重要原材料冷冻薯条主要依靠进口,近年来,随着国内薯条专用马铃薯品种的推广种植和薯条加工产业的崛起,薯条供应链日渐成熟。诸如蓝威斯顿、麦肯食品、爱味客等国际薯条供应巨头均在我国建立了薯条加工厂,而凯达恒业、雪川农业、蓝顿旭美等本土企业也有不小的生产规模,冷冻薯条生产已全面实现本土化。

此外,很多上游的调味料企业可为薯条专门店品牌提供丰富的撒料和酱料,并凭借其强大的研发能力以及对市场趋势的敏锐洞察力,帮助薯条专门店品牌快速实现口味创新。
当前,薯条在餐饮市场的应用范围越来越广泛,从西式快餐渗透至中式米饭快餐、粉面、火锅、烤鱼、正餐、炸鸡炸串、地方小吃乃至现制饮品等多个餐饮赛道。未来,随着消费者对薯条这一经典美食需求的持续增加,薯条将会跨越传统西式快餐的界限,成长为一个既能涵盖更多元化口味、形式与体验,又能与多个其他赛道相融合的大赛道。
然而,我们也要清醒地认识到,薯条专门店这个新兴领域尚处于起步阶段,发展过程中面临着诸多挑战,如产品的同质化、价值感有待提升、品牌力有待加强等。为此,红餐产业研究院为相关从业者提出了以下三个方面的建议:加强产品创新,塑造差异化;加强品牌建设,提高品牌知名度;提升产品价值感,确保消费者拥有较好的体验感。
上一篇:雷军要把友商逼疯了