文 | 数智前线,作者|赵艳秋、周享玥,编辑|牛慧
春节开工后的这个月,国内最忙碌的工程师群体之一,可能要数做大模型一体机的了。几乎所有服务器、云厂商、大模型和垂类应用服务商,都在加班加点追赶研发进度。一些主流企业的商机几乎是以往的数十倍甚至百倍。发布一体机的企业,也将超过百家。
为什么一体机会在今年爆火?客户采购它用来做什么?一体机企业又在拼什么?
从DeepSeek春节爆火,掀起企业尝鲜浪潮开始,大模型一体机市场就如同坐上火箭,迅速膨胀起来。
2月13日,大模型行业应用开发商众数信科联合中国移动,推出了大模型一体机,预装DeepSeek等大模型,并通过“以租代购”的方式,将租用价格直接打到了每月千元档位。
“现在很多客户对于AI智能体有极强的动力,但等不及去立项、走流程。”众数信科创始人兼CEO吴炳坤告诉数智前线,这个模式满足了客户快速尝鲜,推出后接到大量需求。
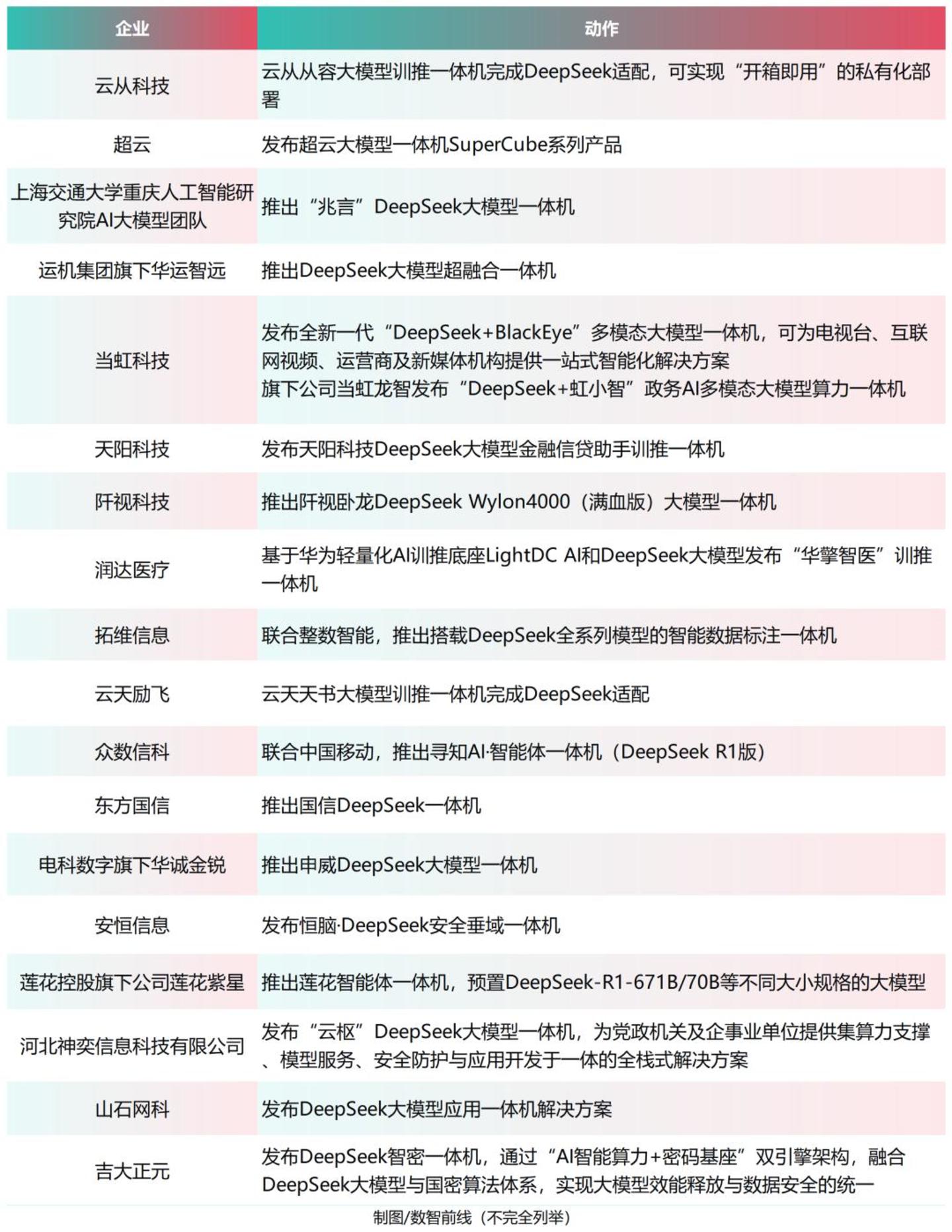
不管是服务器厂商、云厂商、大模型厂商,还是垂类应用开发商、上市公司、创新团队,都纷纷推出一体机产品。
服务器厂商们是其中一大主力玩家,华为、浪潮信息、联想、新华三、超聚变、宁畅等在内的所有主流服务器厂商,都参与其中。
产品推出后的生态动作也已开启。3月5日,浪潮信息宣布,将面向全国元脑生态伙伴举办"元脑企智DeepSeek一体机生态伙伴推介体验会"。而神州数码信创集团生态营销部总经理朱素洁告诉数智前线,正在搭建OpenLab开放实验室,面向神州鲲泰生态伙伴及神州数码千帆计划合作伙伴等,开放测试环境,联合有明确行业场景的伙伴展开解决方案合作。

在云市场,运营商云公司、各公有云和私有云厂商,都在春节期间启动了一体机研发,并排着队发布一体机。
2月8日,京东云推出涵盖了三个不同档位的DeepSeek大模型一体机。2月10日,天翼云推出息壤智算一体机-DeepSeek版,突出全栈国产化。2月14日,百度智能云推出千帆DeepSeek一体机。紧随其后,海云捷讯、火山引擎、浪潮云海推出DeepSeek一体机。

大模型厂商的动作也很快。科大讯飞在3月3日联合华为,迭代新一代星火一体机,并首次推出针对医疗、高教、政务、警务、法律五大全新应用场景的一体机产品。
来自各行各业的企业、上市公司,同样摩拳擦掌,也迅速推出DeepSeek一体机,尤其针对面向医疗、金融、政务等不同垂直领域的产品。

一体机商机呈现井喷式爆发,今年开年以来,几乎是以往的数十倍甚至百倍。其实,一体机并不是一件新鲜事。大模型火了之后,过去一两年,厂商推出了大模型一体机,但市场未爆发。“前后反差非常大。”京东云PaaS业务部产品负责人贺皓直言。
为什么DeepSeek给市场带来转折?
业界认为,根本原因是目前企业正在尝鲜推理市场。
DeepSeek的出现,让市场对人工智能,形成了空前的认知。“我看到这一轮很大的不同是,很多对技术不是很懂的,如律所、会计师事务所,也想去用AI。” 海云捷迅云业务负责人赵利军说,考虑到数据安全性,他们期望供应商提供All in One的产品,拿回去开箱就能用,先尝试,再考虑怎么跟业务做整合。“后续可能会有很多可能性。”
而促成市场拥抱人工智能的关键,是基础模型能力的提升。“尤其DeepSeek满血版,超越了之前一些闭源或开源模型。”京东云贺皓分析。另外,之前的开源模型,不像DeepSeek开源这么彻底,最高版本都是收费的,对用户而言,成本仍较高。而之前闭源模型在很多场景下,无法做到私有化交付,即便能做到,成本也很高昂,而政务、金融和部分企业,因合规要求,数据不能出域,这制约了三类典型客户市场的爆发。
“DeepSeek用较小的训练成本,效果超越国际竞品,也大幅降低了推理成本,吸引了众多企业,尤其是中小企业。”科大讯飞星火军团智算产品负责人罗雷说,触发了多个行业客户的需求。
“现在,中小规模用户也能把自己的私有数据,通过强化学习形成专属模型,企业的投资回报是划算的。”神州数码信创业务集团产品中心总经理李川分析。而且,企业在使用时,要求掌握端到端的可解释性。开源模型相比于闭源模型,更可追溯、可解释,打消了用户的一些顾虑。而国产化算力的供应和适配上,也已完成得很好。“2月4日,DeepSeek在昇腾社区上线之后,大概一周左右,我们全部产品线,都已完成了适配。”
DeepSeek出现,解决了企业应用的关键痛点,点燃了需求。“现在有点像当年iPhone出来时,虽然好但非常贵。”京东云贺皓说,“安卓出来了,整个智能机市场的需求才完全被释放出来。”
“DeepSeek一体机第一批市场落地,将以尝鲜为主。”科大讯飞星火军团智算产品负责人罗雷观察说。
“目前采购一体机的客户主要有两类,一类是去年已经落地大模型的企业,他们要体验一下,DeepSeek这种比较好的通用大模型,能不能快速满足他们的通用场景。另一类是过去观望的中小客户,他们就想快速买一台来体验一下,业内领先的大模型能力到底达到什么样的基线效果。”
“一体机其实满足用户一个快部署,以及偏通用的应用需求。”联想一体机人士补充。
“现在单台或几台一体机就能部署大模型,让企业尝试一些功能,如AI助手。这在以前,肯定是搞不定的。”海云捷讯云业务负责人赵利军说。
由于满血版的一体机仍然要百万元量级,对于一些中小公司,一些一体机厂商已推出像1.5b或7b等蒸馏版一体机,让客户用一个比较小的投资来尝鲜。
京东云贺皓告诉数智前线,他们接触到的客户群体,目前买一体机以推理为主。政务客户有非常具体的场景,如公文撰写、一网通办对民生政策的解答等。“我们在鹤壁、大同已落地类似应用。”而他们接触的金融客户,理财投顾场景也居多。其实,金融客户早已在内部用大模型做了相关智能体,这次模型效果、私有化部署、成本可控这几个条件叠加在一起,这个场景需求一下就释放出来了。
但业界观察,尝鲜之后,已有客户开始对接训推一体化的场景,结合自己私有的数据做微调和蒸馏,进一步解决具体场景的痛点。“这时它的算力要求,目前我们评估下来,要增加到5台左右。”贺皓说。
“未来客户肯定不单单需要纯推理的能力,要去赋能具体场景,解决客户的痛点。这肯定是未来一体机的落地的重点方向。”科大讯飞罗雷说。
与之前金融是各种新科技应用的急先锋不同,这一轮政务行业一马当先。
“政务类的诉求非常明确,每个省市都有一网通办,面向民生的办公入口,有政策解答场景的应用。”京东云贺皓观察。而业界看到,各个省市也都在暗自较劲。
神州鲲泰李川看到,动作最快的是深圳、北京,包括一些城市都已上线了政务AI员工。而对外服务的响应时间和处理业务的笔数,基本上都有百分之四五十的提升。
第二类是金融企业。“金融本来已在内部开发了类似投顾、风险管控的智能体,这一波,他们只是把调API的接口,换成DeepSeek的API接口,立马就可以验证效果,所以这一波速度也非常快。”贺皓说。从公开报道来看,工行、建行、邮储银行、招商银行等都快速引入了DeepSeek。
第三类是教育科研。“从大年初二开始,我们就接到很多客户的咨询电话,全是问怎么用DeepSeek模型,构建自己的专属业务场景的。”众数信科吴炳坤告诉数智前线,“其实,高校和科研院所早在农历年前就行动起来了。因为DeepSeek是最先在学术圈‘爆炸’,然后扩大到技术应用圈和产业圈。”
而很多科研院所,会有大量自己的科研数据,出于保密性和知识产权的考虑,也会采购一体机,他们也是最早采购或租赁一体机的行业用户。
第四类是医疗医药。神州鲲泰李川举例,像医院一个科室,有十几名医生,有自己的病历积累,原来病历集中在数据库里,但这些病例本身有文本、图片,检索很难用。现在用大模型将数据切片,形成一个大模型可以理解的知识库,医生在做诊断时,检索病例的响应速度可以比原来快很多,生产力得到提升。
第五个是智能制造。专注于工业大模型落地的中工互联董事长智振告诉数智前线,从今年春节后第一天上班开始,他们每天都接到不少客户的咨询,大家的态度都很积极,“基本上都要求把DeepSeek-R1接进去”。DeepSeek-R1有更强的推理能力,这将AI应用从局部推向全局,可以做企业的“大脑”。
IDC中国研究经理程荫观察,教育/科研、政务与公共服务、制造、能源、医疗、金融等行业的需求较为明显。去年更关注基础功能和性能,今年可能更强调效果更佳的AI模型能力集成、软硬件协同优化和行业定制化、安全性等。
除了这些突出的行业外,海云捷讯的赵利军强调了中小企业。“今年可能有点特殊的是,除了传统的政企,中小企业对这个事情的关注度非常高,因为确实能帮助他们提升效率。”赵利军发现,大家通常先搭一个环境,同时去发动内部团队对接、研究,看怎么和自己的业务系统整合起来。
从上述主流应用行业来看,从政务、金融到大型央国企,基本都建设了自己的智算设施,比如政务云和智算中心。一体机与已有的设施之间是怎样的关系?
“其实是一个互补的关系。”科大讯飞罗雷举例,去年一些大型企业建设的智算中心,主要用于模型训练,本身都有自己的一些训练和推理平台,也可以基于这个平台去部署DeepSeek。但由于DeepSeek部署或推理性能优化有一定技术门槛,很多客户不具备这样的能力,先买一台一体机,开箱即用。当体验完之后,可以在智算中心上去训练专属模型,将一体机作为一个边缘设备,提升边缘推理效果,形成类似云端训练、边缘部署或者云边协同的架构。
京东云贺皓举例,传统政务云集群有严格的网段管理,比如互联网区、政务内网区等。新的部署,机房资源可能要重新规划。从网络划分以及部署灵活性上看,当政务有AI的上线要求时,政务云可以扩容,也可以做类似外挂一体机的形态,因为一体机可以快速部署,开箱即用。此外,云厂商如京东云等,也提供了类似纯软件输出形式,相当于把一体机里的软件平台,输出到客户原有的集群中。
这波一体机需求热潮中,来自各行各业的企业和政府客户们,关注的Top3问题都有哪些?
“客户首先会问的一个问题是到货时间,他们都是希望越快越好。”神州鲲泰李川告诉数智前线,大家现在都很关心有没有现货,能不能立刻交付。
为此,厂商们也都在卷交付能力。“我们现在有的样机都交付出去了。”李川说。京东云贺皓也表示,他们目前给到客户的承诺是,现货储备一周内可以发到客户现场,开箱即用,而需要定制的期货产品保证在一个月内到货。
另外,综合性价比也备受关注,其中一个维度是参数规模是否一定需要671b的DeepSeek满血版,以及是否需要支持国产化加速卡。“这是客户比较关心,也是我们会去引导客户询问确认的。”贺皓说。
目前,虽然不少厂商都已对外宣布,单台即能部署DeepSeek满血版,但购买成本依然在百万元级别。这对于不少企业来说仍然是个不低的门槛。
业界观察,这波采购潮中,很多客户都在部署满血版的一体机。“我觉得这是一个过程,慢慢的不同客户会区分出来,不是所有的客户都需要满血版。”李川说,偏文科聊天机器人的应用,其实蒸馏板上的效果也是不错的。
现在,已有客户退而求其次,选择预制了参数规模更小的大模型、成本更低的一体机,先做尝试。另外也有部分已经较为了解大模型的客户,结合自己的应用场景综合考量,并不一定需要满血版,而选择了支持70b、32b等蒸馏版的一体机。
“对于很多还处在尝鲜阶段的客户来说,50万以内一台的一体机,是目前大家比较容易接受的。”海云捷讯赵利军告诉数智前线。
面对综合性价比这一指标,市场上的一体机厂商们也都针对性地推出了不同档位的一体机产品方案。如京东云贺皓透露,他们目前对外提供有满血版、标准版、轻量版三档方案。
神州鲲泰李川也表示,他们目前已经对外推出一体机“全家桶”产品,并正在测试通过前端路由手段,实现满血版和蒸馏版能够混合使用,来进一步降低成本。
与此同时,性能指标也是客户重点关注的问题之一。“你能支持多少并发,每秒能有多少token数,这是客户十分关心的。”李川告诉数智前线。
针对市场上几类一体机供应商,IDC中国研究经理程荫分析,各类企业有不同优势:
服务器企业,在硬件制造和国产化适配上有优势。云计算厂商,注重软硬件融合调优和推理加速,强调全栈国产化和性能优化、开箱即用。行业应用开发商在垂直场景定制化解决方案上有专长。大模型企业则提供模型优化和工具链支持。
其实,从当下一体机来看,硬件比较统一,DeepSeek也是统一的,怎么做出自己的差异化?
“云计算厂商,包括京东在内主打的一体机,强调在同等硬件资源配置、同等模型参数规模下,力争为客户提供更多的每秒token数加并发数,这是我们极致追求的。”京东云贺皓说,这本来也是大规模云平台具备的算力调度优化能力。他们用这种方式为客户降本。同时,包括京东云在内的云计算企业,往往背靠大厂,通过服务内部客户,有各种行业属性打磨;对外服务,也形成了一些行业赛道,这是其一体机生态的优势。
私有云企业海云捷讯赵利军说,他们也强调一体机的性能调优。赵利军关注到DeepSeek开源周。从推理角度,开源了一些算法、库函数,对DeepSeek推理加速指出了方向。不过,他也关注到,DeepSeek官方提出的4+18这样22台机器规模,在中小企业并不常见。怎样去充分理解它的思想,应用到客户小规模诉求中,也有很多工作去做。
“我们并不想交付一个没有差异化的产品,否则最后就是打价格战,就陷入了‘谁便宜用谁’的恶性循环。”赵利军说。
科大讯飞在3月3日推出了通用一体机以及五类场景一体机。令人关注的是场景一体机,目前在市场上并不多见。它内置“双擎”,除了DeepSeek引擎之外,还有讯飞专业模型,如医疗大模型、科研大模型、法律大模型等,这些是公司在行业赛道积累的数据和知识训练而来,用户可选择切换使用。
“从我的理解,未来赋能客户生产,还是以多模型为主。”罗雷在谈到企业如何更好落地大模型时说,“不太可能单一模型,解决客户所有的问题。”比如DeepSeek在医疗、教育等垂类场景下,达不到专业模型的效果,他认为未来模型会并存。
一位联想一体机人士也持类似观点。他举例,当下在智能家居场景下,你说要休息了,DeepSeek不太会触发关灯等动作,需要选择其他模型实现。同样,在工业场景下,智振告诉数智前线,DeepSeek可以作为一个工厂大脑,专业问题上调用相关的工业模型。
“最核心的,目前整个市场竞争比较激烈,从大模型企业站位看,我们的抓手其实是一些真正的业务场景落地。”罗雷说。
而观察服务器基础设施企业神州鲲泰,讲求产品的全面。横向有“全家桶”解决方案,从10万元到几百万元级别、不同参数大模型的需求,都有对应的一体机解决方案;纵向上,打造从硬件底座、软件平台到开箱即用的应用。生态在其中的分量很重,神州鲲泰与360、中科软等聚焦场景化打造大模型一体机解决方案。
目前,从这四大背景的四类企业来看,都在展开产品差异化竞争。
从DeepSeek一体机生态角度,从事开源多年的赵利军说,开源的一个特点是最开始在某一方向上,都会有三五个不同类型的产品竞争,但很可能会快速收敛到头部,大家也会更愿意在统一的平台上去做更多的事,这样能逐步形成一个生态、一个社区,这无论对硬件还是软件厂商,都是一个好事。如果一直没有形成稳态,生态企业要适配各种厂商的架构,维护产品质量的难度会很大,也会浪费很多时间与资源。
目前,开源模型还未形成稳态,今年上半年,大模型企业之间仍在快速卷模型。不过,DeepSeek是目前最热门的,软硬件厂商都会去给它做更多适配优化。它已经开始占据一些生态位。
而从一体机角度,“现在还是一体机井喷前期。”神州鲲泰产品负责人李川说,以前的一体机,不具备自我优化能力,每一次软硬件迭代,都会造成一些投资上的问题。“大模型有自我学习能力,我认为大模型一体机会继续快速发展。”
他看到客户的第一波动作比较快,大概经历6~9个月之后,当有更多生产力场景实现价值后,“在今年下半年,会有更广的范围、更多的用户会投入进来”。