文 | 空间秘探,作者 | 武爽
近期,湖南旅游集团旗下阳光集团正式推出首家生活方式酒店品牌——“万墨VANMO”,旨在满足Z世代人群多元消费体验。事实上,近两年“生活方式”正在成为酒旅业的“高频”词汇,品牌方主体也变得愈发多元,其中地方酒管成为重要组成部分。据观察,贵州酒店集团、乔治·莫兰迪、浙江黄龙酒店、黄山旅游等地方酒管旗下的生活方式品牌正在持续涌入市场……
近期,湖南旅游集团旗下阳光集团正式推出首家生活方式酒店品牌——“万墨VANMO”。据了解,“万墨VANMO ”品牌取自 “want more”,传递出对新生代消费群体追求更多元生活体验的理解与呼应。万墨酒店管理人员介绍,“万墨VANMO”不仅仅是一个酒店品牌,更是一种生活方式的倡导者,为年轻客户群创造一个探索灵感的旅居空间站,满足Z世代人群多元消费体验。
万墨Vanmo酒店首店已经在长沙亮相,其整体设计以“先锋东方美学”为理念,将传统文化元素通过现代的表达方式呈现。万墨酒店将突破酒店空间传统定义,结合在地文化打造“48小时微缩场景”,通过智能中控系统实现大堂在早午餐厅、艺术沙龙、脱口秀场间的自由切换。同时,在酒店与社交融合方面,万墨打造“潮玩聚集地”概念,通过会员体系打通长沙网红地标资源,构建“Hotel+X”生态圈。
万墨酒店管理人员表示,此次推出生活方式酒店品牌——“万墨VANMO”,也是希望为传统酒店业转型升级注入改革创新活力。据空间秘探查询,阳光集团成立于2008年1月,注册资本8亿元人民币,系省属国有企业,属湖南省国资委监管的湖南旅游发展投资集团有限公司旗下二级子公司。
此前,阳光集团旗下只有“阳光”一个酒店品牌,该品牌创设于1991年,是在老字号“深圳阳光酒店”的基础上提炼并锻造了集团化管理、国际化视野的“阳光”酒店品牌。据不完全统计,阳光集团自营品牌共有9家“阳光”品牌酒店,1家万墨酒店;同时通过控股子公司湖南阳光酒店管理有限公司依托“阳光”品牌和阳光集团技术支持从事顾问咨询、合作开发、酒店托管经营等业务。目前,委托管理和顾问服务在营酒店共有20家。
对于17年来只有1个酒店品牌的阳光集团来说,此次推出新的生活方式品牌,似乎也到了时机。一方面是品牌“年轻化”的需要,品牌老化,是许多酒店在近年来遇到的一大难题。其主要原因是深刻洞察到目前国内酒店市场的日益成熟和不断演变对酒店产品提出了全新要求,即品牌从外到内,从产品到体验,都要进行相应的升级迭代,以迎合市场变化。
一方面,酒店投资趋势正在从追求高大上转向偏好小而美的项目。那些过去投大而全的投资机构,近几年将目光逐渐转移到精选服务酒店领域,想要获得投资人青睐,传统的品牌已经不能满足需要。因此,“焕新”之举,也是各大酒店集团争夺市场和品牌价值的一场较量。
近年来,杭州黄龙饭店、书香酒店集团、湖北文旅集团、锦程酒管、贵州酒店集团等多家地方酒管先后对自有品牌矩阵进行了焕新,其中,“生活方式品牌”成为他们关注的重点,不少地方酒管早已开始做生活方式品牌。
纵观这些地方酒管旗下的生活方式品牌现状,其主要有以下三种发展路径:
一是推出自有生活方式酒店品牌。这种模式多被拥有一定酒店发展基础,且具有物业资源、品牌市场知名度的酒管所采用。如2023年浙江黄龙酒店管理集团推出高端精选服务生活方式品牌黄龙璀丽酒店,希望在舒适度、便利、品质、温度这些高端酒店基本标准之上,结合不同区域不同城市的地域文化、人文景观、自然生态乃至它的生活烟火让消费者来探索来深度体验,进而产生不一样的感受和火花。
黄龙璀丽酒店品牌推出一年左右的时间,实现了多店开业多店签约的发展态势,已开业签约项目既有存量改造项目——杭州运河黄龙璀丽酒店、度假项目——绍兴鉴湖黄龙璀丽酒店、杭州云村黄龙璀丽酒店;同时,继威海九紫黄龙璀丽酒店之后,黄龙璀丽品牌于2024年三季度又在新疆、青海等地签约新项目、开启全国发展布点。
同年,壹隅生活推出希诺CityNote全新升级迭代豪华版——希诺S酒店,用年轻好玩的潮流生活方式,打造具有属地文化的城市生活圈,其首家旗舰店选址宁波,于2024年5月启幕。
2024年12月30日,黄山旅游发布了“雲麓”酒店系列品牌。该系列品牌以“自然”为灵感之源,以“山系生活”为创作之基,用全新生活方式定义现代住宿体验,包括高端山奢美宿品牌“雲亼”、目的地豪华休旅品牌“雲麓”、超中端主题生活方式酒店品牌“雲野”以及高端休闲疗愈特色酒店品牌“雲颐”。目前,黄山旅游直管、加盟、托管的“雲麓”酒店系列品牌超过20家。
2025年1月9日,贵州省旅游产业发展集团有限公司旗下的贵州酒店管理集团有限公司推出“千山”酒店主品牌及其旗下的高端度假品牌“千山奕境”、高端商务品牌“千山程瑞”以及超中端酒店“千山和悦”,建设贵旅酒店生活方式酒店品牌。

二是与酒店集团或是跨界联动发展生活方式品牌,这也是部分地方酒管在发展初期的首要选择。成立于2018年的莫兰迪连锁酒店,定位为新型奢华生活方式品牌,主要集中于山东地区,在江苏、新疆、河南、河北也有布局,是个备受欢迎的小而美轻奢生活方式品牌。2024年6月,东呈酒店管理集团股份有限公司与山东百宅一生酒店管理有限公司正式签署股权合作协议,东呈集团受让后者30%的股权,双方将围绕“乔治莫兰迪”连锁酒店产品品牌,在开发、运营、会员、营销、供应链、数字化等领域进行全方位的深度战略合作。
同样在2018年成立的漫亭酒店集团,创始人郝大鹏先生在创立之初就表示,漫亭品牌未来就是要走中高端酒店城市度假路线,为城市客人塑造一种新的生活方式,从而打造一个小型并且精致的城市品牌。2022年4月,丽呈集团与漫亭酒店正式达成战略合作协议,双方共同赋能漫亭酒店品牌发展。截至2025年3月21日,漫亭酒店在中国大陆地区已经扩展至50家分店。
三是自我定位“生活方式提供商”的企业。如瓦当瓦舍,是行李旅宿集团旗下的一家普及型旅行社交酒店。它以旅行社交文化为基础,为年轻旅行者为主的泛旅游客人提供有当地文化感和交流氛围的旅行住宿体验。为增加旅行乐趣,瓦当瓦舍持续与不同青年文化品牌合作,将不同的青年文化装进酒店,打造精彩纷呈的青年文化主题快闪房,为旅行者提供更多元化的旅行体验。
郡安里J.LALLI VALLEY则是一个集度假酒店、生活社区、娱乐配套的综合体,位于莫干山景区。项目聚焦健康休闲度假生活方式打造,倡导“Have a joy day”的生活理念,探索目的地及城市文旅、特色小镇、度假酒店等开发运营管理模式,孵化优越价值IP,成为价值优先的文旅生活方式运营商。
还有创立于2017年的“HYLLA物与岚”,即源自 Hygge「舒适放松」+Villa「郊外别墅」的组合,表达了一种松弛温暖和自信丰盈的生活情境。其特别之处在于,它在离我们生活的城市颇为遥远的玉龙雪山下,消解了热门目的地的商业感和所谓“度假酒店”的形式感,还原了一种“日常生活”场景。
整体来看,国内地方酒管在生活方式酒店发展思路上与国际酒店集团、头部酒店集团相似,推出自有生活方式酒店品牌,与酒店集团或是跨界联动发展生活方式品牌,抑或是自己“诞生”起就代表了一种生活方式态度。
酒店经营早已不是房间的售卖,本质上它是空间的经营和多样化探索。当生活方式加入酒店,它推动的是空间消费,改变的是酒店与用户的连接方式,真正实现了资源的重新配置,进而产生让人意想不到的化学反应。为把握这一新机会,新老品牌自然纷纷积极拥抱“生活方式”,寄希望于品牌能够让消费者为这些超越购买行为的更高意义买单。
近两年,注重整体生活体验和个性化服务的生活方式酒店品牌异军突起,受到了国内外酒店集团的关注。媒体数据显示,明确标榜生活方式酒店的连锁品牌数量已经超过120个,从赛道规模来看,生活方式酒店品牌是继商务酒店之后的又一个具有明显规模优势的酒店品类。
这一点从国内外酒店集团的“跑马圈地”也能看到端倪。
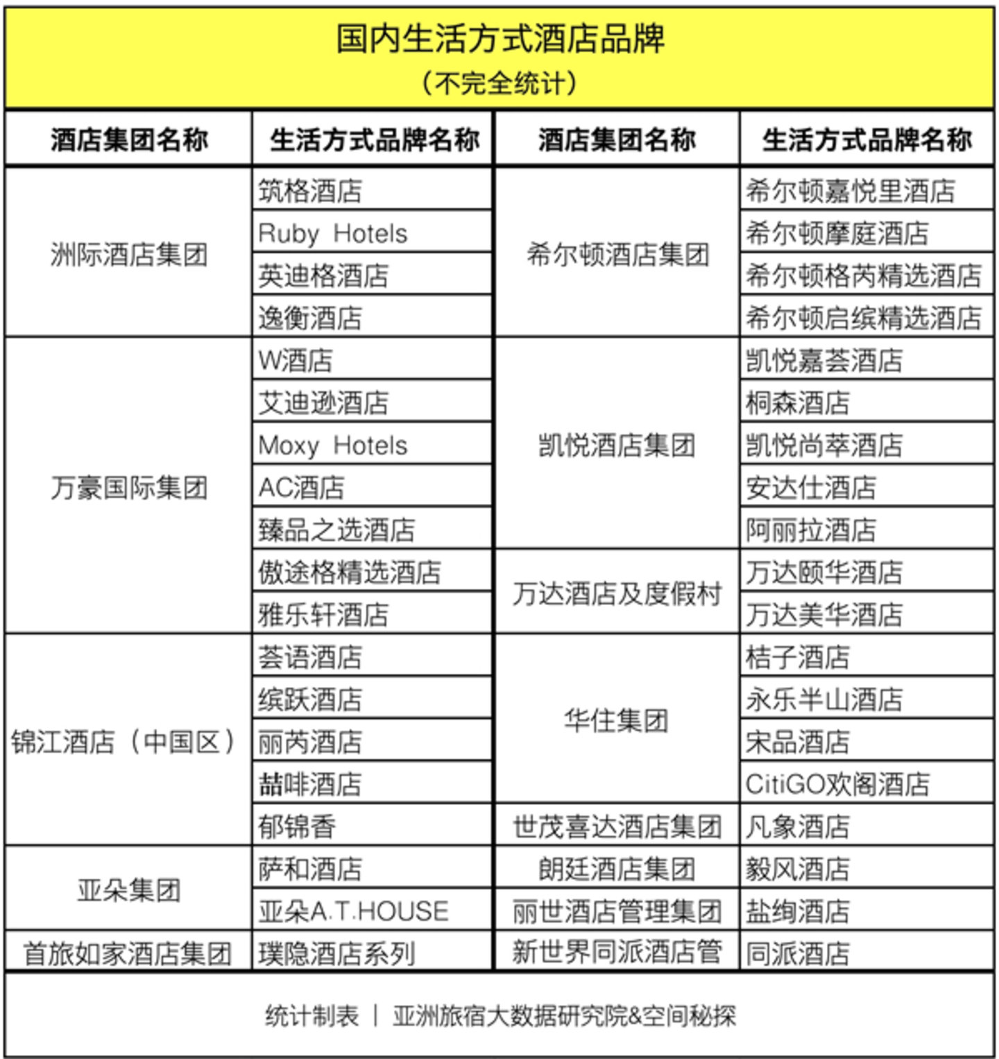
国际酒店集团方面,以万豪、凯悦等为代表的头部酒店集团都不约而同加码这一赛道。尚萃Hyatt Centric 是凯悦酒店集团旗下的生活方式品牌,专注于为现代旅行者提供充满活力和本地化体验的住宿选择。根据凯悦的计划,到2029年,尚萃Hyatt Centric 计划在全球范围内拥有超过100家酒店,比目前的规模增加50%。这一扩张将覆盖美洲、亚太地区、欧洲和中东等主要市场。未来三年计划在台北、长沙、成都等城市开店。
洲际旗下全新生活方式品牌「筑格酒店」在2024年11月底正式亮相中国市场,短短三个月后,「筑格酒店」旗下已有三家酒店,还将于2025年内落子多个一线城市核心地段。洲际还以1.105亿欧元的价格收购德国Ruby SARTL旗下的Ruby Hotels,业内人士称,洲际此次大手笔的收购,吸纳这个风格明确、运营成熟的小众潮流品牌,意在强化在生活方式领域的布局战略。
希尔顿预计至2028年,生活方式品类的酒店布局将实现翻倍,由现有的350家增至700家。随着希尔顿摩庭酒店中国首家签约酒店青岛栈桥希尔顿摩庭酒店的签约发布,希尔顿在华已拥有希尔顿嘉悦里酒店、希尔顿格芮精选酒店(Curio Collection by Hilton)、希尔顿启缤精选酒店(Tapestry Collection by Hilton)、以及希尔顿摩庭酒店(Motto by Hilton)四大生活方式酒店品牌。
还有近期朗廷酒店集团旗下的毅风Ying’nFlo正式亮相中国内地市场,计划未来三年,将投入15至20亿人民币,用于推进毅风品牌在内地市场的发展。毅风Ying’nFlo将以“探索全新˹旅·居˼生活方式”为核心理念,从空间设计、文化共创及城市探索等,全方位阐释“不止于酒店”的品牌内核,展现不被定义的自在生活。
国内酒店集团在生活方式赛道上也不甘落后,近两年动作频频,除了头部酒店集团,还有上面提到的地方酒管、房企等多位“玩家”入局。
2025年3月,世茂喜达宣布旗下潮流生活方式品牌凡象ETHOS与世茂集团旗下重磅项目世茂国际金融中心正式签署合作协议,双方携手落子全新凡象酒店项目。同月,新东方“联姻”松赞,双方共同发展高端文旅。
2024年10月,亚朵推出高端生活方式品牌萨和酒店,以呼吸的生命力量为灵感,精选整店深睡、萨和管家、冥想等进阶式的体验服务,为新一代消费者带来更具东方审美、更注重情感体验的隐逸空间。
2024年6月,美豪丽致重新出发,推出3.0产品用“24/7 CONVENIENCES全天候的便利服务+精致适度的空间设计+舒适自洽的休闲体验”,不仅仅是一家商旅酒店,更是一个符合主流消费者审美和生活方式的品牌。
2024年5月,远洲旅业与BU中心签署合作协议,双方将共同打造远洲旅业旗下位于沪上首家新生活方式品牌酒店。
……

事实上,业内都在说的生活方式酒店并没有明确的定义,有人称是其在传递着一种生活方式,一种生活态度,一种行为。也有人称,生活方式品牌是一种文化属性很强的品牌概念,用户之间会形成稳定、高频互动的社群,从而围绕品牌提出的生活观点和生活场景进行二次内容共创。
具体来看,生活方式酒店的概念可以追溯到20世纪末,随着全球经济的增长和旅行的普及,旅客的需求变得更加多样化和个性化。传统酒店的标准化服务和设施无法满足这些新兴需求,促使酒店业界寻求创新和变革。
第一批生活方式酒店如W Hotels由喜达屋酒店及度假村国际集团于1998年创立,这些酒店融合了时尚设计、音乐和娱乐,创造出一种全新的酒店体验。这些早期的生活方式酒店迅速获得市场认可,并为其他酒店品牌提供了参考范本。
随着W Hotels的成功,其他主要酒店集团也开始进入这一市场。例如,希尔顿推出了Canopy和Curio Collection,万豪则推出了Moxy和Edition等品牌。这些品牌各具特色,但共同点在于都注重设计感和个性化服务。同时,小型独立品牌和精品酒店也纷纷崛起,如Ace Hotel和The Standard,这些酒店以其独特的设计风格和社交氛围吸引了大量年轻客户。这些品牌通常与著名设计师、艺术家和音乐人合作,创造出独一无二的住宿体验。
相较于国外,国内的生活方式酒店赛道发展较晚,2008年开业的瑜舍由日本设计师隈研吾设计,开启了生活方式酒店在中国的篇章。后来随着W、丽思卡尔顿、艾迪逊等品牌相继进入国内,本土的生活方式酒店品牌才逐渐萌芽。
最近5年,随着千禧一代对品质消费的需求提升,城市生活方式酒店因其住宿以外的附加体验和功能,而被投资商和品牌管理方们竞相追随。除了亚朵这样以生活方式为核心的独立酒店品牌异军突起,华住、首旅如家等本土经济型起家的连锁酒店集团纷纷研发推出生活方式新品牌,抢占更加细分的市场赛道,也开始强调旗下品牌属性“生活方式”定义的趋势。
随着健康、可持续发展和本地特色化的趋势兴起,国内生活方式酒店市场逐渐成熟,更加趋向多样化。根据酒店的目标客群、提供的服务和体验、品牌定位和市场需求等,可以将市场上的生活方式酒店分为主题性生活方式酒店、文化型生活方式酒店、社交型生活方式酒店、健康型生活方式酒店、可持续型生活方式酒店五大类。
一方面,区别于传统的品牌定位让其能抢先抓到抢占消费者心智的差异化卖点,通过强用户黏性来产生高忠诚度带来高客单价高复购,同时还能够依靠好的口碑效应带来新的增量。一方面,存量市场下,“灵活”的生活方式品牌成为不少资产重焕青春的“秘籍”。因此,生活方式品牌成为不少消费者和投资人的选择。
当下,生活方式酒店是一个热门的话题。“生活方式”一词逐渐变得模糊且宽泛,多行业纷纷推出自己的“生活方式”品牌,从奢侈包包品牌开始做运动鞋、传统饭店推出养生菜谱、SUPER MONKEY的崛起、 貌似一切都围绕着生活方式展开着。“灵活”属性的背后,让生活方式品牌的大家庭愈发热闹,行业里也出现了不少混淆概念的酒店。对于生活方式赛道刚刚扎根的地方酒管来说,想要做好生活方式品牌,或许还需要注意以下几个问题。
首先,生活方式酒店和商务酒店并不矛盾。目标锁定90后、00后的“生活方式酒店”,能不能吸引70后和80后的商务客群才是酒店生存的关键——不能只指望玩嗨了夜不归宿的本地人上楼开房。
生活方式酒店可以做得“很生活方式,很娱乐”,但也可以同时受到商务客群的喜爱,在一些生活方式酒店可以看到有很多明显是来出差的商务客人。他们不需要在酒店的会议室开会,但房间里需要有舒适方便的写字台,大堂里有足够的电源和长条桌;他们不需要在酒店里宴请客户,但需要楼下有方便可人的咖啡、酒水和简餐小吃;限于预算,房价不能太高,交通必须方便,在城市中心最好……
其次,不是酒店大堂变成咖啡馆和共享空间就能叫生活方式酒店,生活方式酒店除了睡觉一定还要有更多的选项。生活方式酒店区别于其他酒店的特质不在于硬件和设计,而是一种生活方式、文化和习惯的引导。每个消费者,由于生活的城市、学习的背景及家庭习惯的影响,都会有无形中养成的生活方式。
比如W品牌酒店,目标客户很明确,就是那些时尚潮流的创造者,年龄在30- 35岁之间,受过良好教育,对最新、最酷、最时尚的东西感兴趣,并且希望自己融入时尚界。这一品牌都分布在全球最有活力的城市,最早在美洲开业的W酒店,其目标消费群中有不少是“同志”。
“奔赴向往的生活方式”成为一种日益高涨的旅游消费心理,生活方式酒店正迎来黄金时期。越来越多的酒店开始在酒店中纳入更多元化的生活场景:酒吧、农场、花店、香氛馆、健身房、咖啡馆……似乎只要有了这些场景,就可以轻轻松松搭上“生活方式酒店”的高速列车。
但并非所有酒店都适合往生活方式方向发展。“生活方式酒店”这一品类的出现确实可以为传统酒店实现转型、新兴酒店品牌实现创新提供一个新的思路。通过推出不同主题的生活方式酒店品牌,匹配相应细分市场顾客群,在保持原有基础的同时,添加生活方式类产品和服务产生附加价值,在标准化产品的基础上彰显酒店个性化、人性化的风格,把生活方式元素注入酒店核心要素中,成为酒店新的盈利点。
但“生活方式酒店”除了在设计上有其独特性,关键点在于能给目标消费者带来他们的兴趣爱好、生活习惯的体验或引导,因为现在去酒店已经不是简单的购买一个晚上住宿和满足早晚餐饮了,而是能和他(她)及家人的生活习惯、兴趣爱好产生对话及共鸣的产品和服务体验。
再者,是不是只有奢华、独一无二才能叫生活方式?显然不是,生活方式更多的是场景的设置,沉浸式的体验和倡导的一种生活理念。因此,生活方式酒店是可以复制的,这种复制的不仅仅在于硬件,还在于一种软件,一种服务理念,一种给客人能倡导的生活态度。很多酒店将酒吧搬进了酒店,将健身房、咖啡馆、spa等搬进来,认为就是一种生活方式酒店,但是客人只是感受到冷冰冰的器材和需要增长的消费,若仅仅是这些,传统意义上配套更齐全的高星级酒店也可以算得上是一种生活方式酒店。
还有部分品牌过度追求网红场景或视觉设计,却忽视服务流程优化;也有盲目引入智能设备(如服务机器人)却忽视实用性,导致设备闲置或用户体验割裂……因此,在生活方式品牌扩张过程中,管理者必须迫切需要对相关问题进行系统思考,结合酒店实际场景需求进行塑造,避免“拼凑式方案”,同时,也不能过度依赖营销包装,忽视内在体验。
“未来一切品牌都将是生活方式品牌”。近年来,在消费品领域发生的种种迭变,似乎正印证着这句预判。但“生活方式”不是“万金油”,更不是“灵丹妙药”,在消费人群和市场动态的双重变化下,生活方式酒店到底是什么,有哪些被赋予的内容,有哪些核心竞争力,这需要人们去清晰地理解和认知。对于地方酒管来说,用生活方式酒店品牌立足市场,或许还有很长一段路要走……