4月9日晚,分众传媒(002027.SZ)披露重组预案,拟以发行股份及支付现金的方式购买张继学、重庆京东、百度在线等50名交易对方持有的新潮传媒100%股权。本次交易完成后,新潮传媒将成为上市公司全资子公司。
新潮传媒100%股权预估值为83亿元,具体价格待审计、评估后确定。本次发行股份购买资产的发行价格为5.68元,较前一日收盘价(6.53元)折价约13%。
作为广告行业的两家头部公司,此次收购案备受关注。成立时间较短的新潮传媒在经历多轮融资后,一度公开叫板行业老大分众传媒。然而在经历价格战的两败俱伤后,新潮传媒始终未见盈利,不得不以裁员方式回血,而迟迟未能兑现投资的明星股东或早已按捺不住。
对于曾借并购迅速做大的分众传媒来讲,收购同业公司似乎驾轻就熟。然而在昔日与新浪的合并业务被商务部叫停后,此次对新潮传媒的并购能否通过反垄断审查值得观察。
新潮传媒主营业务为户外广告的开发和运营,主要通过向写字楼、社区等物业租赁媒体资源,并通过直接或代理的形式承接客户的广告投放需求。
截至2024年9月30日,新潮传媒电梯媒体平台在约200个城市运营了约74万部智能屏,其中约64万个智能屏投放于约4.5万个住宅小区。
新潮传媒曾是资本宠儿。公开资料显示,新潮传媒2007年在成都成立,2013年转型进入梯媒赛道,2016年进军一线城市。2017年,新潮传媒获得欧普照明、顾家家居等10亿元投资,开启社区媒体数字化元年。在后续的几年里,新潮传媒又陆续引入百度、京东等战投。
据不完全统计,在短短的几年里,新潮传媒累计融资金额或接近80亿元。根据2019年11月胡润研究院发布了《2019三季度胡润大中华区独角兽指数》,新潮传媒估值上升至超150亿元。
公告显示,重庆京东为新潮传媒最大股东,持有新潮传媒18.4745%股权,张继学持有10.6888%股权,百度在线持有8.9938%股权。此外,顾江生、顾家集团有限公司、欧普照明股份有限公司分别持有4.3124%、4.2640%、1.7217%的股权。
不过财务数据显示,新潮传媒至今尚未实现盈利。新潮传媒2022年度、2023年度、2024年前三季度分别实现营业收入19.40亿元、19.32亿元和14.97亿元,净利润分别为-4.69亿元、-2.79亿元和-510万元。截至2024年9月末,新潮传媒总资产为44.53亿元,净资产34.23亿元。
新潮传媒财务数据,来源:公告
值得一提的是,新潮传媒此前为了与分众传媒抢夺市场份额,曾经大打价格战。
2018年,新潮传媒发布《关于全面争夺分众亿元级客户的通知》,称2015-2017年在分众传媒投放超过1亿元的客户,只要其广告决策人和新潮合伙人见面,就可以获得1000万的广告资源,同时在分众传媒的基础上打5折。
但价格战让两家两败俱伤。财报显示,2019年,分众传媒实现营业收入121.36亿元,同比下降16.6%;净利润18.75亿元,同比下降67.8%。根据新潮传媒的股东顾家家居披露,新潮传媒2018年营收10亿元,净亏损10.74 亿元。
如今亏损收窄的背后,新潮传媒或许一直在通过裁员的方式实现降本增效。钛媒体App注意到,2020年2月10日,新潮传媒CEO张继学在复工第一天发表内部讲话,称新潮传媒要开始自救之路,即日起裁员10%,裁员规模在500人左右,涉及销售、服务和开发等服务部门,其中包括20名管理干部。
根据天眼查数据,新潮传媒2023年的参保人数为349人,较2020年减少近三成。
来源:天眼查
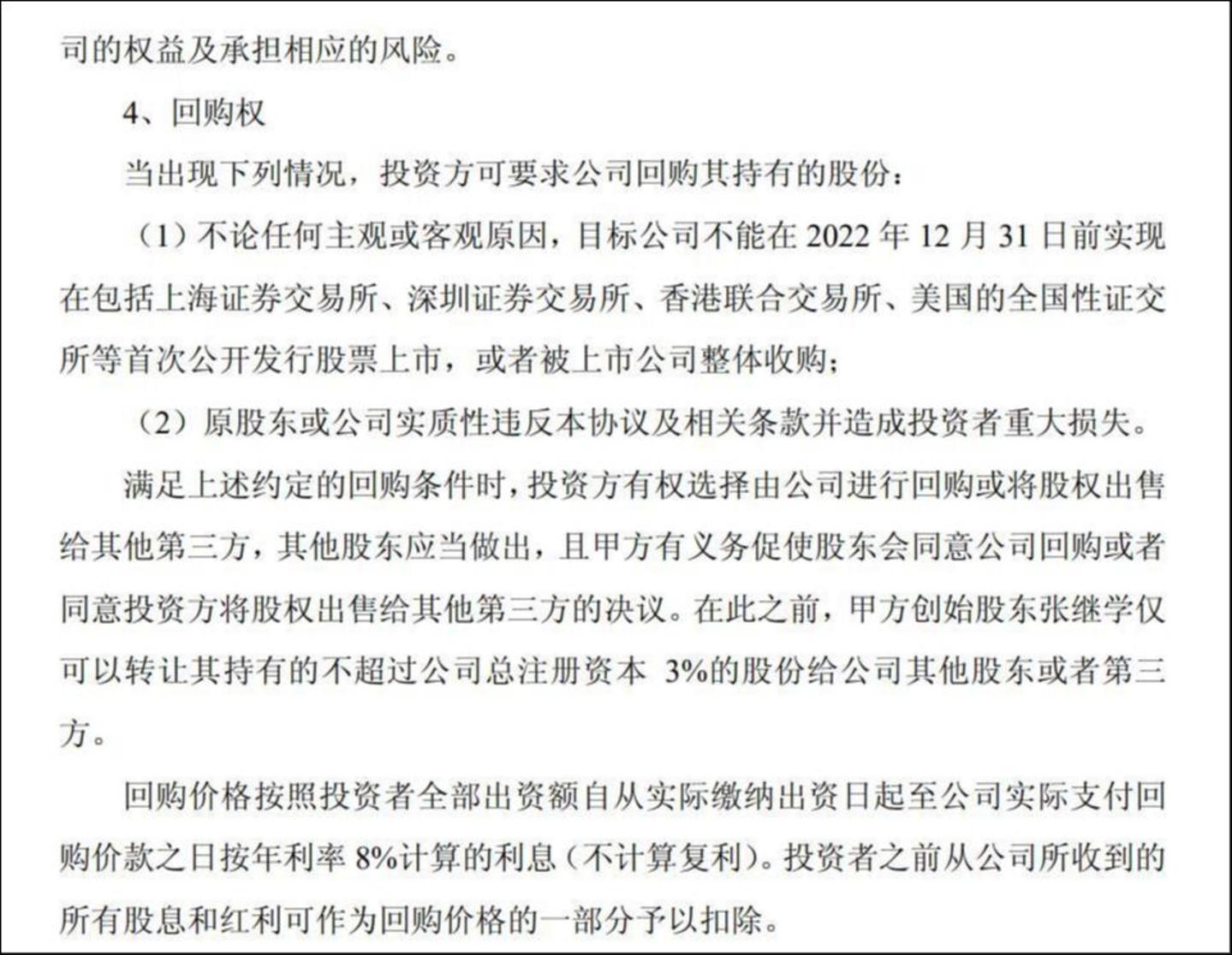
主营造血能力不足、迟迟未能上市的新潮传媒,是否会遭遇明星股东的回购压力呢?从欧普照明的一则公告中,或可窥见一斑。
根据欧普照明2017年11月发布的对外投资暨关联交易公告,欧普照明拟以15,000万元投资新潮传媒,前提是双方约定,倘若新潮传媒不能在2022年12月31日前实现上市,或者被上市公司整体收购,欧普照明有权要求新潮传媒履行回购义务。
来源:欧普照明2017年对外投资暨关联交易公告
分众传媒成立于2003年,是中国最早的梯媒广告公司,成立之后就获得了软银、鼎晖、高盛超过4000万美元投资。2005年7月成功在美国纳斯达克上市,2013年从纳斯达克私有化退市;2015年,分众重新登陆A股,巅峰时期市值突破1800亿元,成为中国传媒界的龙头股。
公司主要业务为生活圈媒体中户外广告的开发和运营,主要产品为楼宇媒体和影院银幕广告媒体等。截至2024年7月31日,分众传媒覆盖国内约300个城市,超300万个媒体终端,覆盖超4亿中国城市主流人群。
中国广告协会数据显示,分众传媒目前在中国户外广告市场份额排名第一,占比14.5%,拥有头部优势;新潮传媒排名第三,占比2.7%,次于第二名德高中国。两家公司合并后,将占有超17%的市场份额,户外广告行业的集中度会进一步提升。
回溯分众传媒的发展史,自美股上市后,分众传媒凭借着一系列收购,消灭一干竞争对手的同时,也推动了公司股价的大幅飙升。
仅仅在2005年到2008年短短的三年中,分众传媒进行了大约60次收购,其中包括框架、聚众、好耶、玺诚传媒四家当时业内规模较大的公司。收购让分众传媒一举垄断了楼宇视频和电梯广告的绝大部分江山,股价一度飙升至66.3美元的历史高位。
不过分众的高光时刻自2008年戛然而止。当年3.15晚会上,分众传媒垃圾短信遭到曝光。受相关舆情消息影响,至2008年底,公司股价已经跌到6美元的低谷。
此后,分众传媒传出向新浪出售三大核心业务的消息。遗憾的是,2009年9月,分众与新浪的并购案遭到商务部叫停,此次大手笔运作流产。
值得注意的是,2008年8月1日起,《中华人民共和国反垄断法》正式施行。彼时,有市场人士分析称,根据2008年国务院出台的关于集中经营的申报标准,新浪分众的并购案显然已经被官方认为可能具备垄断行为的风险,因此必须先通过反垄断审查才能正式立项。
前车之鉴在此,与新潮传媒的并购案能否顺利进行?分众传媒在公告中提示,本次对新潮传媒的收购交易方案尚需通过国家市场监督管理总局反垄断局经营者集中审查。(本文首发钛媒体App,作者 | 马琼,编辑 | 曹晟源)