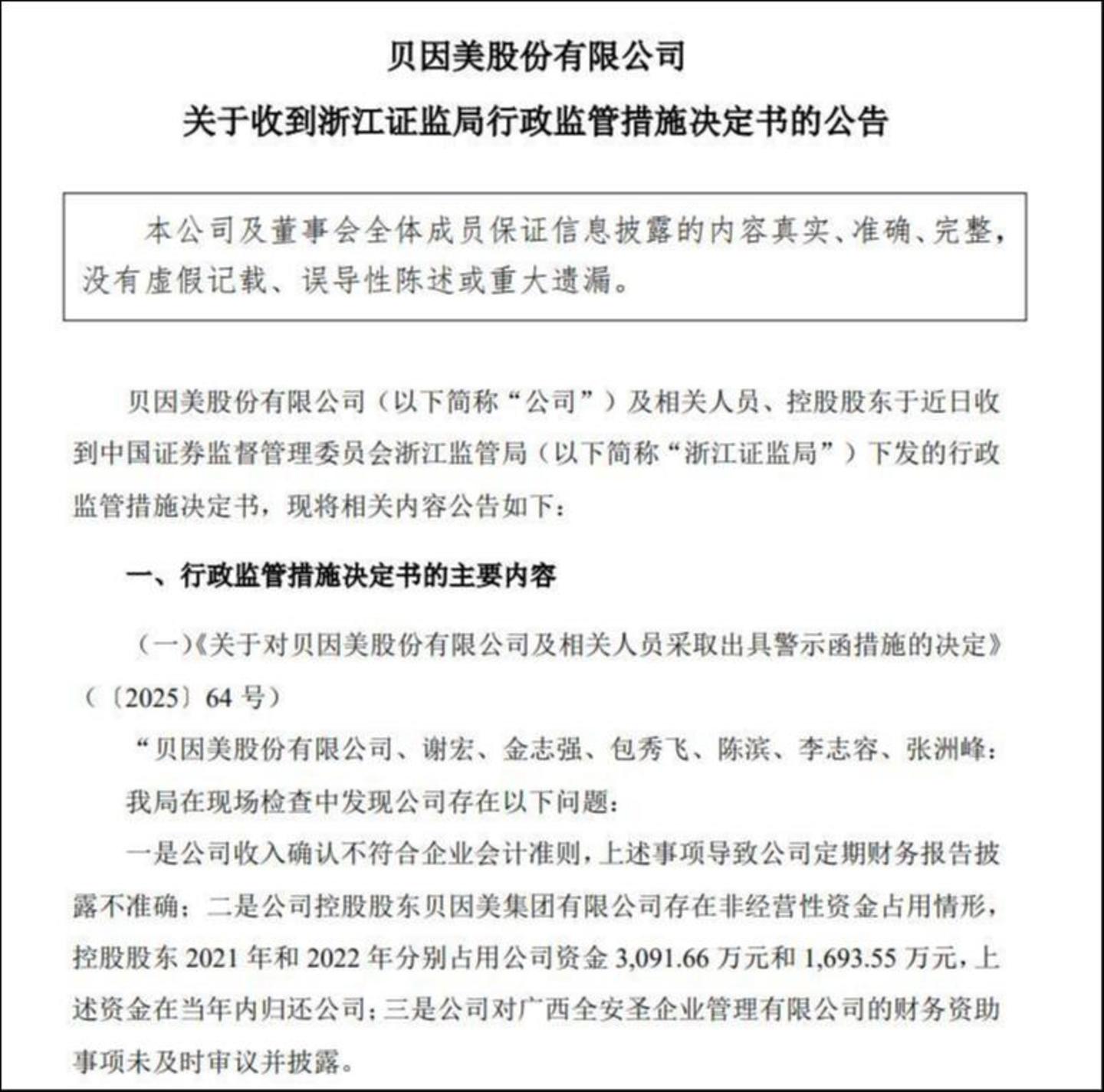
4月16日晚,“国产奶粉第一股”贝因美(002570.SZ)公告称,因收入确认不准确、大股东资金占用、财务资助披露滞后等问题,浙江证监局对公司及相关人员、控股股东出具警示函。
来源:公告
贝因美自上市以来修正业绩(包括预告)多达20余次,一度引发多名董事“背刺”,暴露了公司的内控缺陷。叠加近4年来三次更换审计机构,以及监管屡次问询公司是否存在虚增收入、跨期确认、压货经销商等行为,贝因美的财务造假疑云难消。
从监管处罚结果来看,贝因美大股东“钱慌”到已开始占用上市公司资金。伴随近期大股东4.37%的股权被冻结,倘若再次法拍被二股东拿下,或将导致贝因美易主。这或许是近期炒作贝因美股价的逻辑。
贝因美自上市以来,对往期财报及业绩预告的修正次数多达20余次。
来源:公告截图
例如,2018年1月,贝因美发布的2017年度业绩预告修正公告,预计2017年净利润亏损8-10亿元;此前,公司在2017年10月30日预计当年亏损3.5-5亿元。
而基于无法确认应收账款坏账准备、存货跌价准备、商誉减值计提是否充分和合理,以及公司内部控制缺陷等原因,贝因美四名董事表示无法保证信息披露内容的真实、准确、完整。
当月早些时候,其中一名独董刘晓松针对贝因美给深交所问询函中就“2017年业绩预测是否存在修正情形”同样给出了“无法作出准确判断”的表态,理由是“公司目前尚未提供全面完整的相关资料”。随后,刘晓松于2月5日辞职,离职前还担任审计委员会主任等职务。
而此次深交所问询的重要内容,主要涉及贝因美于2017年12月披露的处置22套房产事项,要求公司说明房产处置的原因、是否具有商业实质、以及其他利益安排等等。
值得注意的是,因2016年、2017年连续两个会计年度经审计的净利润均为负值,贝因美于2018年4月27日被戴帽。直到2018年扭亏后,贝因美于2019年4月18日摘帽。
不过,贝因美此番成功摘帽并非得益于基本面的好转。财报显示,2018财年贝因美获得政府补助高达1.05亿元,当年非经常性损益收益(含政府补助)高达2.58亿元,远高于前两年。而公司当年扣非净利润亏损仍高达2.17亿元。
摘帽后的贝因美,依旧没改掉业绩频频变脸的毛病。
2024年1月31日,贝因美将2021年相关贸易业务、2022年至2023年9月线上流量投放业务收入确认方法由“总额法”更正为“净额法”。2023年4月29日已对部分贸易收入确认方法由“总额法”更正为“净额法”,并更正2022年第一季度、2022年半年度及2022年第三季度报告中相关项目。
深交所随后下发问询函,要求贝因美就会计差错更正原因、营收净利增长的合理性、注销15家子公司对财报的影响、是否存在通过不当放宽信用政策等方式向经销商或客户压货虚增收入、跨期提前确认收入等情况进行说明。
财报显示,2023年,贝因美营业收入25.28亿元,同比增长0.76%;归母净利润为0.47亿元,同比增长126.97%;经营活动产生的现金流量净额为4.14亿元,同比增长9.57%。
受新生人口出生率持续探底影响,2023年中国飞鹤、澳优等奶粉公司业绩均出现大幅下滑。贝因美却在当年营收微增的基础上,净利润实现大幅扭亏,与同行形成了鲜明对比。
对此,贝因美将其归因为,通过互联网营销稳住婴幼儿奶粉业务基本盘,同时拓展了成人奶粉业务,以及本期无采购违约损失等原因。
伴随着频繁的业绩修正,贝因美的审计单位也在不停地更新。
2020年10月29日,贝因美宣布变更会计师事务所,将已连续为公司服务18年的审计机构天健会计师事务所,变更为中汇会计师事务所;一年后,贝因美改聘大华会计师事务所;2024年10月,贝因美再次改聘中审众环会计师事务所。
经历连续两年巨亏后,贝因美元气大伤,截至去年三季度账面累计未弥补亏损仍有近10亿元。尽管公司近两年维持微弱盈利,但与之前的巅峰相比差距甚远。
来源:Wind
流动性方面同样堪忧。截至2024年前三季度,公司货币资金9.68亿元,短债规模8.74亿元,出现了存贷双高的现象。同期,公司利息费用高达2755万元。这笔利息费用相对于公司当期的净利润规模来说,显得相当沉重。
自身弹药不足的同时,贝因美还要面临大股东的资金占用。根据浙江证监局的处罚信息,控股股东2021年和2022年分别占用公司资金3091.66万元和1693.55万元。
事实上,大股东此时已是自身难保。截至目前,贝因美控股股东贝因美集团累计被质押/冻结股份占所持股份的98.85%。
今年3月13日,贝因美公告称,控股股东贝因美集团所持4724万股份于3月11日被司法冻结,被冻结股份占所持股份的35.62%,占公司总股本的4.37%。
此次冻结基于杭州中院应宁波维贝企业管理咨询合伙企业(有限合伙)(以下简称“宁波维贝”)申请,针对贝因美集团与宁波维贝的公证债权文书纠纷。
据悉,2024年宁波维贝通过司法拍卖获得贝因美大股东贝因美集团持有的4800万股股份(占贝因美总股本的4.44%),从而成为贝因美二股东。上述被拍卖股份原为贝因美集团质押给中航信托的资产。因贝因美集团的质押债务违约,相关债权被宁波维贝通过拍卖获得。
值得一提的是,倘若此次司法冻结的4.37%股份进入法拍,且同样被宁波维贝收入囊中,那么宁波维贝对贝因美持股比例将达到8.81%,而大股东贝因美集团持股比例降至7.91%,恐引发上市公司控制权变更。
目前尚不清楚宁波维贝与贝因美集团是否存在关联关系。不过上述消息披露后,贝因美接连拉出三个涨停板;短暂回调后,4月起再次大幅拉升。截至4月17日收盘,贝因美报7.29元,年内涨幅73.16%。(本文首发钛媒体App,作者 | 马琼,编辑 | 曹晟源)