中国基金报 安曼
本周仅交易4天,但是又有千亿市值的限售股要上市了……
其中,解禁市值最大的,当属医美龙头股爱美客。
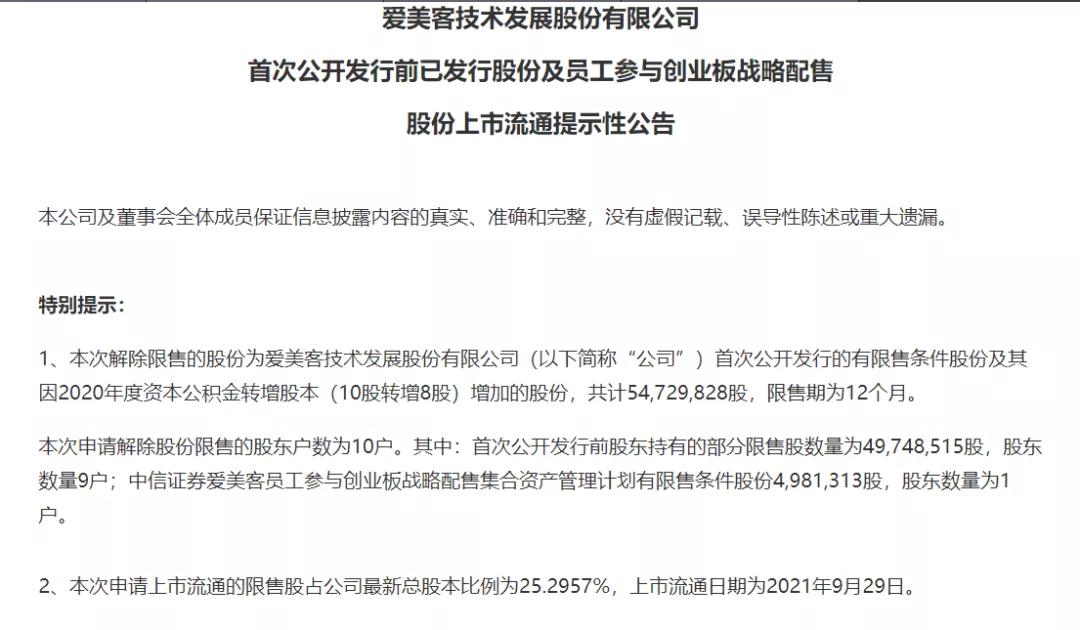
据公告显示,本次申请解除股份限售的股东户数为10户。其中:首次公开发行前股东持有的部分限售股数量为49,748,515股,股东数量9户;中信证券爱美客员工参与创业板战略配售集合资产管理计划有限售条件股份4,981,313股,股东数量为1户。
本次申请上市流通的限售股占公司最新总股本比例为25.2957%,上市流通日期为2021年9月29日。

解禁市值超300亿
占总市值25%
公告显示,9月29日解禁的股份来自于石毅峰、苑丰、王兰柱等10个股东,其中“爱美客技术发展股份有限公司专项资产管理计划”持有的498.13万股为战略配售股份解禁,其他股东为首发原股东限售股份解禁。
爱美客此次共计解禁5472.98万股,按照最新的收盘价586.23元/股来计算,解禁市值高达320.84亿元,占目前1268亿元总市值的25%。
首发原股东限售股份解禁的股东中,石毅峰为爱美客总经理及第四大股东,本次解禁1048.50万股,按照最新的收盘价586.23元/股来计算,解禁市值达61.47亿元。
股东王兰柱为公司现任董事,股东张政朴为公司现任监事,本次分别解禁786.38万股和294.89万股,解禁市值分别为51.86亿元和17.28亿元。

对于即将到来的巨额解禁计划,爱美客8月24日表示,“本次解禁的股东都是陪伴公司成长的,最少的投资时间也在5年以上。公司充分重视,和各位股东进行沟通。”
是否会有股东上市之后就减持,目前尚未可知。
又一批亿万富翁诞生
根据IPO资料显示,爱美客第二大股东宁波知行军投资管理合伙企业(以下简称“知行军投资”)及宁波客至上投资管理合伙企业(以下简称“客至上投资”)为爱美客于2015年设立的员工持股平台,分别持有该公司6.41%和4.28%的股份,折算取得股权的价格为9.95元/股。

按照目前的股价计算,这两个员工持股平台已经赚了58倍,最高曾赚了1000多倍。
而持股员工的身价绝大多数早已过千万。其中,知行军投资中,出资比例在0.5691%的员工持有的股票市值从6万元,暴涨至4663万元。出资比例1.138%的尹永磊身价超9258万元。

在另一个客至上员工计划中,出自比例0.8539%的12名员工持有市值也有4631万元。

如果按照此前的最高价1331元计算,上述名单中的高管和员工全部身家超亿元。
不过,这两个员工持股计划承诺36个月内不减持,届时,他们的个人财富极有可能重返往日巅峰。
年内股价腰斩
仍有股东狂赚78倍
根据爱美客公告显示,九州通和刘兆年2016年10月分别以3082.56万元和2699.99万元增资入股爱美客,目前九州通和刘兆年持股市值分别达24.40亿元、21.37亿元。约5年时间,九州通和刘兆年浮盈比例达7816%。

而Gannett Peak Limited持有的股份为2018年10月以3.47美元/股(约24.15元/股)的转让价获得720万股。
在爱美客转增后,Gannett Peak Limited持股数量为1296万股,此次解禁655.31万股,按爱美客最新股价计算,约3年时间,Gannett Peak Limited浮盈比例达4269%。
事实上,这样的浮盈还是在爱美客股价腰斩的情况下。
2020 年 9 月 28 日,爱美客于创业板上市,发行价格118.27元/股,发行市盈率为47.9倍,此后爱美客股价一路上扬,2月9日股票大涨20%,破千元,2月18日达到历史最高点1331.02元,最高点较发行价已涨1025.41%,随后股价不断下挫,截至目前股价已经下跌超50%。

在下跌的过程中,除了大资金调仓的原因之外,行业监管也日趋严格。
6月10日,国家卫健委、公安部等八部门宣布启动对医美行业乱象的整治活动。8月11日,多家媒体报道称,上交所和深交所已禁止新增医美ABS业务;医美概念股应声下跌,爱美客当日下跌超5%。
浙江十部门联查医美乱象
26日,据浙江省卫生健康委网站消息,浙江省卫生健康委等关于印发医疗美容乱象整治百日攻坚行动方案的通知。
通知明确,加大医疗、医疗美容、生活美容广告在线监测和属地排查力度,从快从严清理处置发现的涉嫌违法广告线索,严厉查处未经卫生健康部门审查或擅自改变批准内容、以新闻等变相形式、未取得医疗美容合法资质等违法发布的医疗美容广告,以及夸大效果、违背公序良俗、贩卖“容貌焦虑”的虚假违法美容广告和假扮医生、专家、教授、学者误导消费者的“神医”“神药”广告。

除此之外,近日 ,国家市场监管总局网站发布关于征求《医疗美容广告执法指南(征求意见稿)》意见的公告。意见稿提及,将重点打击制造“容貌焦虑”、利用广告代言人为医疗美容做推荐等广告乱象。同时明确,市场监管部门将对以下情形予以重点打击:违背社会良好风尚,制造“容貌焦虑”,将容貌不佳与“低能”“懒惰”“贫穷”等负面评价因素做不当关联或者将容貌出众与“高素质”“勤奋”“成功”等积极评价因素做不当关联。
据中国小康网报道,从2010年开始,中国医美产业一直保持每年30%左右的高速增长。
据《医美市场趋势洞察报告》预计,2023年中国医美市场规模将突破3000亿元。在巨大利益驱动下、在供需两端双增长的背景下,国家卫健委、艾媒数据中心数据显示,公立整形外科医院数量不增反减,而美容医院的数量近10年来增长了近10倍。
短时间内的爆发式增长,其背后是大量水平参差不齐的医美企业进入市场。由于没有精湛的医疗水平、优质的服务沉淀、良好的客群基础,医美企业为了迅速获客、追求短期可观的收益,普遍存在夸大宣传、虚假宣传以及贩卖焦虑来刺激需求等广告乱象。
根据相关报道,医美行业成本构成中,营销广告投入约占50%,已经占据了互联网、电视传媒、公共区域等大量资源。
此时,国家在《广告法》《医疗广告管理办法》等法律法规的基础上,有针对性地出台《医疗美容广告执法指南》,不仅能够引导医美行业的广告市场秩序,同时也能明确广告展示边界,提高监管执法效率,最终引导消费者合理消费、客观看待容貌。
不少网友担心,今天会不会又是20CM跌停?
来源:中国基金报